Suppr超能文献

一种类似 MIF 的效应物通过与植物 annexins 相互作用抑制植物免疫并促进线虫寄生。

A MIF-like effector suppresses plant immunity and facilitates nematode parasitism by interacting with plant annexins.

机构信息

Department of Plant Pathology and Key Laboratory of Pest Monitoring and Green Management of the Ministry of Agriculture, China Agricultural University, Beijing, China.

Centre Commun de Microscopie Appliquée (CCMA), Université de Nice Sophia Antipolis, Nice, France.

出版信息

J Exp Bot. 2019 Oct 24;70(20):5943-5958. doi: 10.1093/jxb/erz348.

Abstract

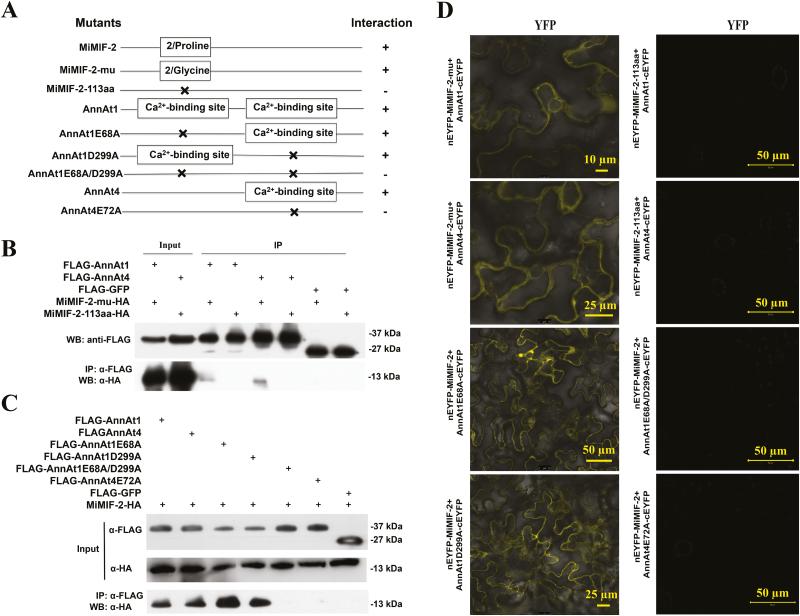
Plant-parasitic nematodes secrete numerous effectors to facilitate parasitism, but detailed functions of nematode effectors and their plant targets remain largely unknown. Here, we characterized four macrophage migration inhibitory factors (MIFs) in Meloidogyne incognita resembling the MIFs secreted by human and animal parasites. Transcriptional data showed MiMIFs are up-regulated in parasitism. Immunolocalization provided evidence that MiMIF proteins are secreted from the nematode hypodermis to the parasite surface, detected in plant tissues and giant cells. In planta MiMIFs RNA interference in Arabidopsis decreased infection and nematode reproduction. Transient expression of MiMIF-2 could suppress Bax- and RBP1/Gpa2-induced cell death. MiMIF-2 ectopic expression led to higher levels of Arabidopsis susceptibility, suppressed immune responses triggered by flg22, and impaired [Ca2+]cyt influx induced by H2O2. The immunoprecipitation of MiMIF-2-interacting proteins, followed by co-immunoprecipitation and bimolecular fluorescence complementation validations, revealed specific interactions between MiMIF-2 and two Arabidopsis annexins, AnnAt1 and AnnAt4, involved in the transport of calcium ions, stress responses, and signal transduction. Suppression of expression or overexpression of these annexins modified nematode infection. Our results provide functional evidence that nematode effectors secreted from hypodermis to the parasite cuticle surface target host proteins and M. incognita uses MiMIFs to promote parasitism by interfering with the annexin-mediated plant immune responses.

摘要

植物寄生线虫会分泌大量效应物来促进寄生,但线虫效应物及其植物靶标的详细功能在很大程度上仍是未知的。在这里,我们鉴定了根结线虫中的四个类似于人类和动物寄生虫分泌的迁移抑制因子(MIF)的巨噬细胞迁移抑制因子(MIF)。转录数据显示 MiMIFs 在寄生过程中上调。免疫定位提供了证据表明 MiMIF 蛋白从线虫的皮下层分泌到寄生虫表面,在植物组织和巨型细胞中检测到。在拟南芥中,MiMIFs RNA 干扰降低了感染和线虫繁殖。MiMIF-2 的瞬时表达可以抑制 Bax 和 RBP1/Gpa2 诱导的细胞死亡。MiMIF-2 的异位表达导致拟南芥易感性增加,抑制了 flg22 触发的免疫反应,并损害了 H2O2 诱导的[Ca2+]cyt 内流。MiMIF-2 互作蛋白的免疫沉淀,随后进行共免疫沉淀和双分子荧光互补验证,揭示了 MiMIF-2 与两个拟南芥 annexin(AnnAt1 和 AnnAt4)之间的特异性相互作用,这些 annexin 参与钙离子的运输、应激反应和信号转导。这些 annexin 的表达抑制或过表达改变了线虫的感染。我们的结果提供了功能证据,表明从皮下层分泌到寄生虫表皮表面的线虫效应物靶向宿主蛋白,而根结线虫利用 MiMIFs 通过干扰 annexin 介导的植物免疫反应来促进寄生。

https://cdn.ncbi.nlm.nih.gov/pmc/blobs/97bd/6812717/71c3723ca335/erz348f0001.jpg

文献检索

告别复杂PubMed语法,用中文像聊天一样搜索,搜遍4000万医学文献。AI智能推荐,让科研检索更轻松。

立即免费搜索

文件翻译

保留排版,准确专业,支持PDF/Word/PPT等文件格式,支持 12+语言互译。

免费翻译文档

深度研究

AI帮你快速写综述,25分钟生成高质量综述,智能提取关键信息,辅助科研写作。

立即免费体验