• 文献检索
  • 文档翻译
  • 深度研究
  • 学术资讯
  • Suppr Zotero 插件Zotero 插件
  • 邀请有礼
  • 套餐&价格
  • 历史记录
应用&插件
Suppr Zotero 插件Zotero 插件浏览器插件Mac 客户端Windows 客户端微信小程序
定价
高级版会员购买积分包购买API积分包
服务
文献检索文档翻译深度研究API 文档MCP 服务
关于我们
关于 Suppr公司介绍联系我们用户协议隐私条款
关注我们

Suppr 超能文献

核心技术专利:CN118964589B侵权必究
粤ICP备2023148730 号-1Suppr @ 2026

文献检索

告别复杂PubMed语法,用中文像聊天一样搜索,搜遍4000万医学文献。AI智能推荐,让科研检索更轻松。

立即免费搜索

文件翻译

保留排版,准确专业,支持PDF/Word/PPT等文件格式,支持 12+语言互译。

免费翻译文档

深度研究

AI帮你快速写综述,25分钟生成高质量综述,智能提取关键信息,辅助科研写作。

立即免费体验

适用于巴西的青春期发育量表改编版。

Adapted version of the Pubertal Development Scale for use in Brazil.

作者信息

Pompéia Sabine, Zanini Gislaine de Almeida Valverde, Freitas Rafaella Sales de, Inacio Luanna Maristella Cabanal, Silva Flávia Calanca da, Souza Giovana Ribeiro de, Vitalle Maria Sylvia de Souza, Niskier Sheila Rejane, Cogo-Moreira Hugo

机构信息

Universidade Federal de São Paulo. Departamento de Psicobiologia. São Paulo, SP, Brasil.

Universidade Federal de São Paulo. Programa de Pós-Graduação em Psicobiologia. São Paulo, SP, Brasil.

出版信息

Rev Saude Publica. 2019 Aug 15;53:56. doi: 10.11606/s1518-8787.2019053000915.

DOI:10.11606/s1518-8787.2019053000915
PMID:31432913
原文链接:https://pmc.ncbi.nlm.nih.gov/articles/PMC6703897/
Abstract

OBJECTIVE

To determine whether scores in an adapted version of the self-assessment Pubertal Development Scale into Portuguese match those from the gold standard in pubertal development (Tanner scale).

METHODS

This was a cross-sectional study with a convenience sample of 133 children and adolescents aged nine to 17 years (59 males; mean age of 13 years and six months, with standard deviation = 25 months). Youngsters completed the Pubertal Development Scale and were then examined by specialists in adolescent medicine.

RESULTS

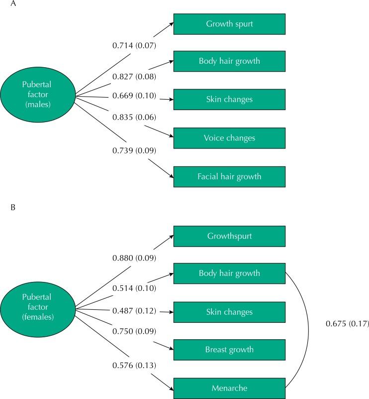
Exact absolute agreement of pubertal stages were modest, but significant associations between measures (correlation; intra-class correlation coefficients of consistency) showed that the Pubertal Development Scale adequately measures changes that map onto pubertal development determined by physical examination, on par with international publications. Furthermore, scores obtained from each Pubertal Development Scale question reflected adequate gonadal and adrenal events assessed by clinical ratings, mostly with medium/high effect sizes. Latent factors obtained from scores on all Pubertal Development Scale questions had excellent fit indices in Confirmatory Factor Analyses and correlated with Tanner staging.

CONCLUSIONS

We conclude that self-assessment of body changes by youngsters using the Portuguese version of the Pubertal Development Scale is useful when estimates of pubertal progression are sufficient, and exact agreement with clinical staging is not necessary. The Pubertal Development Scale is, therefore, a reliable instrument for use in large-scale studies in Brazil that aim at investigating adolescent health related to pubertal developmental. The translated version and scoring systems are provided.

摘要

目的

确定葡萄牙语版青春期发育自我评估量表的得分是否与青春期发育的金标准(坦纳量表)相匹配。

方法

这是一项横断面研究,采用便利抽样法,选取了133名9至17岁的儿童和青少年(59名男性;平均年龄13岁6个月,标准差=25个月)。青少年完成青春期发育量表,然后由青少年医学专家进行检查。

结果

青春期阶段的精确绝对一致性一般,但测量指标之间存在显著关联(相关性;组内相关系数一致性),表明青春期发育量表能够充分测量与体格检查确定的青春期发育相对应的变化,与国际出版物相当。此外,青春期发育量表各问题所得分数反映了通过临床评级评估的性腺和肾上腺事件,大多具有中/高效应量。在验证性因素分析中,从青春期发育量表所有问题得分中获得的潜在因素具有良好的拟合指数,且与坦纳分期相关。

结论

我们得出结论,当青春期进展的估计足够时,青少年使用葡萄牙语版青春期发育量表对身体变化进行自我评估是有用的,并不需要与临床分期完全一致。因此,青春期发育量表是巴西大规模研究中用于调查与青春期发育相关的青少年健康状况的可靠工具。本文提供了翻译版本和评分系统。

https://cdn.ncbi.nlm.nih.gov/pmc/blobs/bf43/6703897/a527aa63abeb/1518-8787-rsp-53-56-gf01.jpg
https://cdn.ncbi.nlm.nih.gov/pmc/blobs/bf43/6703897/a527aa63abeb/1518-8787-rsp-53-56-gf01.jpg
https://cdn.ncbi.nlm.nih.gov/pmc/blobs/bf43/6703897/a527aa63abeb/1518-8787-rsp-53-56-gf01.jpg

相似文献

1
Adapted version of the Pubertal Development Scale for use in Brazil.适用于巴西的青春期发育量表改编版。
Rev Saude Publica. 2019 Aug 15;53:56. doi: 10.11606/s1518-8787.2019053000915.
2
Measurement of pubertal status with a Chinese self-report Pubertal Development Scale.用中文自报告青春期发育量表测量青春期发育状况。
Matern Child Health J. 2010 May;14(3):466-73. doi: 10.1007/s10995-009-0481-2. Epub 2009 Jun 11.
3
Classifying Pubertal Development Using Child and Parent Report: Comparing the Pubertal Development Scales to Tanner Staging.使用儿童和家长报告对青春期发育进行分类:比较青春期发育量表与 Tanner 分期。
J Adolesc Health. 2020 May;66(5):597-602. doi: 10.1016/j.jadohealth.2019.11.308. Epub 2020 Jan 20.
4
Correspondence Between Perceived Pubertal Development and Hormone Levels in 9-10 Year-Olds From the Adolescent Brain Cognitive Development Study.《青少年大脑认知发展研究中 9-10 岁儿童青春期发育感知与激素水平的相关性》
Front Endocrinol (Lausanne). 2021 Feb 18;11:549928. doi: 10.3389/fendo.2020.549928. eCollection 2020.
5
[Applicability of self-rated pubertal development scale among urban Chinese adolescents].[自我评定的青春期发育量表在中国城市青少年中的适用性]
Zhonghua Liu Xing Bing Xue Za Zhi. 2012 Jun;33(6):580-3.
6
Performance of a new pubertal self-assessment questionnaire: a preliminary study.一种新型青春期自我评估问卷的性能:一项初步研究。
Paediatr Perinat Epidemiol. 2001 Jan;15(1):88-94. doi: 10.1046/j.1365-3016.2001.00317.x.
7
Earlier puberty in boys with type 1 diabetes mellitus compared to a simultaneously recruited group of control adolescents. 1 型糖尿病男孩的青春期提前,与同期招募的对照组青少年相比。
Pediatr Diabetes. 2019 Mar;20(2):197-201. doi: 10.1111/pedi.12811. Epub 2019 Jan 8.
8
Accuracy of pubertal Tanner staging self-reporting.青春期坦纳分期自我报告的准确性。
J Pediatr Endocrinol Metab. 2006 Mar;19(3):213-21. doi: 10.1515/jpem.2006.19.3.213.
9
Validity of self-assessment of pubertal maturation.青春期成熟自评的有效性。
Pediatrics. 2015 Jan;135(1):86-93. doi: 10.1542/peds.2014-0793. Epub 2014 Dec 22.
10
Reliability of pubertal maturation self-assessment in a school-based survey.在校本调查中青春期成熟自我评估的可靠性。
J Pediatr Endocrinol Metab. 2015 Mar;28(3-4):367-74. doi: 10.1515/jpem-2014-0053.

引用本文的文献

1
Pubertal Timing, Positive Contexts, and Emotional Symptoms in Early Adolescence: Examining Sex Differences With a Dual Grade Cohort Design.青春期时间、积极环境与青少年早期的情绪症状:采用双年级队列设计研究性别差异
J Youth Adolesc. 2025 Apr 9. doi: 10.1007/s10964-025-02185-w.
2
Validity of self-assessment pubertal Tanner stages by realistic color images and Pubertal Development Scale in a longitudinal cohort study.在一项纵向队列研究中,通过逼真彩色图像和青春期发育量表进行自我评估青春期坦纳分期的有效性。
Front Pediatr. 2024 Jul 16;12:1380934. doi: 10.3389/fped.2024.1380934. eCollection 2024.
3
Social jetlag is associated with adverse cardiometabolic latent traits in early adolescence: an observational study.

本文引用的文献

1
Androgens and androgen receptor action in skin and hair follicles.雄激素和雄激素受体在皮肤和毛囊中的作用。
Mol Cell Endocrinol. 2018 Apr 15;465:122-133. doi: 10.1016/j.mce.2017.09.009. Epub 2017 Sep 12.
2
A Guideline of Selecting and Reporting Intraclass Correlation Coefficients for Reliability Research.可靠性研究中组内相关系数选择与报告指南
J Chiropr Med. 2016 Jun;15(2):155-63. doi: 10.1016/j.jcm.2016.02.012. Epub 2016 Mar 31.
3
Scale Reliability, Cronbach's Coefficient Alpha, and Violations of Essential Tau-Equivalence with Fixed Congeneric Components.
社会时差与青少年早期不良的心血管代谢潜在特征相关:一项观察性研究。
Front Endocrinol (Lausanne). 2023 Jul 4;14:1085302. doi: 10.3389/fendo.2023.1085302. eCollection 2023.
4
Mild Quadriceps and Hamstring Strength Deficits Do Not Persist After Sport-Related Concussion.运动相关性脑震荡后,股四头肌和腘绳肌的轻度力量缺陷不会持续存在。
Sports Health. 2023 Jul-Aug;15(4):512-518. doi: 10.1177/19417381221136140. Epub 2022 Dec 14.
5
Sex-specific association between urinary kisspeptin and pubertal development.尿促性腺激素释放激素与青春期发育之间的性别特异性关联。
Endocr Connect. 2022 Sep 26;11(10). doi: 10.1530/EC-22-0165. Print 2022 Oct 1.
6
Relationship Between Weight Status and Self-Image Mediated by Pubertal Timing and Athletic Competence: A Cohort Study With Taiwanese Adolescents.体重状况与青春期启动时间和运动能力中介的自我形象之间的关系:一项对台湾青少年的队列研究。
Front Public Health. 2022 Jul 22;10:890751. doi: 10.3389/fpubh.2022.890751. eCollection 2022.
7
Feasibility of Remote Performance Assessment Using the Free Research Executive Evaluation Test Battery in Adolescents.使用免费研究执行评估测试组合对青少年进行远程绩效评估的可行性。
Front Psychol. 2021 Oct 14;12:723063. doi: 10.3389/fpsyg.2021.723063. eCollection 2021.
8
Testosterone-to-estradiol ratio and lung function in a prospective study of Puerto Rican youth.睾酮-雌二醇比值与波多黎各青年前瞻性研究中的肺功能。
Ann Allergy Asthma Immunol. 2021 Aug;127(2):236-242.e1. doi: 10.1016/j.anai.2021.04.013. Epub 2021 Apr 20.
9
Characterization of pubertal development of girls in rural Bangladesh.孟加拉国农村女童青春期发育特征描述。
PLoS One. 2021 Apr 2;16(4):e0247762. doi: 10.1371/journal.pone.0247762. eCollection 2021.
量表信度、克朗巴哈系数α以及固定同属成分下基本tau等价性的违背情况。
Multivariate Behav Res. 1997 Oct 1;32(4):329-53. doi: 10.1207/s15327906mbr3204_2.
4
Assessing biological maturity: chronological age and the pubertal development scale predict free testosterone in adolescent males.
J Pediatr Endocrinol Metab. 2015 Mar;28(3-4):381-6. doi: 10.1515/jpem-2014-0187.
5
A self-report measure of pubertal status: Reliability, validity, and initial norms.一种青春期发育状况的自我报告测量方法:信度、效度和初步常模。
J Youth Adolesc. 1988 Apr;17(2):117-33. doi: 10.1007/BF01537962.
6
The steroid metabolome of adrenarche.肾上腺功能初现期的类固醇代谢组学。
J Endocrinol. 2012 Aug;214(2):133-43. doi: 10.1530/JOE-12-0183. Epub 2012 Jun 19.
7
Individual differences in boys' and girls' timing and tempo of puberty: modeling development with nonlinear growth models.男孩和女孩青春期时间和节奏的个体差异:用非线性生长模型建模发育。
Dev Psychol. 2011 Sep;47(5):1389-1409. doi: 10.1037/a0023838.
8
Sleep and the transition to adolescence: a longitudinal study.睡眠与青春期过渡:一项纵向研究。
Sleep. 2009 Dec;32(12):1602-9. doi: 10.1093/sleep/32.12.1602.
9
Associations among sleep, chronotype, parental monitoring, and pubertal development among German adolescents.德国青少年的睡眠、睡眠类型、父母监督和青春期发育之间的关系。
J Psychol. 2009 Oct;143(5):509-20. doi: 10.3200/JRL.143.5.509-520.
10
Measurement of pubertal status with a Chinese self-report Pubertal Development Scale.用中文自报告青春期发育量表测量青春期发育状况。
Matern Child Health J. 2010 May;14(3):466-73. doi: 10.1007/s10995-009-0481-2. Epub 2009 Jun 11.