• 文献检索
  • 文档翻译
  • 深度研究
  • 学术资讯
  • Suppr Zotero 插件Zotero 插件
  • 邀请有礼
  • 套餐&价格
  • 历史记录
应用&插件
Suppr Zotero 插件Zotero 插件浏览器插件Mac 客户端Windows 客户端微信小程序
定价
高级版会员购买积分包购买API积分包
服务
文献检索文档翻译深度研究API 文档MCP 服务
关于我们
关于 Suppr公司介绍联系我们用户协议隐私条款
关注我们

Suppr 超能文献

核心技术专利:CN118964589B侵权必究
粤ICP备2023148730 号-1Suppr @ 2026

文献检索

告别复杂PubMed语法,用中文像聊天一样搜索,搜遍4000万医学文献。AI智能推荐,让科研检索更轻松。

立即免费搜索

文件翻译

保留排版,准确专业,支持PDF/Word/PPT等文件格式,支持 12+语言互译。

免费翻译文档

深度研究

AI帮你快速写综述,25分钟生成高质量综述,智能提取关键信息,辅助科研写作。

立即免费体验

同源盒蛋白 B9 将骨形态发生蛋白 4 与动脉粥样易损部位的炎症联系起来。

Homeobox B9 integrates bone morphogenic protein 4 with inflammation at atheroprone sites.

机构信息

Department of Infection, Immunity and Cardiovascular Disease, Bateson Centre for Lifecourse Biology, INSIGNEO Institute for Cardiovascular Medicine, Faculty of Medicine Dentistry and Health, Beech Hill Road, University of Sheffield, Sheffield S10 2RX, UK.

出版信息

Cardiovasc Res. 2020 Jun 1;116(7):1300-1310. doi: 10.1093/cvr/cvz235.

DOI:10.1093/cvr/cvz235
PMID:31504243
原文链接:https://pmc.ncbi.nlm.nih.gov/articles/PMC7243277/
Abstract

AIMS

Atherosclerosis develops near branches and bends of arteries that are exposed to disturbed blood flow which exerts low wall shear stress (WSS). These mechanical conditions alter endothelial cells (EC) by priming them for inflammation and by inducing turnover. Homeobox (Hox) genes are developmental genes involved in the patterning of embryos along their anterior-posterior and proximal-distal axes. Here we identified Hox genes that are regulated by WSS and investigated their functions in adult arteries.

METHODS AND RESULTS

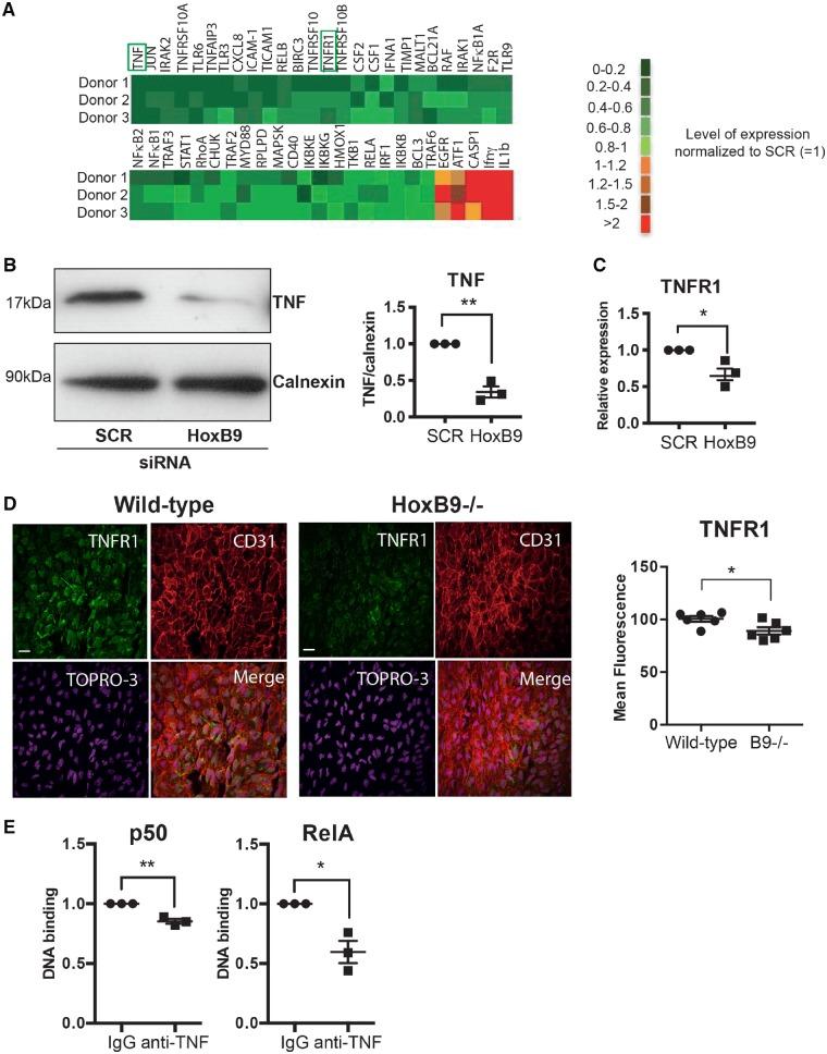
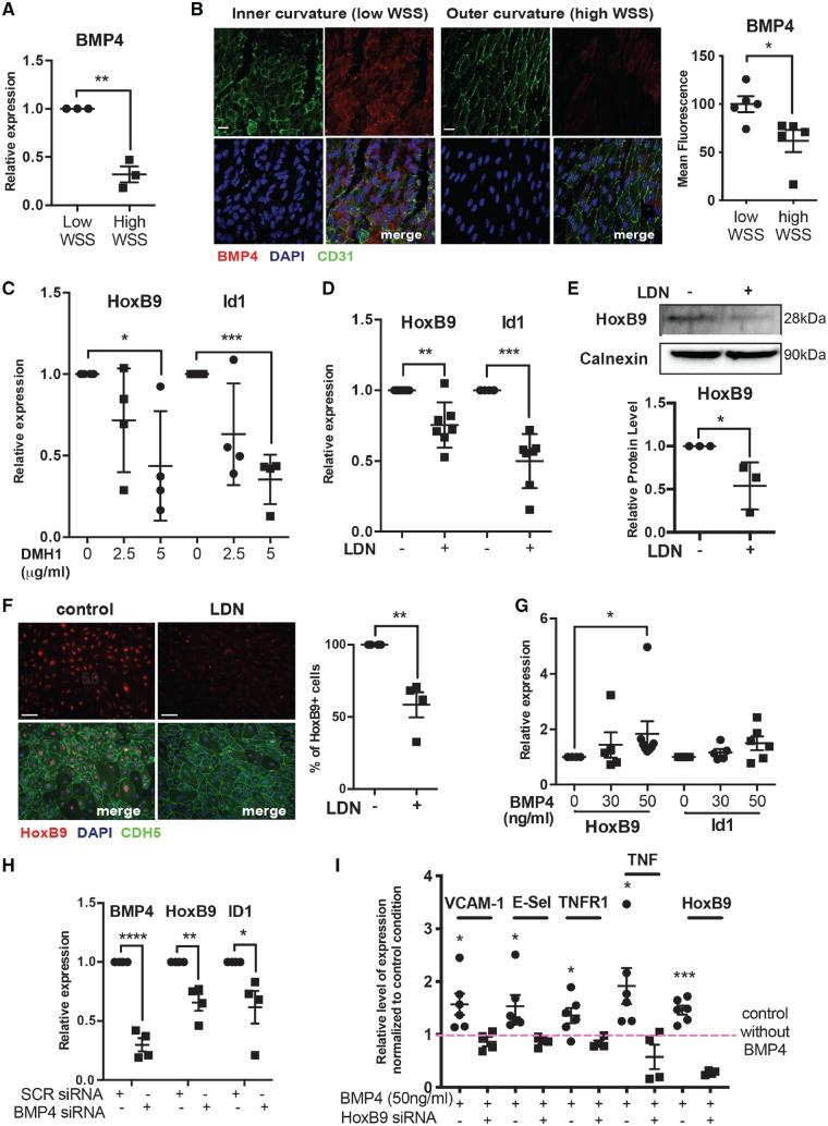
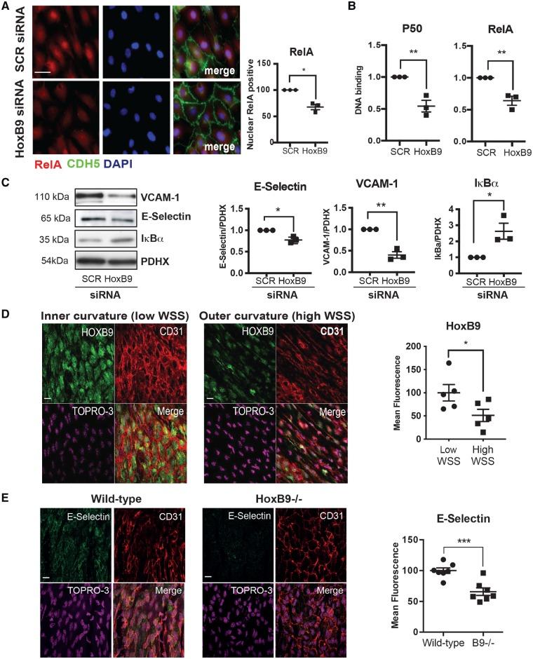
EC were isolated from inner (low WSS) and outer (high WSS) regions of the porcine aorta and the expression of Hox genes was analysed by quantitative real-time PCR. Several Hox genes (HoxA10, HoxB4, HoxB7, HoxB9, HoxD8, HoxD9) were significantly enriched at the low WSS compared to the high WSS region. Similarly, studies of cultured human umbilical vein EC (HUVEC) or porcine aortic EC revealed that the expression of multiple Hox genes (HoxA10, HoxB9, HoxD8, HoxD9) was enhanced under low (4 dyn/cm2) compared to high (13 dyn/cm2) WSS conditions. Gene silencing studies identified Hox genes (HoxB9, HoxD8, HoxD9) that are positive regulators of inflammatory molecule expression in EC exposed to low WSS, and others (HoxB9, HoxB7, HoxB4) that regulated EC turnover. We subsequently focused on HoxB9 because it was strongly up-regulated by low WSS and, uniquely, was a driver of both inflammation and proliferation. At a mechanistic level, we demonstrate using cultured EC and murine models that bone morphogenic protein 4 (BMP4) is an upstream regulator of HoxB9 which elicits inflammation via induction of numerous inflammatory mediators including TNF and downstream NF-κB activation. Moreover, the BMP4-HoxB9-TNF pathway was potentiated by hypercholesterolaemic conditions.

CONCLUSIONS

Low WSS induces multiple Hox genes that control the activation state and turnover of EC. Notably, low WSS activates a BMP4-HoxB9-TNF signalling pathway to initiate focal arterial inflammation, thereby demonstrating integration of the BMP and Hox systems in vascular pathophysiology.

摘要

目的

动脉粥样硬化发生于易受血流紊乱影响的动脉分支和弯曲处,这种血流紊乱会导致壁面切应力(WSS)降低。这些机械条件通过使内皮细胞(EC)炎症前体化和诱导其更新来改变内皮细胞。同源盒(Hox)基因是参与胚胎前后和近-远轴模式形成的发育基因。在此,我们鉴定了受 WSS 调控的 Hox 基因,并研究了它们在成年动脉中的功能。

方法和结果

从猪主动脉的内(低 WSS)部和外(高 WSS)部分离 EC,并通过定量实时 PCR 分析 Hox 基因的表达。与高 WSS 区域相比,几个 Hox 基因(HoxA10、HoxB4、HoxB7、HoxB9、HoxD8、HoxD9)在低 WSS 区域显著富集。同样,对培养的人脐静脉内皮细胞(HUVEC)或猪主动脉内皮细胞的研究表明,多个 Hox 基因(HoxA10、HoxB9、HoxD8、HoxD9)的表达在低(4 dyn/cm2)WSS 条件下比高(13 dyn/cm2)WSS 条件下增强。基因沉默研究确定了 Hox 基因(HoxB9、HoxD8、HoxD9),它们是在低 WSS 下暴露的 EC 中炎症分子表达的正调节剂,其他(HoxB9、HoxB7、HoxB4)调节 EC 更新。随后,我们将重点放在 HoxB9 上,因为它受低 WSS 的强烈上调,并且是炎症和增殖的双重驱动因素。在机制水平上,我们使用培养的 EC 和小鼠模型证明,骨形态发生蛋白 4(BMP4)是 HoxB9 的上游调节剂,通过诱导包括 TNF 在内的众多炎症介质,并激活下游 NF-κB,引发炎症。此外,在高胆固醇血症条件下,BMP4-HoxB9-TNF 通路被增强。

结论

低 WSS 诱导多个 Hox 基因,这些基因控制 EC 的激活状态和更新。值得注意的是,低 WSS 通过激活 BMP4-HoxB9-TNF 信号通路引发局部动脉炎症,从而证明了 BMP 和 Hox 系统在血管病理生理学中的整合。

https://cdn.ncbi.nlm.nih.gov/pmc/blobs/bed0/7243277/2386cae8a232/cvz235f6.jpg
https://cdn.ncbi.nlm.nih.gov/pmc/blobs/bed0/7243277/519466f59346/cvz235f7.jpg
https://cdn.ncbi.nlm.nih.gov/pmc/blobs/bed0/7243277/46280c03e097/cvz235f1.jpg
https://cdn.ncbi.nlm.nih.gov/pmc/blobs/bed0/7243277/9f70afb2f5da/cvz235f2.jpg
https://cdn.ncbi.nlm.nih.gov/pmc/blobs/bed0/7243277/07537c3285d7/cvz235f3.jpg
https://cdn.ncbi.nlm.nih.gov/pmc/blobs/bed0/7243277/0de09e739bd1/cvz235f4.jpg
https://cdn.ncbi.nlm.nih.gov/pmc/blobs/bed0/7243277/2a37b9267483/cvz235f5.jpg
https://cdn.ncbi.nlm.nih.gov/pmc/blobs/bed0/7243277/2386cae8a232/cvz235f6.jpg
https://cdn.ncbi.nlm.nih.gov/pmc/blobs/bed0/7243277/519466f59346/cvz235f7.jpg
https://cdn.ncbi.nlm.nih.gov/pmc/blobs/bed0/7243277/46280c03e097/cvz235f1.jpg
https://cdn.ncbi.nlm.nih.gov/pmc/blobs/bed0/7243277/9f70afb2f5da/cvz235f2.jpg
https://cdn.ncbi.nlm.nih.gov/pmc/blobs/bed0/7243277/07537c3285d7/cvz235f3.jpg
https://cdn.ncbi.nlm.nih.gov/pmc/blobs/bed0/7243277/0de09e739bd1/cvz235f4.jpg
https://cdn.ncbi.nlm.nih.gov/pmc/blobs/bed0/7243277/2a37b9267483/cvz235f5.jpg
https://cdn.ncbi.nlm.nih.gov/pmc/blobs/bed0/7243277/2386cae8a232/cvz235f6.jpg

相似文献

1
Homeobox B9 integrates bone morphogenic protein 4 with inflammation at atheroprone sites.同源盒蛋白 B9 将骨形态发生蛋白 4 与动脉粥样易损部位的炎症联系起来。
Cardiovasc Res. 2020 Jun 1;116(7):1300-1310. doi: 10.1093/cvr/cvz235.
2
Mechanical Activation of Hypoxia-Inducible Factor 1α Drives Endothelial Dysfunction at Atheroprone Sites.缺氧诱导因子1α的机械激活驱动易患动脉粥样硬化部位的内皮功能障碍。
Arterioscler Thromb Vasc Biol. 2017 Nov;37(11):2087-2101. doi: 10.1161/ATVBAHA.117.309249. Epub 2017 Sep 7.
3
Disturbed flow promotes endothelial senescence via a p53-dependent pathway.紊乱的流场通过依赖 p53 的途径促进内皮细胞衰老。
Arterioscler Thromb Vasc Biol. 2014 May;34(5):985-95. doi: 10.1161/ATVBAHA.114.303415. Epub 2014 Mar 20.
4
Atheroprone flow activates inflammation via endothelial ATP-dependent P2X7-p38 signalling.易损血流通过内皮细胞 ATP 依赖性 P2X7-p38 信号激活炎症反应。
Cardiovasc Res. 2018 Feb 1;114(2):324-335. doi: 10.1093/cvr/cvx213.
5
Atheroprone hemodynamics regulate fibronectin deposition to create positive feedback that sustains endothelial inflammation.易损斑块血流动力学调节纤维连接蛋白沉积,形成正反馈,从而维持内皮炎症。
Circ Res. 2010 Jun 11;106(11):1703-11. doi: 10.1161/CIRCRESAHA.109.216283. Epub 2010 Apr 8.
6
Bmper inhibits endothelial expression of inflammatory adhesion molecules and protects against atherosclerosis.Bmper 抑制血管内皮细胞炎性黏附分子的表达,从而起到抗动脉粥样硬化的作用。
Arterioscler Thromb Vasc Biol. 2012 Sep;32(9):2214-22. doi: 10.1161/ATVBAHA.112.252015. Epub 2012 Jul 5.
7
Endothelial Rap1 (Ras-Association Proximate 1) Restricts Inflammatory Signaling to Protect From the Progression of Atherosclerosis.内皮细胞 Rap1(Ras 相关蛋白临近 1)限制炎症信号传递以防止动脉粥样硬化进展。
Arterioscler Thromb Vasc Biol. 2021 Feb;41(2):638-650. doi: 10.1161/ATVBAHA.120.315401. Epub 2020 Dec 3.
8
Bone morphogenic protein antagonists are coexpressed with bone morphogenic protein 4 in endothelial cells exposed to unstable flow in vitro in mouse aortas and in human coronary arteries: role of bone morphogenic protein antagonists in inflammation and atherosclerosis.骨形态发生蛋白拮抗剂与骨形态发生蛋白4在体外暴露于不稳定血流的小鼠主动脉及人类冠状动脉内皮细胞中共同表达:骨形态发生蛋白拮抗剂在炎症和动脉粥样硬化中的作用
Circulation. 2007 Sep 11;116(11):1258-66. doi: 10.1161/CIRCULATIONAHA.106.683227. Epub 2007 Sep 4.
9
The anti-inflammatory vasostatin-2 attenuates atherosclerosis in ApoE mice and inhibits monocyte/macrophage recruitment.抗炎性血管抑制素-2可减轻载脂蛋白E基因敲除小鼠的动脉粥样硬化,并抑制单核细胞/巨噬细胞募集。
Thromb Haemost. 2017 Jan 26;117(2):401-414. doi: 10.1160/TH16-06-0475. Epub 2016 Nov 10.
10
Ticagrelor, a P2Y12 antagonist, attenuates vascular dysfunction and inhibits atherogenesis in apolipoprotein-E-deficient mice.替格瑞洛,一种 P2Y12 拮抗剂,可减轻载脂蛋白-E 缺陷小鼠的血管功能障碍并抑制动脉粥样硬化形成。
Atherosclerosis. 2018 Aug;275:124-132. doi: 10.1016/j.atherosclerosis.2018.05.053. Epub 2018 May 31.

引用本文的文献

1
Transcytosis of LDL Across Arterial Endothelium: Mechanisms and Therapeutic Targets.低密度脂蛋白跨动脉内皮的转胞吞作用:机制与治疗靶点
Arterioscler Thromb Vasc Biol. 2025 Apr;45(4):468-480. doi: 10.1161/ATVBAHA.124.321549. Epub 2025 Feb 27.
2
Pericardial Fluid of Patients With Coronary Artery Disease Can Drive Fibrosis Via TGF-Beta Pathway.冠心病患者的心包积液可通过转化生长因子-β途径驱动纤维化。
JACC Basic Transl Sci. 2024 Aug 28;9(11):1329-1344. doi: 10.1016/j.jacbts.2024.06.007. eCollection 2024 Nov.
3
EPAS1 Attenuates Atherosclerosis Initiation at Disturbed Flow Sites Through Endothelial Fatty Acid Uptake.

本文引用的文献

1
Interleukin-1β has atheroprotective effects in advanced atherosclerotic lesions of mice.白细胞介素-1β对小鼠晚期动脉粥样硬化病变具有保护作用。
Nat Med. 2018 Sep;24(9):1418-1429. doi: 10.1038/s41591-018-0124-5. Epub 2018 Jul 23.
2
Mechanical Activation of Hypoxia-Inducible Factor 1α Drives Endothelial Dysfunction at Atheroprone Sites.缺氧诱导因子1α的机械激活驱动易患动脉粥样硬化部位的内皮功能障碍。
Arterioscler Thromb Vasc Biol. 2017 Nov;37(11):2087-2101. doi: 10.1161/ATVBAHA.117.309249. Epub 2017 Sep 7.
3
Role of biomechanical forces in the natural history of coronary atherosclerosis.
EPAS1 通过内皮细胞脂肪酸摄取来减轻血流紊乱部位的动脉粥样硬化起始。
Circ Res. 2024 Sep 27;135(8):822-837. doi: 10.1161/CIRCRESAHA.123.324054. Epub 2024 Sep 5.
4
Transcriptome and open chromatin analysis reveals the process of myocardial cell development and key pathogenic target proteins in Long QT syndrome type 7.转录组和开放染色质分析揭示了长 QT 综合征 7 型心肌细胞发育的过程和关键致病靶蛋白。
J Transl Med. 2024 Mar 25;22(1):307. doi: 10.1186/s12967-024-05125-7.
5
Deciphering the emerging landscape of HOX genes in cardiovascular biology, atherosclerosis and beyond (Review).解析 HOX 基因在心血管生物学、动脉粥样硬化及其他领域中的新兴作用(综述)。
Int J Mol Med. 2024 Feb;53(2). doi: 10.3892/ijmm.2023.5341. Epub 2023 Dec 22.
6
Shear stress regulation of nanoparticle uptake in vascular endothelial cells.血管内皮细胞中纳米颗粒摄取的剪切应力调节
Regen Biomater. 2023 May 2;10:rbad047. doi: 10.1093/rb/rbad047. eCollection 2023.
7
Insights into bone morphogenetic proteins in cardiovascular diseases.心血管疾病中骨形态发生蛋白的研究进展
Front Pharmacol. 2023 Feb 23;14:1125642. doi: 10.3389/fphar.2023.1125642. eCollection 2023.
8
Placental DNA Methylation Abnormalities in Prenatal Conotruncal Heart Defects.产前圆锥动脉干心脏缺陷中的胎盘DNA甲基化异常
Front Genet. 2022 May 13;13:878063. doi: 10.3389/fgene.2022.878063. eCollection 2022.
9
Haemodynamic Wall Shear Stress, Endothelial Permeability and Atherosclerosis-A Triad of Controversy.血流动力学壁面剪应力、内皮通透性与动脉粥样硬化——争议三联症
Front Bioeng Biotechnol. 2022 Mar 7;10:836680. doi: 10.3389/fbioe.2022.836680. eCollection 2022.
10
Endothelial cells exposed to atheroprotective flow secrete follistatin-like 1 protein which reduces transcytosis and inflammation.内皮细胞在受到抗动脉粥样硬化的血流作用时会分泌卵泡抑素样蛋白 1,从而减少跨细胞转运和炎症反应。
Atherosclerosis. 2021 Sep;333:56-66. doi: 10.1016/j.atherosclerosis.2021.08.025. Epub 2021 Aug 14.
生物力学因素在冠状动脉粥样硬化自然史中的作用。
Nat Rev Cardiol. 2016 Apr;13(4):210-20. doi: 10.1038/nrcardio.2015.203. Epub 2016 Jan 29.
4
Arterial endothelial methylome: differential DNA methylation in athero-susceptible disturbed flow regions in vivo.动脉内皮甲基化组:体内动脉粥样硬化易损性紊乱血流区域的DNA甲基化差异
BMC Genomics. 2015 Jul 7;16:506. doi: 10.1186/s12864-015-1656-4.
5
Biomechanical factors in atherosclerosis: mechanisms and clinical implications.动脉粥样硬化中的生物力学因素:机制与临床意义
Eur Heart J. 2014 Nov 14;35(43):3013-20, 3020a-3020d. doi: 10.1093/eurheartj/ehu353. Epub 2014 Sep 17.
6
Mechanoresponsive networks controlling vascular inflammation.控制血管炎症的机械反应网络。
Arterioscler Thromb Vasc Biol. 2014 Oct;34(10):2199-205. doi: 10.1161/ATVBAHA.114.303424. Epub 2014 Jun 19.
7
Flow-dependent epigenetic DNA methylation regulates endothelial gene expression and atherosclerosis.血流依赖性表观遗传DNA甲基化调节内皮基因表达和动脉粥样硬化。
J Clin Invest. 2014 Jul;124(7):3187-99. doi: 10.1172/JCI74792. Epub 2014 May 27.
8
In vivo endothelial siRNA delivery using polymeric nanoparticles with low molecular weight.使用低分子量聚合物纳米颗粒进行体内内皮细胞小干扰RNA递送
Nat Nanotechnol. 2014 Aug;9(8):648-655. doi: 10.1038/nnano.2014.84. Epub 2014 May 11.
9
Thin-capped atheromata with reduced collagen content in pigs develop in coronary arterial regions exposed to persistently low endothelial shear stress.猪的冠状动脉区域在持续低内皮剪切应力作用下,会形成富含脂质、胶原含量减少的薄帽纤维粥样斑块。
Arterioscler Thromb Vasc Biol. 2013 Jul;33(7):1494-504. doi: 10.1161/ATVBAHA.112.300827. Epub 2013 May 2.
10
Embryological-origin-dependent differences in homeobox expression in adult aorta: role in regional phenotypic variability and regulation of NF-κB activity.胚胎起源依赖性差异在成年主动脉同源盒表达:在区域性表型变异性和调节 NF-κB 活性中的作用。
Arterioscler Thromb Vasc Biol. 2013 Jun;33(6):1248-56. doi: 10.1161/ATVBAHA.112.300539. Epub 2013 Feb 28.