Suppr超能文献

在甲虫中分离出具有异常短重复单元(TTAAAA)的着丝粒周围卫星DNA家族。

Isolation of a Pericentromeric Satellite DNA Family in () with an Unusual Short Repeat Unit (TTAAAA) for Beetles.

作者信息

Mora Pablo, Vela Jesús, Ruiz-Mena Areli, Palomeque Teresa, Lorite Pedro

机构信息

Department of Experimental Biology, Genetic Area, University of Jaén, 23071 Jaén, Spain.

出版信息

Insects. 2019 Sep 19;10(9):306. doi: 10.3390/insects10090306.

Abstract

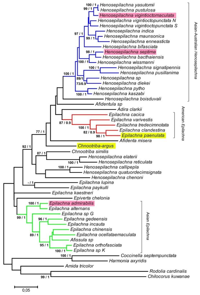
Ladybird beetles (Coccinellidae) are one of the largest groups of beetles. Among them, some species are of economic interest since they can act as a biological control for some agricultural pests whereas other species are phytophagous and can damage crops. (Coccinellidae, Epilachnini) has large heterochromatic pericentromeric blocks on all chromosomes, including both sexual chromosomes. Classical digestion of total genomic DNA using restriction endonucleases failed to find the satellite DNA located on these heterochromatic regions. Cloning of C0t-1 DNA resulted in the isolation of a repetitive DNA with a repeat unit of six base pairs, TTAAAA. The amount of TTAAAA repeat in the genome was about 20%. Fluorescence in situ hybridization (FISH) analysis and digestion of chromosomes with the endonuclease 9I revealed that this repetitive DNA could be considered as the putative pericentromeric satellite DNA (satDNA) in this species. The presence of this satellite DNA was tested in other species of the tribe Epilachnini and it is also present in In both species, the TTAAAA repeat seems to be the main satellite DNA and it is located on the pericentromeric region on all chromosomes. The size of this satDNA, which has only six base pairs is unusual in Coleoptera satellite DNAs, where satDNAs usually have repeat units of a much larger size. Southern hybridization and FISH proved that this satDNA is conserved in some Epilachnini species but not in others. This result is in concordance with the controversial phylogenetic relationships among the genera of the tribe Epilachnini, where the limits between genera are unclear.

摘要

瓢虫(瓢虫科)是甲虫中最大的类群之一。其中,一些物种具有经济价值,因为它们可以作为某些农业害虫的生物防治手段,而其他物种是植食性的,会损害农作物。(瓢虫科,食植瓢虫亚科)在所有染色体上都有大的异染色质着丝粒周围区域,包括两条性染色体。使用限制性内切酶对总基因组DNA进行经典消化未能找到位于这些异染色质区域的卫星DNA。C0t-1 DNA的克隆导致分离出一种重复DNA,其重复单元为六个碱基对,TTAAAA。基因组中TTAAAA重复序列的含量约为20%。荧光原位杂交(FISH)分析和用核酸内切酶9I对染色体进行消化表明,这种重复DNA可被视为该物种假定的着丝粒周围卫星DNA(satDNA)。在食植瓢虫亚科的其他物种中测试了这种卫星DNA的存在,并且它也存在于两个物种中,TTAAAA重复序列似乎是主要的卫星DNA,并且它位于所有染色体的着丝粒周围区域。这种satDNA的大小只有六个碱基对,在鞘翅目卫星DNA中是不寻常的,鞘翅目卫星DNA通常具有大得多的重复单元。Southern杂交和FISH证明这种satDNA在一些食植瓢虫亚科物种中是保守的,但在其他物种中不是。这一结果与食植瓢虫亚科各属之间有争议的系统发育关系一致,各属之间的界限尚不清楚。

https://cdn.ncbi.nlm.nih.gov/pmc/blobs/1564/6780895/47b0f0c47d33/insects-10-00306-g001.jpg

文献检索

告别复杂PubMed语法,用中文像聊天一样搜索,搜遍4000万医学文献。AI智能推荐,让科研检索更轻松。

立即免费搜索

文件翻译

保留排版,准确专业,支持PDF/Word/PPT等文件格式,支持 12+语言互译。

免费翻译文档

深度研究

AI帮你快速写综述,25分钟生成高质量综述,智能提取关键信息,辅助科研写作。

立即免费体验