Suppr超能文献

阿尔茨海默病患者视网膜中的神经炎症过程、A1星形胶质细胞活化和蛋白质聚集,早期诊断的潜在生物标志物

Neuroinflammatory Processes, A1 Astrocyte Activation and Protein Aggregation in the Retina of Alzheimer's Disease Patients, Possible Biomarkers for Early Diagnosis.

作者信息

Grimaldi Alfonso, Pediconi Natalia, Oieni Francesca, Pizzarelli Rocco, Rosito Maria, Giubettini Maria, Santini Tiziana, Limatola Cristina, Ruocco Giancarlo, Ragozzino Davide, Di Angelantonio Silvia

机构信息

Center for Life Nanoscience, Istituto Italiano di Tecnologia, Rome, Italy.

Department of Physiology and Pharmacology, Sapienza University, Rome, Italy.

出版信息

Front Neurosci. 2019 Sep 4;13:925. doi: 10.3389/fnins.2019.00925. eCollection 2019.

Abstract

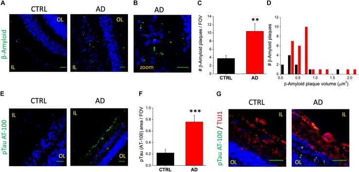
Alzheimer's disease (AD), a primary cause of dementia in the aging population, is characterized by extracellular amyloid-beta peptides aggregation, intracellular deposits of hyperphosphorylated tau, neurodegeneration and glial activation in the brain. It is commonly thought that the lack of early diagnostic is among the main causes of pharmacological therapy and clinical trials failure; therefore, the actual challenge is to define new biomarkers and non-invasive technologies to measure neuropathological changes at pre-symptomatic stages. Recent evidences obtained from human samples and mouse models indicate the possibility to detect protein aggregates and other pathological features in the retina, paving the road for non-invasive rapid detection of AD biomarkers. Here, we report the presence of amyloid beta plaques, tau tangles, neurodegeneration and detrimental astrocyte and microglia activation according to a disease associated microglia phenotype (DAM). Thus, we propose the human retina as a useful site for the detection of cellular and molecular changes associated with Alzheimer's disease.

摘要

阿尔茨海默病(AD)是老年人群痴呆的主要病因,其特征为细胞外淀粉样β肽聚集、细胞内过度磷酸化tau沉积、神经退行性变以及大脑中的胶质细胞激活。人们普遍认为,缺乏早期诊断是药物治疗和临床试验失败的主要原因之一;因此,实际的挑战是定义新的生物标志物和非侵入性技术,以在症状前阶段测量神经病理变化。从人类样本和小鼠模型中获得的最新证据表明,有可能在视网膜中检测到蛋白质聚集体和其他病理特征,为AD生物标志物的非侵入性快速检测铺平了道路。在此,我们报告了根据疾病相关小胶质细胞表型(DAM)存在淀粉样β斑块、tau缠结、神经退行性变以及有害的星形胶质细胞和小胶质细胞激活。因此,我们提出人类视网膜是检测与阿尔茨海默病相关的细胞和分子变化有用的部位。

https://cdn.ncbi.nlm.nih.gov/pmc/blobs/7af7/6737046/34d52977d9ec/fnins-13-00925-g001.jpg

文献AI研究员

20分钟写一篇综述,助力文献阅读效率提升50倍。

立即体验

用中文搜PubMed

大模型驱动的PubMed中文搜索引擎

马上搜索

文档翻译

学术文献翻译模型,支持多种主流文档格式。

立即体验