Suppr超能文献

Linc01278通过调控miR-376c-3p/DNM3轴抑制甲状腺乳头状癌的发展。

Linc01278 inhibits the development of papillary thyroid carcinoma by regulating miR-376c-3p/DNM3 axis.

作者信息

Lin Shaojian, Tan Langping, Luo Dingyuan, Peng Xinzhi, Zhu Yue, Li Honghao

机构信息

Department of Thyroid Surgery, Sun Yat-Sen Memorial Hospital, Sun Yat-Sen University, Guangzhou 510120, Guangdong, People's Republic of China.

出版信息

Cancer Manag Res. 2019 Sep 19;11:8557-8569. doi: 10.2147/CMAR.S217886. eCollection 2019.

Abstract

PURPOSE

Papillary thyroid carcinoma (PTC) is the most common endocrine malignancy, and its incidence has continuously increased in recent years. Therefore, it is essential to develop more useful therapeutic strategies.

METHODS

We collected 56 pairs of PTC tissues and adjacent normal tissues and determined the expression patterns of linc01278, miR-376c-3p and DNM3. In addition, we analyzed the relationship between linc01278 expression and pathological information of PTC patients. Furthermore, the effects of linc01278, miR-376c-3p and DNM3 overexpression on proliferation, clonality, apoptosis, migration and invasion of PTC cell lines TPC1 and BCPAP were evaluated. The dual luciferase reporter assay was used to confirm the direct interaction between miR-376c-3p and linc01278.

RESULTS

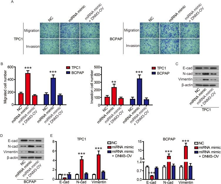
Linc01278 and DNM3 were remarkably down-regulated in PTC tissues and cell lines, whereas miR-376c-3p was significantly up-regulated. In addition, lower linc01278 expression was associated with increased tumor size, lymph node metastasis and higher clinical stage. Linc01278 inhibited cell proliferation of PTC cells by inducing apoptosis, and demonstrated attenuating effects on migration and invasion abilities of PTC cells by regulating the EMT process. More importantly, dual luciferase reporter experiments demonstrated the direct interaction between miR-376c-3p and linc01278, which revealed that DNM3 was a novel target of miR-376c-3p. The miR-376c-3p mimic significantly promoted the proliferation, migration and invasion of PTC cells, and inhibited cell apoptosis. Overexpression of DNM3 abolished the effects of the miR-376c-3p mimic on PTC cells. DNM3 expression was negatively correlated with miR-376c-3p expression, but was positively correlated with linc01278 expression.

CONCLUSION

Overall, we found that linc01278 can act as a competing endogenous RNA (ceRNA) to sponge miR-376c-3p, thereby positively regulating DNM3 expression and ultimately acting as a tumor suppressor gene in PTC progression.

摘要

目的

甲状腺乳头状癌(PTC)是最常见的内分泌恶性肿瘤,近年来其发病率持续上升。因此,开发更有效的治疗策略至关重要。

方法

我们收集了56对PTC组织及相邻正常组织,并测定了linc01278、miR-376c-3p和DNM3的表达模式。此外,我们分析了linc01278表达与PTC患者病理信息之间的关系。进一步评估了linc01278、miR-376c-3p和DNM3过表达对PTC细胞系TPC1和BCPAP增殖、克隆性、凋亡、迁移和侵袭的影响。采用双荧光素酶报告基因实验证实miR-376c-3p与linc01278之间的直接相互作用。

结果

linc01278和DNM3在PTC组织和细胞系中显著下调,而miR-376c-3p显著上调。此外,linc01278表达降低与肿瘤大小增加、淋巴结转移及更高的临床分期相关。linc01278通过诱导凋亡抑制PTC细胞的增殖,并通过调节EMT过程减弱PTC细胞的迁移和侵袭能力。更重要的是,双荧光素酶报告基因实验证实了miR-376c-3p与linc01278之间的直接相互作用,揭示DNM3是miR-376c-3p的一个新靶点。miR-376c-3p模拟物显著促进PTC细胞的增殖、迁移和侵袭,并抑制细胞凋亡。DNM3过表达消除了miR-376c-3p模拟物对PTC细胞的影响。DNM3表达与miR-376c-3p表达呈负相关,但与linc01278表达呈正相关。

结论

总体而言,我们发现linc01278可作为竞争性内源RNA(ceRNA)来吸附miR-376c-3p,从而正向调节DNM3表达,并最终在PTC进展中发挥肿瘤抑制基因的作用。

https://cdn.ncbi.nlm.nih.gov/pmc/blobs/582d/6756842/266a5866604e/CMAR-11-8557-g0001.jpg

文献检索

告别复杂PubMed语法,用中文像聊天一样搜索,搜遍4000万医学文献。AI智能推荐,让科研检索更轻松。

立即免费搜索

文件翻译

保留排版,准确专业,支持PDF/Word/PPT等文件格式,支持 12+语言互译。

免费翻译文档

深度研究

AI帮你快速写综述,25分钟生成高质量综述,智能提取关键信息,辅助科研写作。

立即免费体验