Suppr超能文献

具有神经保护特性的肠道微生物衍生菌株的特性分析。

Characterization of Gut Microbiota-Derived Bacterial Strains With Neuroprotective Properties.

作者信息

Ahmed Suaad, Busetti Alessandro, Fotiadou Parthena, Vincy Jose Nisha, Reid Sarah, Georgieva Marieta, Brown Samantha, Dunbar Hayley, Beurket-Ascencio Gloria, Delday Margaret I, Ettorre Anna, Mulder Imke E

机构信息

4D Pharma Research Ltd., Aberdeen, United Kingdom.

School of Medicine and Dentistry, Institute of Medical Sciences, Foresterhill, University of Aberdeen, Aberdeen, United Kingdom.

出版信息

Front Cell Neurosci. 2019 Sep 20;13:402. doi: 10.3389/fncel.2019.00402. eCollection 2019.

Abstract

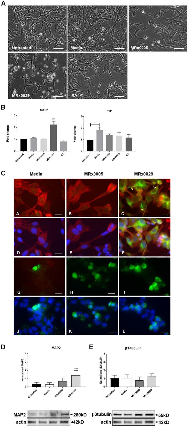
Neurodegenerative diseases are disabling, incurable, and progressive conditions characterized by neuronal loss and decreased cognitive function. Changes in gut microbiome composition have been linked to a number of neurodegenerative diseases, indicating a role for the gut-brain axis. Here, we show how specific gut-derived bacterial strains can modulate neuroinflammatory and neurodegenerative processes through the production of specific metabolites and discuss the potential therapeutic implications for neurodegenerative disorders. A panel of fifty gut bacterial strains was screened for their ability to reduce pro-inflammatory IL-6 secretion in U373 glioblastoma astrocytoma cells. MRx0005 and MRx0029 had the strongest capacity to reduce IL-6 secretion . Oxidative stress plays a crucial role in neuroinflammation and neurodegeneration, and both bacterial strains displayed intrinsic antioxidant capacity. While MRx0005 showed a general antioxidant activity on different brain cell lines, MRx0029 only protected differentiated SH-SY5Y neuroblastoma cells from chemically induced oxidative stress. MRx0029 also induced a mature phenotype in undifferentiated neuroblastoma cells through upregulation of microtubule-associated protein 2. Interestingly, short-chain fatty acid analysis revealed that MRx0005 mainly produced C1-C3 fatty acids, while MRx0029 produced C4-C6 fatty acids, specifically butyric, valeric and hexanoic acid. None of the short-chain fatty acids tested protected neuroblastoma cells from chemically induced oxidative stress. However, butyrate was able to reduce neuroinflammation , and the combination of butyrate and valerate induced neuronal maturation, albeit not to the same degree as the complex cell-free supernatant of MRx0029. This observation was confirmed by solvent extraction of cell-free supernatants, where only MRx0029 methanolic fractions containing butyrate and valerate showed an anti-inflammatory activity in U373 cells and retained the ability to differentiate neuroblastoma cells. In summary, our results suggest that the pleiotropic nature of live biotherapeutics, as opposed to isolated metabolites, could be a promising novel drug class in drug discovery for neurodegenerative disorders.

摘要

神经退行性疾病是致残、无法治愈且呈进行性发展的病症,其特征为神经元丧失和认知功能减退。肠道微生物群组成的变化已与多种神经退行性疾病相关联,这表明肠-脑轴发挥了作用。在此,我们展示了特定的肠道来源细菌菌株如何通过产生特定代谢物来调节神经炎症和神经退行性变过程,并讨论了其对神经退行性疾病的潜在治疗意义。我们筛选了一组50种肠道细菌菌株,检测它们在U373胶质母细胞瘤星形细胞瘤细胞中降低促炎细胞因子IL-6分泌的能力。MRx0005和MRx0029具有最强的降低IL-6分泌的能力。氧化应激在神经炎症和神经退行性变中起关键作用,且这两种细菌菌株均表现出内在的抗氧化能力。虽然MRx0005在不同的脑细胞系中表现出一般的抗氧化活性,但MRx0029仅能保护分化的SH-SY5Y神经母细胞瘤细胞免受化学诱导的氧化应激。MRx0029还通过上调微管相关蛋白2在未分化的神经母细胞瘤细胞中诱导成熟表型。有趣的是,短链脂肪酸分析显示,MRx0005主要产生C1-C3脂肪酸,而MRx0029产生C4-C6脂肪酸,特别是丁酸、戊酸和己酸。所测试的短链脂肪酸均不能保护神经母细胞瘤细胞免受化学诱导的氧化应激。然而,丁酸盐能够减轻神经炎症,丁酸盐和戊酸盐的组合可诱导神经元成熟,尽管程度不如MRx0029的无细胞复杂上清液。通过对无细胞上清液进行溶剂萃取证实了这一观察结果,其中仅含有丁酸盐和戊酸盐的MRx0029甲醇馏分在U373细胞中表现出抗炎活性,并保留了分化神经母细胞瘤细胞的能力。总之,我们的结果表明,与分离的代谢物相反,活生物疗法的多效性本质可能是神经退行性疾病药物研发中一种有前景的新型药物类别。

https://cdn.ncbi.nlm.nih.gov/pmc/blobs/487a/6763572/b7c5b36df325/fncel-13-00402-g001.jpg

文献AI研究员

20分钟写一篇综述,助力文献阅读效率提升50倍。

立即体验

用中文搜PubMed

大模型驱动的PubMed中文搜索引擎

马上搜索

文档翻译

学术文献翻译模型,支持多种主流文档格式。

立即体验