Suppr超能文献

LINC00460低甲基化促进结直肠癌转移。

LINC00460 Hypomethylation Promotes Metastasis in Colorectal Carcinoma.

作者信息

Zhang Hui, Lu Ya, Wu Jianzhong, Feng Jifeng

机构信息

Research Center for Clinical Oncology, The Affiliated Cancer Hospital of Nanjing Medical University, Jiangsu Cancer Hospital, Jiangsu Institute of Cancer Research, Nanjing, China.

出版信息

Front Genet. 2019 Sep 30;10:880. doi: 10.3389/fgene.2019.00880. eCollection 2019.

Abstract

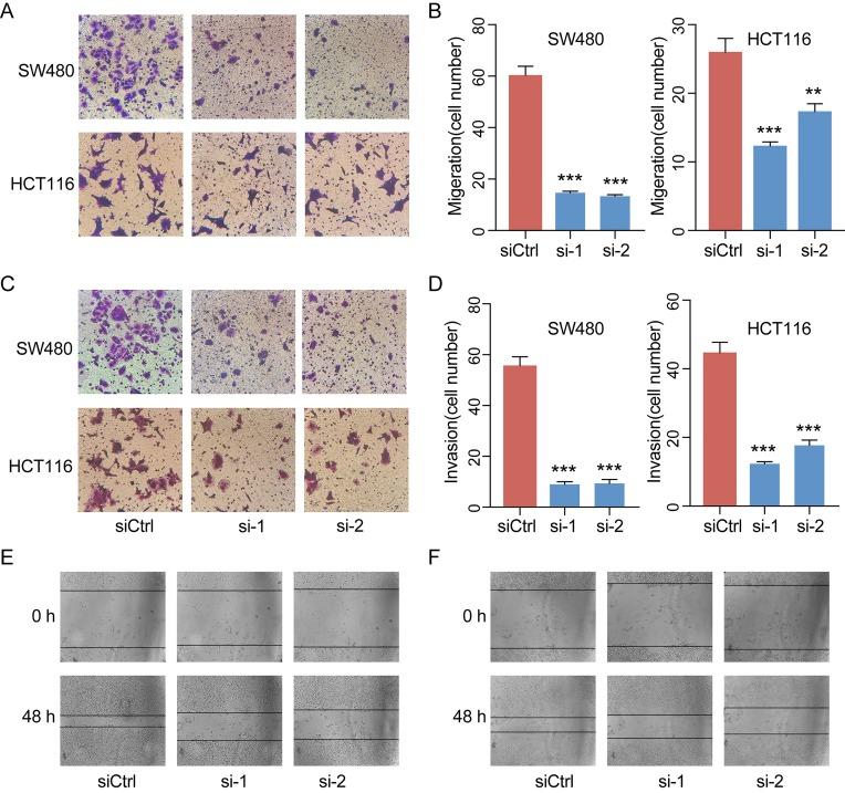
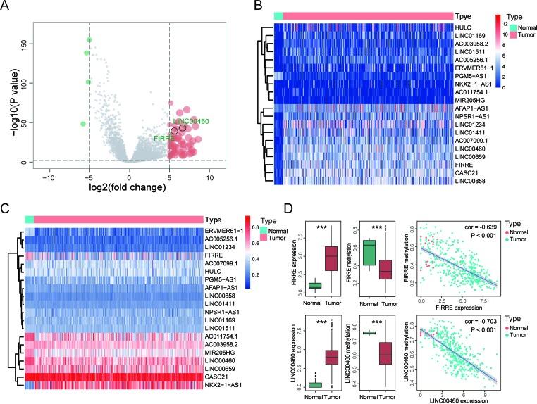
Epigenetic alterations and aberrantly expressed long noncoding RNAs (lncRNAs) are pervasive in colorectal cancer (CRC) tumorigenesis. DNA methylation could control lncRNA expression and play an important role in tumor initiation and progression. However, the DNA methylation that regulates lncRNAs in CRC remains poorly characterized. In our research, we integrated dysregulated expression and methylation of lncRNAs between colorectal tumor and adjacent mucosa tissues from The Cancer Genome Atlas database. With the use of this strategy, LINC00460, the most frequently epigenetically activated, was identified and further verified in the Cancer Cell Line Encyclopedia and Gene Expression Omnibus databases. Patients with high expression of LINC00460 are prone to metastasis and are associated with poor prognosis. Abnormally expressed LINC00460 could be used as an independent prognostic risk factor for disease-free survival. Knockdown of LINC00460 promotes colon cancer cell invasion and migration . In summary, our results suggest that DNA methylation-regulated LINC00460 could promote CRC metastasis and serve as a potential therapeutic target for CRC.

摘要

表观遗传改变和异常表达的长链非编码RNA(lncRNAs)在结直肠癌(CRC)肿瘤发生过程中普遍存在。DNA甲基化可控制lncRNA表达,并在肿瘤起始和进展中发挥重要作用。然而,CRC中调控lncRNAs的DNA甲基化仍未得到充分表征。在我们的研究中,我们整合了来自癌症基因组图谱数据库的结直肠肿瘤组织与相邻黏膜组织之间lncRNAs的失调表达和甲基化情况。通过使用该策略,我们鉴定出了最常发生表观遗传激活的LINC00460,并在癌症细胞系百科全书和基因表达综合数据库中进一步验证。LINC00460高表达的患者易于发生转移,且与预后不良相关。异常表达的LINC00460可用作无病生存期的独立预后危险因素。敲低LINC00460可促进结肠癌细胞的侵袭和迁移。总之,我们的结果表明,DNA甲基化调控的LINC00460可促进CRC转移,并可作为CRC的潜在治疗靶点。

https://cdn.ncbi.nlm.nih.gov/pmc/blobs/d94b/6779110/fa7e081a16fd/fgene-10-00880-g001.jpg

文献AI研究员

20分钟写一篇综述,助力文献阅读效率提升50倍。

立即体验

用中文搜PubMed

大模型驱动的PubMed中文搜索引擎

马上搜索

文档翻译

学术文献翻译模型,支持多种主流文档格式。

立即体验