• 文献检索
  • 文档翻译
  • 深度研究
  • 学术资讯
  • Suppr Zotero 插件Zotero 插件
  • 邀请有礼
  • 套餐&价格
  • 历史记录
应用&插件
Suppr Zotero 插件Zotero 插件浏览器插件Mac 客户端Windows 客户端微信小程序
定价
高级版会员购买积分包购买API积分包
服务
文献检索文档翻译深度研究API 文档MCP 服务
关于我们
关于 Suppr公司介绍联系我们用户协议隐私条款
关注我们

Suppr 超能文献

核心技术专利:CN118964589B侵权必究
粤ICP备2023148730 号-1Suppr @ 2026

文献检索

告别复杂PubMed语法,用中文像聊天一样搜索,搜遍4000万医学文献。AI智能推荐,让科研检索更轻松。

立即免费搜索

文件翻译

保留排版,准确专业,支持PDF/Word/PPT等文件格式,支持 12+语言互译。

免费翻译文档

深度研究

AI帮你快速写综述,25分钟生成高质量综述,智能提取关键信息,辅助科研写作。

立即免费体验

全基因组测序揭示西北大西洋鳕鱼适应性遗传变异的新信号。

Novel signals of adaptive genetic variation in northwestern Atlantic cod revealed by whole-genome sequencing.

作者信息

Clucas Gemma V, Lou R Nicolas, Therkildsen Nina O, Kovach Adrienne I

机构信息

Natural Resources and the Environment University of New Hampshire Durham NH USA.

Department of Natural Resources Cornell University Ithaca NY USA.

出版信息

Evol Appl. 2019 Sep 13;12(10):1971-1987. doi: 10.1111/eva.12861. eCollection 2019 Dec.

DOI:10.1111/eva.12861
PMID:31700539
原文链接:https://pmc.ncbi.nlm.nih.gov/articles/PMC6824067/
Abstract

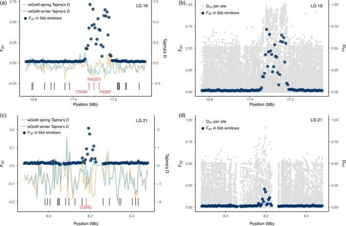
Selection can create complex patterns of adaptive differentiation among populations in the wild that may be relevant to management. Atlantic cod in the Northwest Atlantic are at a fraction of their historical abundance and a lack of recovery within the Gulf of Maine has created concern regarding the misalignment of fisheries management structures with biological population structure. To address this and investigate genome-wide patterns of variation, we used low-coverage sequencing to perform a region-wide, whole-genome analysis of fine-scale population structure. We sequenced 306 individuals from 20 sampling locations in U.S. and Canadian waters, including the major spawning aggregations in the Gulf of Maine in addition to spawning aggregations from Georges Bank, southern New England, the eastern Scotian Shelf, and St. Pierre Bank. With genotype likelihoods estimated at almost 11 million loci, we found large differences in haplotype frequencies of previously described chromosomal inversions between Canadian and U.S. sampling locations and also among U.S. sampling locations. Our whole-genome resolution also revealed novel outlier peaks, some of which showed significant genetic differentiation among sampling locations. Comparisons between allochronic winter- and spring-spawning populations revealed highly elevated relative ( ) and absolute ( ) genetic differentiation near genes involved in reproduction, particularly genes associated with the brain-pituitary-gonadal axis, which likely control timing of spawning, contributing to prezygotic isolation. We also found genetic differentiation associated with heat shock proteins and other genes of functional relevance, with complex patterns that may point to multifaceted selection pressures and local adaptation among spawning populations. We provide a high-resolution picture of U.S. Atlantic cod population structure, revealing greater complexity than is currently recognized in management. Our genome-scan approach likely underestimates the full suite of adaptive differentiation among sampling locations. Nevertheless, it should inform the revision of stock boundaries to preserve adaptive genetic diversity and evolutionary potential of cod populations.

摘要

选择能够在野生种群中创造出复杂的适应性分化模式,这可能与管理相关。西北大西洋的大西洋鳕鱼数量仅为其历史丰度的一小部分,缅因湾内鳕鱼数量缺乏恢复,这引发了人们对渔业管理结构与生物种群结构不一致的担忧。为了解决这一问题并研究全基因组变异模式,我们使用低覆盖度测序对精细尺度的种群结构进行全基因组区域分析。我们对来自美国和加拿大水域20个采样地点的306个个体进行了测序,包括缅因湾的主要产卵群体,以及乔治斯浅滩、新英格兰南部、斯科舍东部陆架和圣皮埃尔浅滩的产卵群体。在估计了近1100万个位点的基因型似然性后,我们发现加拿大和美国采样地点之间以及美国各采样地点之间,先前描述的染色体倒位的单倍型频率存在很大差异。我们的全基因组分辨率还揭示了新的异常值峰值,其中一些在采样地点之间表现出显著的遗传分化。对不同时间冬季和春季产卵种群的比较显示,在参与繁殖的基因附近,尤其是与脑-垂体-性腺轴相关的基因附近,相对( )和绝对( )遗传分化高度升高,这些基因可能控制产卵时间,导致合子前隔离。我们还发现了与热休克蛋白和其他功能相关基因的遗传分化,其复杂模式可能指向产卵种群之间多方面的选择压力和局部适应性。我们提供了美国大西洋鳕鱼种群结构的高分辨率图谱,揭示了比目前管理中所认识到的更大的复杂性。我们的基因组扫描方法可能低估了采样地点之间适应性分化的全貌。然而,它应该为修订种群边界提供信息,以保护鳕鱼种群的适应性遗传多样性和进化潜力。

https://cdn.ncbi.nlm.nih.gov/pmc/blobs/58f0/6824067/651411d51f72/EVA-12-1971-g007.jpg
https://cdn.ncbi.nlm.nih.gov/pmc/blobs/58f0/6824067/060ac47eca55/EVA-12-1971-g001.jpg
https://cdn.ncbi.nlm.nih.gov/pmc/blobs/58f0/6824067/87c0dfd41cf4/EVA-12-1971-g002.jpg
https://cdn.ncbi.nlm.nih.gov/pmc/blobs/58f0/6824067/0df4222cf582/EVA-12-1971-g003.jpg
https://cdn.ncbi.nlm.nih.gov/pmc/blobs/58f0/6824067/2b22b47ded7f/EVA-12-1971-g004.jpg
https://cdn.ncbi.nlm.nih.gov/pmc/blobs/58f0/6824067/e7484d59865d/EVA-12-1971-g005.jpg
https://cdn.ncbi.nlm.nih.gov/pmc/blobs/58f0/6824067/7cbc7d8586d4/EVA-12-1971-g006.jpg
https://cdn.ncbi.nlm.nih.gov/pmc/blobs/58f0/6824067/651411d51f72/EVA-12-1971-g007.jpg
https://cdn.ncbi.nlm.nih.gov/pmc/blobs/58f0/6824067/060ac47eca55/EVA-12-1971-g001.jpg
https://cdn.ncbi.nlm.nih.gov/pmc/blobs/58f0/6824067/87c0dfd41cf4/EVA-12-1971-g002.jpg
https://cdn.ncbi.nlm.nih.gov/pmc/blobs/58f0/6824067/0df4222cf582/EVA-12-1971-g003.jpg
https://cdn.ncbi.nlm.nih.gov/pmc/blobs/58f0/6824067/2b22b47ded7f/EVA-12-1971-g004.jpg
https://cdn.ncbi.nlm.nih.gov/pmc/blobs/58f0/6824067/e7484d59865d/EVA-12-1971-g005.jpg
https://cdn.ncbi.nlm.nih.gov/pmc/blobs/58f0/6824067/7cbc7d8586d4/EVA-12-1971-g006.jpg
https://cdn.ncbi.nlm.nih.gov/pmc/blobs/58f0/6824067/651411d51f72/EVA-12-1971-g007.jpg

相似文献

1
Novel signals of adaptive genetic variation in northwestern Atlantic cod revealed by whole-genome sequencing.全基因组测序揭示西北大西洋鳕鱼适应性遗传变异的新信号。
Evol Appl. 2019 Sep 13;12(10):1971-1987. doi: 10.1111/eva.12861. eCollection 2019 Dec.
2
Adaptive genetic variation underlies biocomplexity of Atlantic Cod in the Gulf of Maine and on Georges Bank.适应的遗传变异是缅因湾和乔治斯浅滩大西洋鳕鱼生物复杂性的基础。
PLoS One. 2019 May 24;14(5):e0216992. doi: 10.1371/journal.pone.0216992. eCollection 2019.
3
Low-coverage whole-genome sequencing reveals molecular markers for spawning season and sex identification in Gulf of Maine Atlantic cod (, Linnaeus 1758).低覆盖度全基因组测序揭示了缅因湾大西洋鳕鱼(, 林奈,1758年)产卵季节和性别鉴定的分子标记。
Ecol Evol. 2021 Jul 14;11(15):10659-10671. doi: 10.1002/ece3.7878. eCollection 2021 Aug.
4
Highly localized divergence within supergenes in Atlantic cod (Gadus morhua) within the Gulf of Maine.缅因湾大西洋鳕鱼(Gadus morhua)超级基因内的高度局部化分化。
BMC Genomics. 2017 Mar 31;18(1):271. doi: 10.1186/s12864-017-3660-3.
5
Adaptation to seasonal reproduction and environment-associated factors drive temporal and spatial differentiation in northwest Atlantic herring despite gene flow.尽管存在基因流动,但对季节性繁殖和环境相关因素的适应仍推动了西北大西洋鲱鱼的时空分化。
Evol Appl. 2024 Mar 14;17(3):e13675. doi: 10.1111/eva.13675. eCollection 2024 Mar.
6
Life-stage-dependent supergene haplotype frequencies and metapopulation neutral genetic patterns of Atlantic cod, Gadus morhua, from Canada's Northern cod stock region and adjacent areas.基于生活史阶段的超基因单倍型频率和北大西洋鳕鱼(Gadus morhua)的泛种群中性遗传模式,来自加拿大北方鳕鱼种群区域及邻近地区。
J Fish Biol. 2021 Mar;98(3):817-828. doi: 10.1111/jfb.14632. Epub 2020 Dec 15.
7
Copy number variation and elevated genetic diversity at immune trait loci in Atlantic and Pacific herring.大西洋和太平洋鲱鱼免疫特征基因座的拷贝数变异和遗传多样性升高。
BMC Genomics. 2024 May 10;25(1):459. doi: 10.1186/s12864-024-10380-5.
8
Analysis of coastal cod (Gadus morhua L.) sampled on spawning sites reveals a genetic gradient throughout Norway's coastline.对在产卵地采集的沿海鳕鱼(Gadus morhua L.)进行分析,揭示了整个挪威海岸线的遗传梯度。
BMC Genet. 2018 Jul 9;19(1):42. doi: 10.1186/s12863-018-0625-8.
9
The genetic basis for ecological adaptation of the Atlantic herring revealed by genome sequencing.基因组测序揭示大西洋鲱鱼生态适应的遗传基础。
Elife. 2016 May 3;5:e12081. doi: 10.7554/eLife.12081.
10
Parallel adaptive evolution of geographically distant herring populations on both sides of the North Atlantic Ocean.北大西洋两岸地理上相距遥远的鲱鱼种群的平行适应性进化。
Proc Natl Acad Sci U S A. 2017 Apr 25;114(17):E3452-E3461. doi: 10.1073/pnas.1617728114. Epub 2017 Apr 7.

引用本文的文献

1
Genome-wide SNPs reveal novel genetic relationships among Atlantic cod (Gadus morhua) from the south coast of Newfoundland, Canada (subdivision 3Ps), Northern cod stock complex, and Gulf of St Lawrence.全基因组单核苷酸多态性揭示了来自加拿大纽芬兰南岸(3Ps分区)、北部鳕鱼种群复合体以及圣劳伦斯湾的大西洋鳕鱼之间新的遗传关系。
PLoS One. 2025 Mar 14;20(3):e0317768. doi: 10.1371/journal.pone.0317768. eCollection 2025.
2
Dynamic Outlier Slicing Allows Broader Exploration of Adaptive Divergence: A Comparison of Individual Genome and Pool-Seq Data Linked to Humic Adaptation in Perch.动态离群值切片有助于更广泛地探索适应性分歧:与鲈鱼腐殖质适应性相关的个体基因组和混合测序数据的比较
Mol Ecol. 2025 Jan 23;34(4):e17659. doi: 10.1111/mec.17659.
3

本文引用的文献

1
A migration-associated supergene reveals loss of biocomplexity in Atlantic cod.迁徙相关的超级基因揭示了北大西洋鳕鱼生物复杂性的丧失。
Sci Adv. 2019 Jun 26;5(6):eaav2461. doi: 10.1126/sciadv.aav2461. eCollection 2019 Jun.
2
Adaptive genetic variation underlies biocomplexity of Atlantic Cod in the Gulf of Maine and on Georges Bank.适应的遗传变异是缅因湾和乔治斯浅滩大西洋鳕鱼生物复杂性的基础。
PLoS One. 2019 May 24;14(5):e0216992. doi: 10.1371/journal.pone.0216992. eCollection 2019.
3
The Effect of Neutral Recombination Variation on Genome Scans for Selection.
Whole Genome Sequencing Reveals Substantial Genetic Structure and Evidence of Local Adaptation in Alaskan Red King Crab.
全基因组测序揭示了阿拉斯加红帝王蟹的大量遗传结构和局部适应性证据。
Evol Appl. 2024 Dec 31;18(1):e70049. doi: 10.1111/eva.70049. eCollection 2025 Jan.
4
Mitochondrial genomes of the European sardine (Sardina pilchardus) reveal Pliocene diversification, extensive gene flow and pervasive purifying selection.欧洲沙丁鱼(Sardina pilchardus)的线粒体基因组揭示了上新世的多样化、广泛的基因流动和普遍存在的纯化选择。
Sci Rep. 2024 Dec 28;14(1):30977. doi: 10.1038/s41598-024-82054-x.
5
Development of SNP Panels from Low-Coverage Whole Genome Sequencing (lcWGS) to Support Indigenous Fisheries for Three Salmonid Species in Northern Canada.利用低覆盖度全基因组测序(lcWGS)开发单核苷酸多态性(SNP)面板,以支持加拿大北部三种鲑科鱼类的本土渔业。
Mol Ecol Resour. 2025 Apr;25(3):e14040. doi: 10.1111/1755-0998.14040. Epub 2024 Nov 18.
6
Genomic architecture and population structure of Boreogadus saida from Canadian waters.加拿大水域北方长鳍多棘鱼的基因组结构和种群结构。
Sci Rep. 2024 Aug 20;14(1):19331. doi: 10.1038/s41598-024-69782-w.
7
loco-pipe: an automated pipeline for population genomics with low-coverage whole-genome sequencing.局部管道:一种用于低覆盖度全基因组测序群体基因组学的自动化管道。
Bioinform Adv. 2024 Jul 11;4(1):vbae098. doi: 10.1093/bioadv/vbae098. eCollection 2024.
8
Genomic evidence for domestication selection in three hatchery populations of Chinook salmon, .奇努克鲑三个孵化场种群驯化选择的基因组证据
Evol Appl. 2024 Feb 14;17(2):e13656. doi: 10.1111/eva.13656. eCollection 2024 Feb.
9
Seascape genomics reveals limited dispersal and suggests spatially varying selection among European populations of sea lamprey ().海景基因组学揭示了海七鳃鳗欧洲种群间有限的扩散,并表明存在空间变化的选择。
Evol Appl. 2023 May 27;16(6):1169-1183. doi: 10.1111/eva.13561. eCollection 2023 Jun.
10
Management and conservation implications of cryptic population substructure for two commercially exploited fishes (Merluccius spp.) in southern Africa.南部非洲两种商业开发鱼类(无须鳕属)的隐秘种群亚结构对管理和保护的影响
Mol Ecol Resour. 2025 Jul;25(5):e13820. doi: 10.1111/1755-0998.13820. Epub 2023 Jun 8.
中性重组变异对选择基因组扫描的影响。
G3 (Bethesda). 2019 Jun 5;9(6):1851-1867. doi: 10.1534/g3.119.400088.
4
ngsLD: evaluating linkage disequilibrium using genotype likelihoods.ngsLD:使用基因型似然评估连锁不平衡。
Bioinformatics. 2019 Oct 1;35(19):3855-3856. doi: 10.1093/bioinformatics/btz200.
5
Divergence and plasticity shape adaptive potential of the Pacific oyster. divergence and plasticity shape adaptive potential of the Pacific oyster
Nat Ecol Evol. 2018 Nov;2(11):1751-1760. doi: 10.1038/s41559-018-0668-2. Epub 2018 Sep 24.
6
Inferring Population Structure and Admixture Proportions in Low-Depth NGS Data.在低深度 NGS 数据中推断群体结构和混合比例。
Genetics. 2018 Oct;210(2):719-731. doi: 10.1534/genetics.118.301336. Epub 2018 Aug 21.
7
Genomic variation underlying complex life-history traits revealed by genome sequencing in Chinook salmon.通过对奇努克鲑鱼基因组测序揭示复杂生活史特征的基因组变异。
Proc Biol Sci. 2018 Jul 18;285(1883):20180935. doi: 10.1098/rspb.2018.0935.
8
Multiple Modes of Adaptation: Regulatory and Structural Evolution in a Small Heat Shock Protein Gene.多种适应模式:小分子热休克蛋白基因的调控和结构进化。
Mol Biol Evol. 2018 Sep 1;35(9):2110-2119. doi: 10.1093/molbev/msy138.
9
The origin and remolding of genomic islands of differentiation in the European sea bass.基因组分化岛在欧洲鲈鱼中的起源和重塑。
Nat Commun. 2018 Jun 28;9(1):2518. doi: 10.1038/s41467-018-04963-6.
10
A climate-associated multispecies cryptic cline in the northwest Atlantic.西北大西洋与气候相关的多种隐存种的隐生种系渐变群。
Sci Adv. 2018 Mar 28;4(3):eaaq0929. doi: 10.1126/sciadv.aaq0929. eCollection 2018 Mar.