Departments of Orthopedic Surgery, Kaohsiung Chang Gung Memorial Hospital, Kaohsiung 83301, Taiwan.
Center for Shockwave Medicine and Tissue Engineering, Kaohsiung Chang Gung Memorial Hospital, Kaohsiung 83301, Taiwan.
Int J Mol Sci. 2019 Nov 15;20(22):5742. doi: 10.3390/ijms20225742.
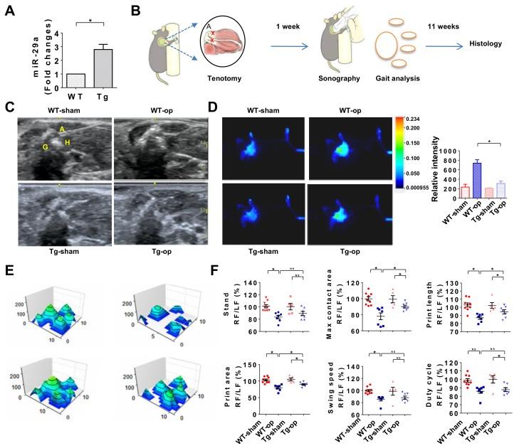
Rotator cuff lesion with shoulder stiffness is a major cause of shoulder pain and motionlessness. Subacromial bursa fibrosis is a prominent pathological feature of the shoulder disorder. MicroRNA-29a (miR-29a) regulates fibrosis in various tissues; however, the miR-29a action to subacromial bursa fibrosis remains elusive. Here, we reveal that subacromial synovium in patients with rotator cuff tear with shoulder stiffness showed severe fibrosis, hypertrophy, and hyperangiogenesis histopathology along with significant increases in fibrotic matrices collagen (COL) 1A1, 3A1, and 4A1 and inflammatory cytokines, whereas miR-29a expression was downregulated. Supraspinatus and infraspinatus tenotomy-injured shoulders in transgenic mice overexpressing miR-29a showed mild swelling, vascularization, fibrosis, and regular gait profiles as compared to severe rotator cuff damage in wild-type mice. Treatment with miR-29a precursor compromised COL3A1 production and hypervascularization in injured shoulders. In vitro, gain of miR-29a function attenuated COL3A1 expression through binding to the 3'-untranslated region (3'-UTR) of COL3A1 in inflamed tenocytes, whereas silencing miR-29a increased the matrix expression. Taken together, miR-29a loss is correlated with subacromial bursa inflammation and fibrosis in rotator cuff tear with shoulder stiffness. miR-29a repressed subacromial bursa fibrosis through directly targeting COL3A1 mRNA, improving rotator cuff integrity and shoulder function. Collective analysis offers a new insight into the molecular mechanism underlying rotator cuff tear with shoulder stiffness. This study also highlights the remedial potential of miR-29a precursor for alleviating the shoulder disorder.
肩僵硬的肩袖病变是引起肩部疼痛和运动障碍的主要原因。肩峰下囊纤维化是肩部疾病的突出病理特征。MicroRNA-29a(miR-29a)调节多种组织的纤维化;然而,miR-29a 对肩峰下囊纤维化的作用仍不清楚。在这里,我们揭示了肩僵硬的肩袖撕裂患者的肩峰下滑囊显示出严重的纤维化、肥大和血管增生组织病理学,同时纤维化基质胶原(COL)1A1、3A1 和 4A1 以及炎症细胞因子显著增加,而 miR-29a 的表达下调。与野生型小鼠严重的肩袖损伤相比,过表达 miR-29a 的转基因小鼠的冈上肌和冈下肌肌腱切断损伤的肩部表现出轻度肿胀、血管化、纤维化和正常步态特征。与野生型小鼠相比,用 miR-29a 前体处理会损害损伤肩部的 COL3A1 产生和血管增生。在体外,通过结合 COL3A1 3'-非翻译区(3'-UTR),miR-29a 功能的获得减弱了 COL3A1 的表达,而沉默 miR-29a 增加了基质表达。总之,miR-29a 的缺失与肩僵硬的肩袖撕裂中的肩峰下滑囊炎症和纤维化有关。miR-29a 通过直接靶向 COL3A1 mRNA 抑制肩峰下滑囊纤维化,改善肩袖完整性和肩部功能。综合分析为肩袖撕裂伴肩僵硬的分子机制提供了新的见解。该研究还强调了 miR-29a 前体缓解肩部疾病的治疗潜力。