Suppr超能文献

食品安全事件背景下有机食品消费者行为的预测因素:在刺激-机体-反应模型中推进超注意力理论

The Predictors of Consumer Behavior in Relation to Organic Food in the Context of Food Safety Incidents: Advancing Hyper Attention Theory Within an Stimulus-Organism-Response Model.

作者信息

Liu Chunnian, Zheng Yan

机构信息

School of Management, Nanchang University, Nanchang, China.

出版信息

Front Psychol. 2019 Nov 6;10:2512. doi: 10.3389/fpsyg.2019.02512. eCollection 2019.

Abstract

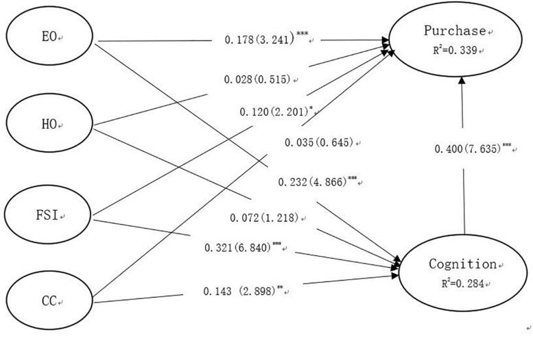
Despite the rapid development of China's organic food industry in recent years, the market size of this industry remains relatively small. Since the organic food market started late in China, consumer groups are mainly concentrated in large cities at present. It is, therefore, urgent to take effective measures to promote the development of China's organic food market. The current study focuses on the direct and indirect relationships between food safety incidents and organic food purchases by considering the Chinese context, using stimulus-organism-response model and information use environment theory, and introducing a hyper attention cognitive model. The results show that external stimulus (food safety incidents) and internal stimulus (consumer environment orientation) can significantly affect consumers' response (namely, consumer organic cognition), and the enhancement of consumer organic cognition can promote consumer organic purchase. In addition, consumers' information environment (the information relating to food safety incidents and environment) can significantly affect their organic food purchase. Moreover, food safety incidents can attract consumers' hyper attention and thus has a positive impact on consumers' cognition of organic food. These findings have important implications for research and practice.

摘要

尽管近年来中国有机食品行业发展迅速,但该行业的市场规模仍然相对较小。由于中国有机食品市场起步较晚,目前消费群体主要集中在大城市。因此,迫切需要采取有效措施来促进中国有机食品市场的发展。当前的研究通过考虑中国国情,运用刺激-机体-反应模型和信息使用环境理论,并引入超注意力认知模型,聚焦于食品安全事件与有机食品购买之间的直接和间接关系。结果表明,外部刺激(食品安全事件)和内部刺激(消费者环境导向)能够显著影响消费者的反应(即消费者对有机食品的认知),而消费者对有机食品认知的增强能够促进消费者购买有机食品。此外,消费者的信息环境(与食品安全事件和环境相关的信息)能够显著影响他们购买有机食品的行为。而且,食品安全事件能够吸引消费者的超注意力,从而对消费者对有机食品的认知产生积极影响。这些研究结果对研究和实践具有重要意义。

https://cdn.ncbi.nlm.nih.gov/pmc/blobs/3171/6851164/5ad3213bbea1/fpsyg-10-02512-g001.jpg

文献AI研究员

20分钟写一篇综述,助力文献阅读效率提升50倍。

立即体验

用中文搜PubMed

大模型驱动的PubMed中文搜索引擎

马上搜索

文档翻译

学术文献翻译模型,支持多种主流文档格式。

立即体验