Suppr超能文献

荚果开裂的遗传控制和地理气候适应性为大豆驯化提供了新的见解。

Genetic Control and Geo-Climate Adaptation of Pod Dehiscence Provide Novel Insights into Soybean Domestication.

机构信息

Department of Agronomy, Iowa State University, Ames, IA 50011

出版信息

G3 (Bethesda). 2020 Feb 6;10(2):545-554. doi: 10.1534/g3.119.400876.

Abstract

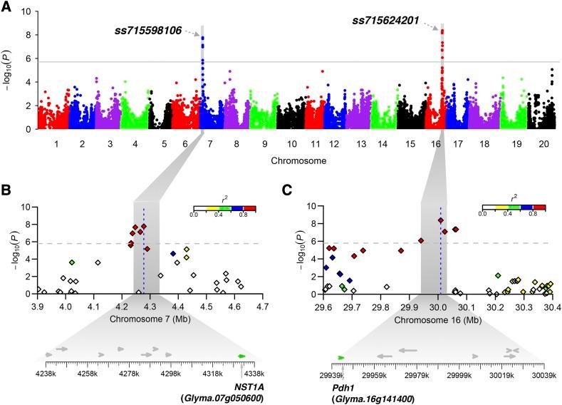
Loss of pod dehiscence was a key step in soybean [ (L.) Merr.] domestication. Genome-wide association analysis for soybean shattering identified loci harboring , and Pairwise epistatic interactions were observed, and the dehiscent overcomes resistance conferred by or locus. Further candidate gene association analysis identified a nonsense mutation in associated with pod dehiscence. Geographic analysis showed that in Northeast China (NEC), indehiscence at both were required in cultivated soybean, while indehiscent alone is capable of preventing shattering in Huang-Huai-Hai (HHH) valleys. Indehiscent allele was only identified in wild soybean ( L.) accession from HHH valleys suggesting that it may have originated in this region. No specific indehiscence was required in Southern China. Geo-climatic investigation revealed strong correlation between relative humidity and frequency of indehiscent across China. This study demonstrates that epistatic interaction between and fulfills a pivotal role in determining the level of resistance against pod dehiscence, and humidity shapes the distribution of indehiscent alleles. Our results give further evidence to the hypothesis that HHH valleys was at least one of the origin centers of cultivated soybean.

摘要

荚果开裂缺失是大豆(Glycine max (L.) Merr.)驯化的关键步骤。对大豆裂荚的全基因组关联分析鉴定出了包含 、 和 位点的基因座。观察到了成对的上位性互作,并且开裂的 克服了由 或 位点赋予的抗性。进一步的候选基因关联分析鉴定出与荚果开裂有关的 中的无义突变。地理分析表明,在中国东北地区(NEC),栽培大豆需要同时具有 两个位点的不开裂特性,而在黄淮海(HHH)流域,不开裂的 单独就能够防止荚果开裂。仅在 HHH 流域的野生大豆(Glycine soja)中鉴定出不开裂的 等位基因,表明它可能起源于该地区。在中国南方,不需要特定的不开裂特性。地理气候调查显示,相对湿度与中国各地 不开裂频率之间存在很强的相关性。本研究表明, 和 之间的上位性互作在决定对荚果开裂的抗性水平方面起着关键作用,而湿度塑造了不开裂等位基因的分布。我们的结果进一步证实了 HHH 流域至少是栽培大豆起源中心之一的假说。

https://cdn.ncbi.nlm.nih.gov/pmc/blobs/11e2/7003073/03d4f6f78d3e/545f1.jpg

文献AI研究员

20分钟写一篇综述,助力文献阅读效率提升50倍。

立即体验

用中文搜PubMed

大模型驱动的PubMed中文搜索引擎

马上搜索

文档翻译

学术文献翻译模型,支持多种主流文档格式。

立即体验