Division of Cardiology, Department of Internal Medicine, Tongji Hospital, Tongji Medical College, Huazhong University of Science and Technology, Wuhan, 430030, PR China.
Hubei Key Laboratory of Genetics and Molecular Mechanisms of Cardiological Disorders, Wuhan, 430030, PR China.
Int J Biol Sci. 2019 Oct 23;15(13):2774-2782. doi: 10.7150/ijbs.34888. eCollection 2019.
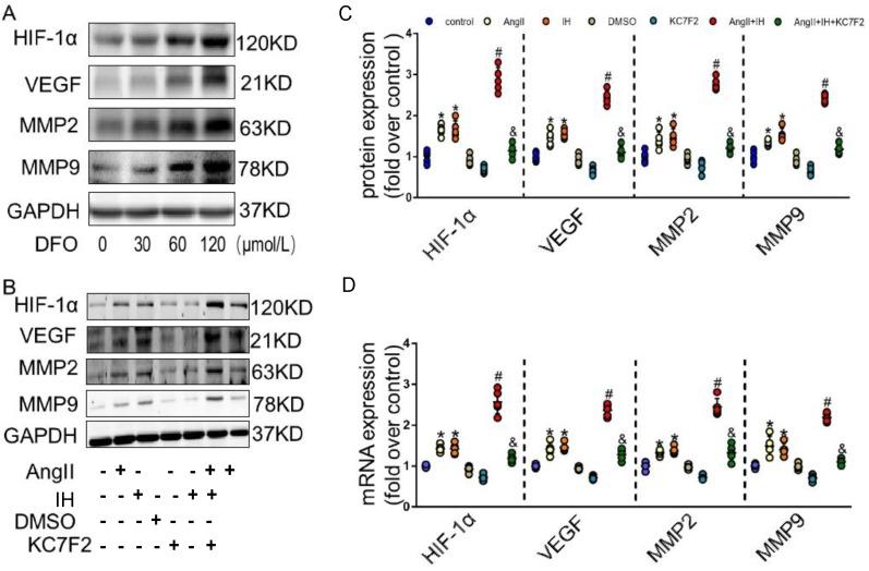
Obstructive sleep apnea syndrome (OSAS) has been increasingly recognized as an independent risk factor for aortic dissection (AD) and it is strongly associated with the extent of intermittent hypoxia and re-oxygenation (IH). This study aimed to clarify role of ROS- HIF-1α-MMPs pathway in the pathogenesis of AD and whether the HIF-1α inhibitor attenuates AD formation. 8-week-old male ApoE-/- mice were given β-aminopropionitrile at a concentration of 0.1 % for 3 weeks and infused osmotic mini pumps with either saline or 2,500 ng/min/kg angiotensin II (Ang II) for 2 weeks. To mimic the OSAS, one group was exposed to IH, which consisted of alternating cycles of 20.9% O2/8% O2 FiO2 (30 episodes per hour) with 20 s at the nadir FiO2 during the 12-h light phase, 2 weeks before Ang II infusion. After Ang II infusion, we assessed remodeling in the aorta by echocardiography, histological and immunohistochemical analysis. IH treatment resulted in significant enlargement of the luminal area, destruction of the media, marked thickening of the adventitia, higher incidence of AD formation and lower survival rate in compared with the Ang II only group. Moreover, IH exposure markedly increased the aortic ROS production and subsequent HIF-1α expression, which in turn promoted the expressions of VEGF, MMP2 and MMP9 and finally leading to the progression of AD. Besides, study confirmed that IH induced HIF-1α expression plays an important role in the induction of MMPs and that is regulated by the PI3K/AKT/FRAP pathway. Intriguingly, a selective HIF-1α inhibitor KC7F2 could significantly ameliorate IH exposure induced aforementioned deleterious effects OSAS induced IH can promote the occurrence and progression of AD a ROS- HIF-1α-MMPs associated pathway. The selective HIF-1α inhibitor KC7F2 could be a novel therapeutic agent for AD patient with OSAS.
阻塞性睡眠呼吸暂停综合征(OSAS)已被越来越多地认为是主动脉夹层(AD)的独立危险因素,并且与间歇性低氧和再氧合(IH)的程度密切相关。本研究旨在阐明 ROS-HIF-1α-MMPs 通路在 AD 发病机制中的作用,以及 HIF-1α抑制剂是否能减轻 AD 的形成。 8 周龄雄性 ApoE-/-小鼠给予 0.1%浓度的β-氨基丙腈 3 周,并在第 2 周给予生理盐水或 2500ng/min/kg 血管紧张素 II(Ang II)的渗透微型泵。为了模拟 OSAS,一组动物暴露于 IH 中,即在 12 小时光照期间,每隔 20.9%O2/8%O2FiO2(每小时 30 个周期),在 FiO2 最低时,用 20s 的时间进行交替循环,在 Ang II 输注前 2 周进行。Ang II 输注后,通过超声心动图、组织学和免疫组织化学分析评估主动脉重塑。与仅给予 Ang II 的组相比,IH 治疗导致管腔面积显著增大、中膜破坏、外膜明显增厚、AD 形成发生率更高、存活率更低。此外,IH 暴露显著增加了主动脉 ROS 的产生和随后的 HIF-1α表达,这反过来又促进了 VEGF、MMP2 和 MMP9 的表达,最终导致 AD 的进展。此外,研究证实,IH 诱导的 HIF-1α表达在 MMPs 的诱导中起着重要作用,并且受到 PI3K/AKT/FRAP 通路的调节。有趣的是,一种选择性 HIF-1α抑制剂 KC7F2 可以显著改善 IH 暴露引起的上述有害作用,OSAS 诱导的 IH 可以促进 AD 的发生和发展。一种与 ROS-HIF-1α-MMPs 相关的通路。选择性 HIF-1α抑制剂 KC7F2 可能是 OSAS 合并 AD 患者的一种新型治疗药物。