Department of Biochemistry and Molecular Biology, Seoul National University College of Medicine, Seoul 03080, Korea.
College of Pharmacy, Chung-Ang University, Seoul 06974, Korea.
Int J Mol Sci. 2020 Jan 25;21(3):791. doi: 10.3390/ijms21030791.
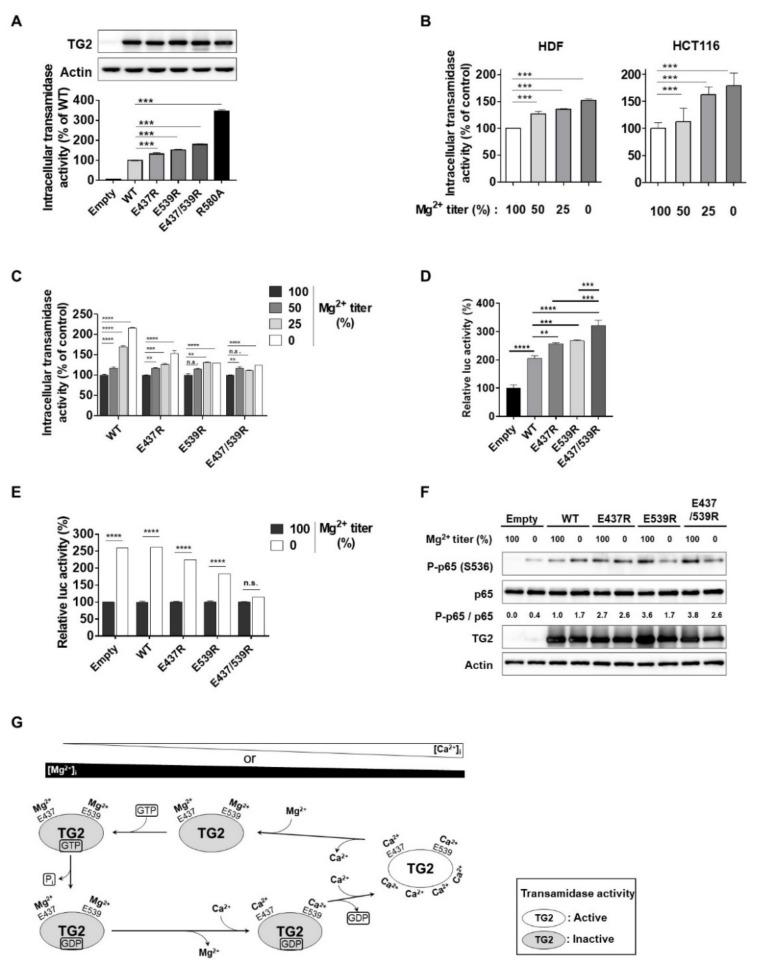
Transglutaminase 2 (TG2) is a Ca-dependent enzyme, which regulates various cellular processes by catalyzing protein crosslinking or polyamination. Intracellular TG2 is activated and inhibited by Ca and GTP binding, respectively. Although aberrant TG2 activation has been implicated in the pathogenesis of diverse diseases, including cancer and degenerative and fibrotic diseases, the structural basis for the regulation of TG2 by Ca and GTP binding is not fully understood. Here, we produced and analyzed a Ca-containing TG2 crystal, and identified two glutamate residues, E437 and E539, as Ca-binding sites. The enzymatic analysis of the mutants revealed that Ca binding to these sites is required for the transamidase activity of TG2. Interestingly, we found that magnesium (Mg) competitively binds to the E437 and E539 residues. The Mg binding to these allosteric sites enhances the GTP binding/hydrolysis activity but inhibits transamidase activity. Furthermore, HEK293 cells transfected with mutant TG2 exhibited higher transamidase activity than cells with wild-type TG2. Cells with wild-type TG2 showed an increase in transamidase activity under Mg-depleted conditions, whereas cells with mutant TG2 were unaffected. These results indicate that E437 and E539 are Ca-binding sites contributing to the reciprocal regulation of transamidase and GTP binding/hydrolysis activities of TG2 through competitive Mg binding.
转谷氨酰胺酶 2(TG2)是一种 Ca 依赖性酶,通过催化蛋白质交联或多聚胺化来调节各种细胞过程。细胞内 TG2 的活性分别受 Ca 和 GTP 结合的调节和抑制。尽管异常激活的 TG2 已被认为与多种疾病的发病机制有关,包括癌症、退行性和纤维性疾病,但 Ca 和 GTP 结合对 TG2 调节的结构基础尚未完全了解。在这里,我们生产并分析了一个含有 Ca 的 TG2 晶体,并鉴定出两个谷氨酸残基 E437 和 E539 作为 Ca 结合位点。对突变体的酶分析表明,Ca 与这些位点的结合对于 TG2 的转酰胺酶活性是必需的。有趣的是,我们发现镁(Mg)与 E437 和 E539 残基竞争结合。Mg 与这些变构位点的结合增强了 GTP 结合/水解活性,但抑制了转酰胺酶活性。此外,转染了突变型 TG2 的 HEK293 细胞的转酰胺酶活性高于转染野生型 TG2 的细胞。在 Mg 耗尽的条件下,野生型 TG2 的细胞中转酰胺酶活性增加,而突变型 TG2 的细胞不受影响。这些结果表明,E437 和 E539 是 Ca 结合位点,通过竞争性 Mg 结合对 TG2 的转酰胺酶和 GTP 结合/水解活性的相互调节起作用。