• 文献检索
  • 文档翻译
  • 深度研究
  • 学术资讯
  • Suppr Zotero 插件Zotero 插件
  • 邀请有礼
  • 套餐&价格
  • 历史记录
应用&插件
Suppr Zotero 插件Zotero 插件浏览器插件Mac 客户端Windows 客户端微信小程序
定价
高级版会员购买积分包购买API积分包
服务
文献检索文档翻译深度研究API 文档MCP 服务
关于我们
关于 Suppr公司介绍联系我们用户协议隐私条款
关注我们

Suppr 超能文献

核心技术专利:CN118964589B侵权必究
粤ICP备2023148730 号-1Suppr @ 2026

文献检索

告别复杂PubMed语法,用中文像聊天一样搜索,搜遍4000万医学文献。AI智能推荐,让科研检索更轻松。

立即免费搜索

文件翻译

保留排版,准确专业,支持PDF/Word/PPT等文件格式,支持 12+语言互译。

免费翻译文档

深度研究

AI帮你快速写综述,25分钟生成高质量综述,智能提取关键信息,辅助科研写作。

立即免费体验

BMAL1 通过抗氧化防御机制调节表皮愈合过程。

BMAL1 Modulates Epidermal Healing in a Process Involving the Antioxidative Defense Mechanism.

机构信息

Laboratory of Epithelial Biology, Department of Periodontics and Oral Medicine, University of Michigan School of Dentistry, Ann Arbor, MI 48109, USA.

Odontology Sciences Postgraduate Program, Dentistry Department, Federal University of Rio Grande do Norte, Natal 59056, RN, Brazil.

出版信息

Int J Mol Sci. 2020 Jan 30;21(3):901. doi: 10.3390/ijms21030901.

DOI:10.3390/ijms21030901
PMID:32019183
原文链接:https://pmc.ncbi.nlm.nih.gov/articles/PMC7038047/
Abstract

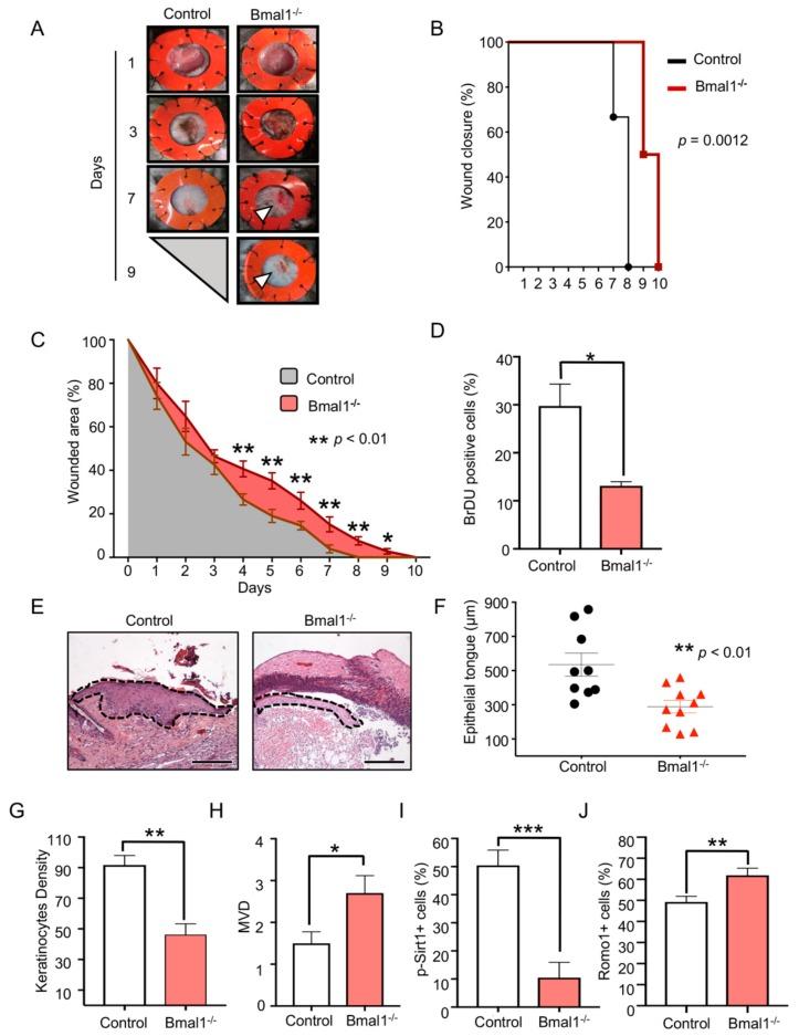
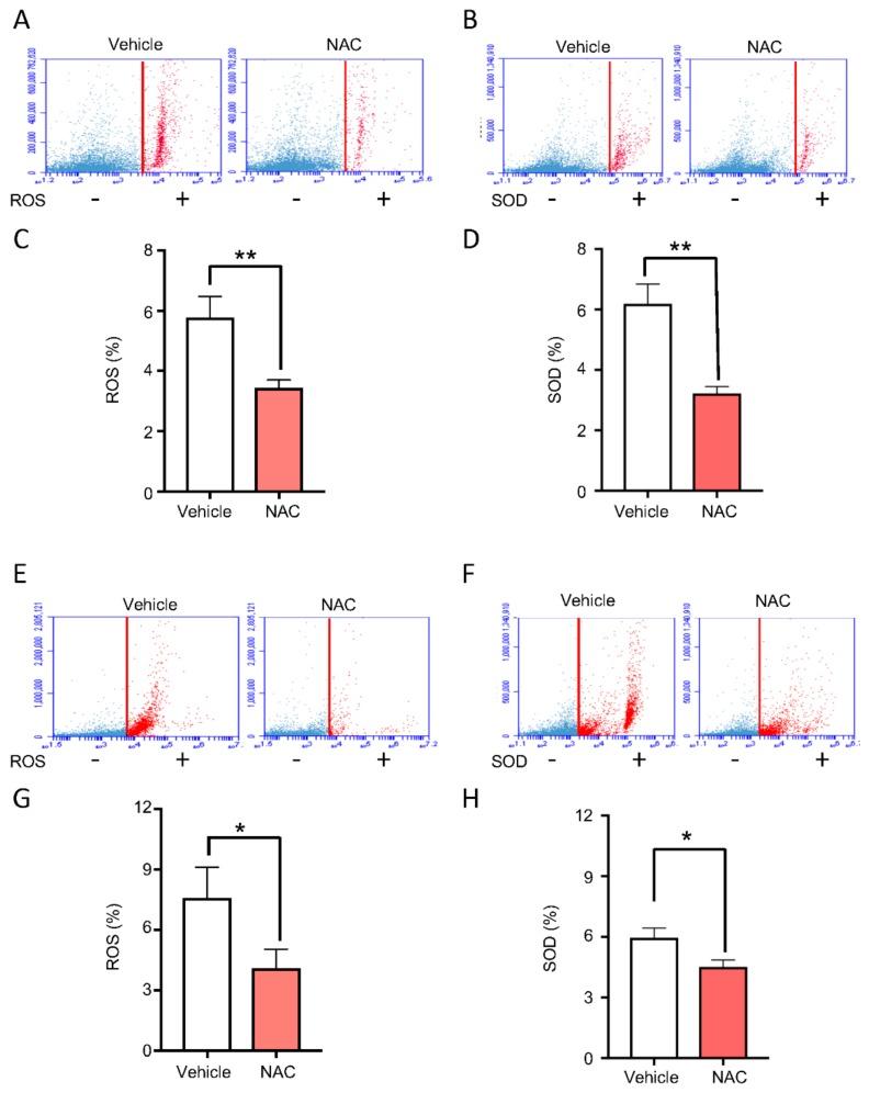
The circadian rhythm regulates the physiology and behavior of living organisms in a time-dependent manner. Clock genes have distinct roles including the control over gene expression mediated by the transcriptional activators CLOCK and BMAL1, and the suppression of gene expression mediated by the transcriptional repressors PER1/2 and CRY1/2. The balance between gene expression and repression is key to the maintenance of tissue homeostasis that is disrupted in the event of an injury. In the skin, a compromised epithelial barrier triggers a cascade of events that culminate in the mobilization of epithelial cells and stem cells. Recruited epithelial cells migrate towards the wound and reestablish the protective epithelial layer of the skin. Although we have recently demonstrated the involvement of BMAL and the PI3K signaling in wound healing, the role of the circadian clock genes in tissue repair remains poorly understood. Here, we sought to understand the role of BMAL1 on skin healing in response to injury. We found that genetic depletion of BMAL1 resulted in delayed healing of the skin as compared to wild-type control mice. Furthermore, we found that loss of Bmal1 was associated with the accumulation of Reactive Oxygen Species Modulator 1 (ROMO1), a protein responsible for inducing the production of intracellular reactive oxygen species (ROS). The slow healing was associated with ROS and superoxide dismutase (SOD) production, and pharmacological inhibition of the oxidative stress signaling (ROS/SOD) led to cellular proliferation, upregulation of Sirtuin 1 (SIRT1), and rescued the skin healing phenotype of mice. Overall, our study points to BMAL1 as a key player in tissue regeneration and as a critical regulator of ROMO1 and oxidative stress in the skin.

摘要

昼夜节律以时间依赖的方式调节生物体的生理和行为。时钟基因具有不同的作用,包括对转录激活因子 CLOCK 和 BMAL1 介导的基因表达的控制,以及对转录抑制因子 PER1/2 和 CRY1/2 介导的基因表达的抑制。基因表达和抑制之间的平衡是维持组织内稳态的关键,而组织内稳态在受到损伤时会被打破。在皮肤中,受损的上皮屏障会引发一系列事件,最终导致上皮细胞和干细胞的动员。募集的上皮细胞向伤口迁移,并重新建立皮肤的保护性上皮层。尽管我们最近已经证明了 BMAL 和 PI3K 信号通路在伤口愈合中的参与,但昼夜节律钟基因在组织修复中的作用仍知之甚少。在这里,我们试图了解 BMAL1 在皮肤损伤愈合中的作用。我们发现,与野生型对照小鼠相比,BMAL1 的基因缺失导致皮肤愈合延迟。此外,我们发现 Bmal1 的缺失与活性氧调节剂 1(ROMO1)的积累有关,ROMO1 是一种负责诱导细胞内活性氧(ROS)产生的蛋白质。愈合缓慢与 ROS 和超氧化物歧化酶(SOD)的产生有关,氧化应激信号(ROS/SOD)的药理学抑制导致细胞增殖、Sirtuin 1(SIRT1)的上调,并挽救了 小鼠的皮肤愈合表型。总的来说,我们的研究表明 BMAL1 是组织再生的关键参与者,也是皮肤中 ROMO1 和氧化应激的关键调节因子。

https://cdn.ncbi.nlm.nih.gov/pmc/blobs/7783/7038047/bffc9b5da2ea/ijms-21-00901-g005.jpg
https://cdn.ncbi.nlm.nih.gov/pmc/blobs/7783/7038047/010057226abc/ijms-21-00901-g001.jpg
https://cdn.ncbi.nlm.nih.gov/pmc/blobs/7783/7038047/9ac8be3c1d0a/ijms-21-00901-g002.jpg
https://cdn.ncbi.nlm.nih.gov/pmc/blobs/7783/7038047/eb6271acfeb5/ijms-21-00901-g003.jpg
https://cdn.ncbi.nlm.nih.gov/pmc/blobs/7783/7038047/b39a1d780667/ijms-21-00901-g004.jpg
https://cdn.ncbi.nlm.nih.gov/pmc/blobs/7783/7038047/bffc9b5da2ea/ijms-21-00901-g005.jpg
https://cdn.ncbi.nlm.nih.gov/pmc/blobs/7783/7038047/010057226abc/ijms-21-00901-g001.jpg
https://cdn.ncbi.nlm.nih.gov/pmc/blobs/7783/7038047/9ac8be3c1d0a/ijms-21-00901-g002.jpg
https://cdn.ncbi.nlm.nih.gov/pmc/blobs/7783/7038047/eb6271acfeb5/ijms-21-00901-g003.jpg
https://cdn.ncbi.nlm.nih.gov/pmc/blobs/7783/7038047/b39a1d780667/ijms-21-00901-g004.jpg
https://cdn.ncbi.nlm.nih.gov/pmc/blobs/7783/7038047/bffc9b5da2ea/ijms-21-00901-g005.jpg

相似文献

1
BMAL1 Modulates Epidermal Healing in a Process Involving the Antioxidative Defense Mechanism.BMAL1 通过抗氧化防御机制调节表皮愈合过程。
Int J Mol Sci. 2020 Jan 30;21(3):901. doi: 10.3390/ijms21030901.
2
PI3K-PTEN dysregulation leads to mTOR-driven upregulation of the core clock gene BMAL1 in normal and malignant epithelial cells.PI3K-PTEN失调导致正常和恶性上皮细胞中mTOR驱动的核心时钟基因BMAL1上调。
Oncotarget. 2016 Jul 5;7(27):42393-42407. doi: 10.18632/oncotarget.9877.
3
Bmal1 and β-cell clock are required for adaptation to circadian disruption, and their loss of function leads to oxidative stress-induced β-cell failure in mice.Bmal1 和β细胞时钟对于适应昼夜节律紊乱是必需的,它们的功能丧失会导致小鼠氧化应激诱导的β细胞衰竭。
Mol Cell Biol. 2013 Jun;33(11):2327-38. doi: 10.1128/MCB.01421-12. Epub 2013 Apr 1.
4
Circadian clock proteins regulate neuronal redox homeostasis and neurodegeneration.生物钟蛋白调节神经元氧化还原稳态和神经退行性变。
J Clin Invest. 2013 Dec;123(12):5389-400. doi: 10.1172/JCI70317. Epub 2013 Nov 25.
5
Clock Protein Bmal1 and Nrf2 Cooperatively Control Aging or Oxidative Response and Redox Homeostasis by Regulating Rhythmic Expression of Prdx6.生物钟蛋白 Bmal1 和 Nrf2 通过调节 Prdx6 的节律性表达来协同控制衰老或氧化反应和氧化还原稳态。
Cells. 2020 Aug 8;9(8):1861. doi: 10.3390/cells9081861.
6
CLOCK/BMAL1 regulates circadian change of mouse hepatic insulin sensitivity by SIRT1.CLOCK/BMAL1 通过 SIRT1 调节小鼠肝脏胰岛素敏感性的昼夜变化。
Hepatology. 2014 Jun;59(6):2196-206. doi: 10.1002/hep.26992. Epub 2014 Apr 25.
7
Circadian clock proteins control adaptation to novel environment and memory formation.昼夜节律时钟蛋白控制对新环境的适应和记忆形成。
Aging (Albany NY). 2010 May;2(5):285-97. doi: 10.18632/aging.100142.
8
Circadian clock protein BMAL1 regulates IL-1β in macrophages via NRF2.生物钟蛋白 BMAL1 通过 NRF2 调节巨噬细胞中的 IL-1β。
Proc Natl Acad Sci U S A. 2018 Sep 4;115(36):E8460-E8468. doi: 10.1073/pnas.1800431115. Epub 2018 Aug 20.
9
Antioxidant N-acetyl-L-cysteine ameliorates symptoms of premature aging associated with the deficiency of the circadian protein BMAL1.抗氧化剂N-乙酰-L-半胱氨酸可改善与昼夜节律蛋白BMAL1缺乏相关的早衰症状。
Aging (Albany NY). 2009 Dec 30;1(12):979-87. doi: 10.18632/aging.100113.
10
The Circadian Clock Gene, Bmal1, Regulates Intestinal Stem Cell Signaling and Represses Tumor Initiation.生物钟基因 Bmal1 调控肠道干细胞信号转导并抑制肿瘤起始。
Cell Mol Gastroenterol Hepatol. 2021;12(5):1847-1872.e0. doi: 10.1016/j.jcmgh.2021.08.001. Epub 2021 Sep 14.

引用本文的文献

1
Circadian disruption by simulated shift work aggravates periodontitis via orchestrating BMAL1 and GSDMD-mediated pyroptosis.模拟轮班工作导致的昼夜节律紊乱通过协调BMAL1和GSDMD介导的细胞焦亡加重牙周炎。
Int J Oral Sci. 2025 Feb 25;17(1):14. doi: 10.1038/s41368-024-00331-x.
2
Identification of senescence rejuvenation mechanism of extract including honokiol as a core ingredient.以厚朴酚为核心成分的提取物的衰老逆转机制鉴定。
Aging (Albany NY). 2025 Feb 21;17(2):497-523. doi: 10.18632/aging.206207.
3
The Influence of Circadian Rhythms on DNA Damage Repair in Skin Photoaging.

本文引用的文献

1
Topical delivery of mTOR inhibitor halts scarring.mTOR抑制剂的局部递送可阻止瘢痕形成。
J Dermatol Sci. 2019 Aug;95(2):76-79. doi: 10.1016/j.jdermsci.2019.06.008. Epub 2019 Jul 4.
2
Circadian Clocks and Cancer: Timekeeping Governs Cellular Metabolism.昼夜节律钟与癌症:时间调控掌控细胞代谢。
Trends Endocrinol Metab. 2019 Jul;30(7):445-458. doi: 10.1016/j.tem.2019.05.001. Epub 2019 May 30.
3
The emerging link between cancer, metabolism, and circadian rhythms.癌症、代谢和昼夜节律之间新出现的联系。
昼夜节律对皮肤光老化中 DNA 损伤修复的影响。
Int J Mol Sci. 2024 Oct 11;25(20):10926. doi: 10.3390/ijms252010926.
4
Epidermal stem cells: skin surveillance and clinical perspective.表皮干细胞:皮肤监测和临床视角。
J Transl Med. 2024 Aug 22;22(1):779. doi: 10.1186/s12967-024-05600-1.
5
Circadian rhythm of cutaneous pruritus.皮肤瘙痒的昼夜节律。
Zhong Nan Da Xue Xue Bao Yi Xue Ban. 2024 Feb 28;49(2):190-196. doi: 10.11817/j.issn.1672-7347.2024.230397.
6
Alterations in Circadian Rhythms, Sleep, and Physical Activity in COVID-19: Mechanisms, Interventions, and Lessons for the Future.新冠疫情期间昼夜节律、睡眠和身体活动的改变:机制、干预措施以及对未来的启示。
Mol Neurobiol. 2024 Dec;61(12):10115-10137. doi: 10.1007/s12035-024-04178-5. Epub 2024 May 3.
7
The rhythms of histones in regeneration: The epigenetic modifications determined by clock genes.再生过程中组蛋白的节律:时钟基因决定的表观遗传修饰。
Exp Dermatol. 2024 Jan;33(1):e15005. doi: 10.1111/exd.15005.
8
Clock gene Per2 modulates epidermal tissue repair in vivo.生物钟基因Per2在体内调节表皮组织修复。
J Cell Biochem. 2024 Feb;125(2):e30513. doi: 10.1002/jcb.30513. Epub 2024 Jan 16.
9
A Cinnamate 4-HYDROXYLASE1 from Safflower Promotes Flavonoids Accumulation and Stimulates Antioxidant Defense System in Arabidopsis.红花 4-香豆酸羟化酶 1 促进类黄酮积累并刺激拟南芥的抗氧化防御系统。
Int J Mol Sci. 2023 Mar 11;24(6):5393. doi: 10.3390/ijms24065393.
10
assessment of Neuronal PAS domain 2 mitigating compounds for scarless wound healing.用于无瘢痕伤口愈合的神经元PAS结构域2缓解化合物的评估。
Front Med (Lausanne). 2023 Feb 1;9:1014763. doi: 10.3389/fmed.2022.1014763. eCollection 2022.
Nat Med. 2018 Dec;24(12):1795-1803. doi: 10.1038/s41591-018-0271-8. Epub 2018 Dec 6.
4
Removal of clock gene from the retina affects retinal development and accelerates cone photoreceptor degeneration during aging.敲除视网膜中的时钟基因会影响视网膜发育,并在衰老过程中加速视锥细胞光感受器的变性。
Proc Natl Acad Sci U S A. 2018 Dec 18;115(51):13099-13104. doi: 10.1073/pnas.1808137115. Epub 2018 Nov 29.
5
Circadian clock protein BMAL1 regulates IL-1β in macrophages via NRF2.生物钟蛋白 BMAL1 通过 NRF2 调节巨噬细胞中的 IL-1β。
Proc Natl Acad Sci U S A. 2018 Sep 4;115(36):E8460-E8468. doi: 10.1073/pnas.1800431115. Epub 2018 Aug 20.
6
Overexpression of Romo1 is an unfavorable prognostic biomarker and a predictor of lymphatic metastasis in non-small cell lung cancer patients.Romo1的过表达是一种不良预后生物标志物,也是非小细胞肺癌患者发生淋巴转移的预测指标。
Onco Targets Ther. 2018 Jul 23;11:4233-4246. doi: 10.2147/OTT.S161587. eCollection 2018.
7
Targeting Oxidative Stress and Mitochondrial Dysfunction in the Treatment of Impaired Wound Healing: A Systematic Review.靶向氧化应激和线粒体功能障碍治疗伤口愈合受损:一项系统评价
Antioxidants (Basel). 2018 Jul 24;7(8):98. doi: 10.3390/antiox7080098.
8
Effect of Period 2 on the proliferation, apoptosis and migration of osteosarcoma cells, and the corresponding mechanisms.第2阶段对骨肉瘤细胞增殖、凋亡和迁移的影响及相应机制。
Oncol Lett. 2018 Aug;16(2):2668-2674. doi: 10.3892/ol.2018.8952. Epub 2018 Jun 12.
9
Cisplatin-DNA adduct repair of transcribed genes is controlled by two circadian programs in mouse tissues.顺铂-DNA 加合物在转录基因中的修复受到小鼠组织中两个生物钟程序的控制。
Proc Natl Acad Sci U S A. 2018 May 22;115(21):E4777-E4785. doi: 10.1073/pnas.1804493115. Epub 2018 May 7.
10
Circadian actin dynamics drive rhythmic fibroblast mobilization during wound healing.昼夜节律性肌动蛋白动力学驱动伤口愈合过程中成纤维细胞的有节奏迁移。
Sci Transl Med. 2017 Nov 8;9(415). doi: 10.1126/scitranslmed.aal2774.