Suppr超能文献

角质形成细胞皮肤肿瘤的分子剖析将人β-防御素-2的过度表达及表达增加与鳞状细胞癌的生长促进联系起来。

Molecular Profiling of Keratinocyte Skin Tumors Links Overabundance and Increased Human β-Defensin-2 Expression to Growth Promotion of Squamous Cell Carcinoma.

作者信息

Madhusudhan Nandhitha, Pausan Manuela R, Halwachs Bettina, Durdević Marija, Windisch Markus, Kehrmann Jan, Patra VijayKumar, Wolf Peter, Boukamp Petra, Moissl-Eichinger Christine, Cerroni Lorenzo, Becker Jürgen C, Gorkiewicz Gregor

机构信息

Institute of Pathology, Medical University of Graz, Neue Stiftingtalstrasse 6, 8010 Graz, Austria.

Theodor Escherich Laboratory for Medical Microbiome Research, Medical University of Graz, Auenbruggerplatz 15, 8036 Graz, Austria.

出版信息

Cancers (Basel). 2020 Feb 26;12(3):541. doi: 10.3390/cancers12030541.

Abstract

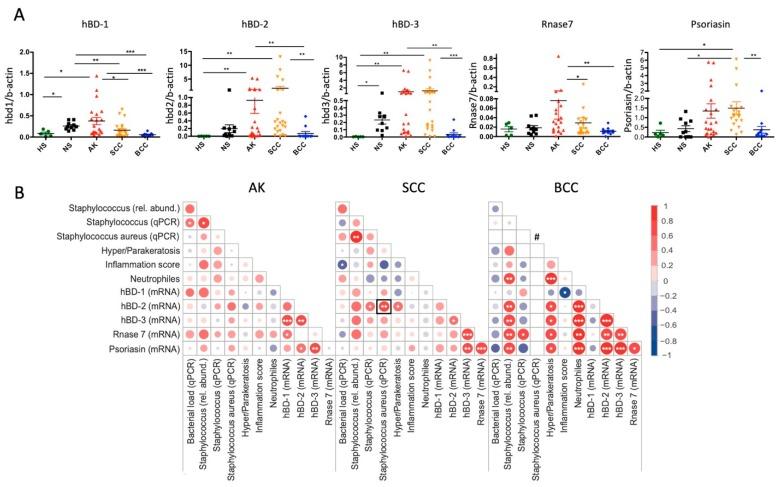
The skin microbiota plays a prominent role in health and disease; however, its contribution to skin tumorigenesis is not well understood. We comparatively assessed the microbial community compositions from excision specimens of the main human non-melanoma skin cancers, actinic keratosis (AK), squamous cell carcinoma (SCC) and basal cell carcinoma (BCC). Keratinocyte skin tumors are characterized by significantly different microbial community compositions, wherein AK and SCC are more similar to each other than to BCC. Notably, in SCC, which represents the advanced tumor entity and frequently develops from AK, overabundance of Staphylococcus aureus, a known skin pathogen, was noted. Moreover, S. aureus overabundance was significantly associated with increased human β-defensin-2 (hBD-2) expression in SCC. By challenging human SCC cell lines with , a specific induction of hBD-2 expression and increased tumor cell growth was seen. Increased proliferation was also induced by directly challenging SCC cells with hBD-2. Together, our data indicate that a changed microbial community composition in SCC, specified by overabundance, might promote tumor cell growth via modulation of hBD-2 expression.

摘要

皮肤微生物群在健康和疾病中起着重要作用;然而,其对皮肤肿瘤发生的作用尚未得到充分了解。我们比较评估了主要人类非黑色素瘤皮肤癌、光化性角化病(AK)、鳞状细胞癌(SCC)和基底细胞癌(BCC)切除标本中的微生物群落组成。角质形成细胞皮肤肿瘤的特点是微生物群落组成显著不同,其中AK和SCC彼此之间比与BCC更相似。值得注意的是,在代表晚期肿瘤实体且常由AK发展而来的SCC中,发现了已知的皮肤病原体金黄色葡萄球菌的过度存在。此外,金黄色葡萄球菌的过度存在与SCC中人类β-防御素-2(hBD-2)表达增加显著相关。通过用 刺激人SCC细胞系,观察到hBD-2表达的特异性诱导和肿瘤细胞生长增加。直接用hBD-2刺激SCC细胞也诱导了增殖增加。总之,我们的数据表明,SCC中由 过度存在所指定的微生物群落组成变化可能通过调节hBD-2表达促进肿瘤细胞生长。

https://cdn.ncbi.nlm.nih.gov/pmc/blobs/9275/7139500/5f8e13521a1b/cancers-12-00541-g001.jpg

文献检索

告别复杂PubMed语法,用中文像聊天一样搜索,搜遍4000万医学文献。AI智能推荐,让科研检索更轻松。

立即免费搜索

文件翻译

保留排版,准确专业,支持PDF/Word/PPT等文件格式,支持 12+语言互译。

免费翻译文档

深度研究

AI帮你快速写综述,25分钟生成高质量综述,智能提取关键信息,辅助科研写作。

立即免费体验