Suppr超能文献

V-SVA:一个用于检测和注释单细胞 RNA-seq 数据中隐藏变异源的 R Shiny 应用程序。

V-SVA: an R Shiny application for detecting and annotating hidden sources of variation in single-cell RNA-seq data.

机构信息

The Jackson Laboratory for Genomic Medicine, Farmington, CT 06032, USA.

Department of Genetics and Genome Sciences.

出版信息

Bioinformatics. 2020 Jun 1;36(11):3582-3584. doi: 10.1093/bioinformatics/btaa128.

Abstract

SUMMARY

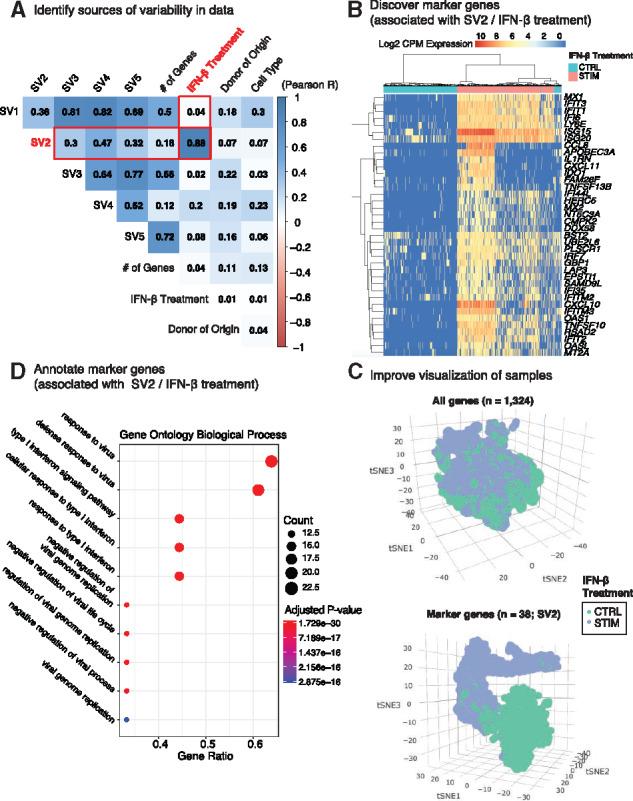
Single-cell RNA-sequencing (scRNA-seq) technology enables studying gene expression programs from individual cells. However, these data are subject to diverse sources of variation, including 'unwanted' variation that needs to be removed in downstream analyses (e.g. batch effects) and 'wanted' or biological sources of variation (e.g. variation associated with a cell type) that needs to be precisely described. Surrogate variable analysis (SVA)-based algorithms, are commonly used for batch correction and more recently for studying 'wanted' variation in scRNA-seq data. However, interpreting whether these variables are biologically meaningful or stemming from technical reasons remains a challenge. To facilitate the interpretation of surrogate variables detected by algorithms including IA-SVA, SVA or ZINB-WaVE, we developed an R Shiny application [Visual Surrogate Variable Analysis (V-SVA)] that provides a web-browser interface for the identification and annotation of hidden sources of variation in scRNA-seq data. This interactive framework includes tools for discovery of genes associated with detected sources of variation, gene annotation using publicly available databases and gene sets, and data visualization using dimension reduction methods.

AVAILABILITY AND IMPLEMENTATION

The V-SVA Shiny application is publicly hosted at https://vsva.jax.org/ and the source code is freely available at https://github.com/nlawlor/V-SVA.

CONTACT

leed13@miamioh.edu or duygu.ucar@jax.org.

SUPPLEMENTARY INFORMATION

Supplementary data are available at Bioinformatics online.

摘要

摘要

单细胞 RNA 测序 (scRNA-seq) 技术能够从单个细胞中研究基因表达程序。然而,这些数据受到多种来源的变异的影响,包括需要在下游分析中去除的“不需要的”变异(例如批次效应)和需要精确描述的“需要的”或生物学变异源(例如与细胞类型相关的变异)。基于替代变量分析 (SVA) 的算法常用于批处理校正,最近也用于研究 scRNA-seq 数据中的“需要的”变异。然而,解释这些变量是否具有生物学意义或源于技术原因仍然是一个挑战。为了便于解释包括 IA-SVA、SVA 或 ZINB-WaVE 在内的算法检测到的替代变量,我们开发了一个 R Shiny 应用程序 [可视化替代变量分析 (V-SVA)],该应用程序提供了一个用于识别和注释 scRNA-seq 数据中隐藏变异源的网络浏览器界面。这个交互式框架包括用于发现与检测到的变异源相关的基因的工具、使用公共可用数据库和基因集进行基因注释以及使用降维方法进行数据可视化。

可用性和实现

V-SVA Shiny 应用程序在 https://vsva.jax.org/ 上公开托管,源代码可在 https://github.com/nlawlor/V-SVA 上免费获得。

联系人

leed13@miamioh.eduduygu.ucar@jax.org

补充信息

补充数据可在生物信息学在线获得。

https://cdn.ncbi.nlm.nih.gov/pmc/blobs/bfe3/7267827/cf0ce62d83c1/btaa128f1.jpg

文献检索

告别复杂PubMed语法,用中文像聊天一样搜索,搜遍4000万医学文献。AI智能推荐,让科研检索更轻松。

立即免费搜索

文件翻译

保留排版,准确专业,支持PDF/Word/PPT等文件格式,支持 12+语言互译。

免费翻译文档

深度研究

AI帮你快速写综述,25分钟生成高质量综述,智能提取关键信息,辅助科研写作。

立即免费体验