• 文献检索
  • 文档翻译
  • 深度研究
  • 学术资讯
  • Suppr Zotero 插件Zotero 插件
  • 邀请有礼
  • 套餐&价格
  • 历史记录
应用&插件
Suppr Zotero 插件Zotero 插件浏览器插件Mac 客户端Windows 客户端微信小程序
定价
高级版会员购买积分包购买API积分包
服务
文献检索文档翻译深度研究API 文档MCP 服务
关于我们
关于 Suppr公司介绍联系我们用户协议隐私条款
关注我们

Suppr 超能文献

核心技术专利:CN118964589B侵权必究
粤ICP备2023148730 号-1Suppr @ 2026

文献检索

告别复杂PubMed语法,用中文像聊天一样搜索,搜遍4000万医学文献。AI智能推荐,让科研检索更轻松。

立即免费搜索

文件翻译

保留排版,准确专业,支持PDF/Word/PPT等文件格式,支持 12+语言互译。

免费翻译文档

深度研究

AI帮你快速写综述,25分钟生成高质量综述,智能提取关键信息,辅助科研写作。

立即免费体验

G 蛋白偶联受体 30 介导二十碳五烯酸在卵巢癌细胞中诱导的抗癌作用。

G Protein-Coupled Receptor 30 Mediates the Anticancer Effects Induced by Eicosapentaenoic Acid in Ovarian Cancer Cells.

机构信息

State Key Laboratory of Pharmaceutical Biotechnology and Jiangsu Key Laboratory of Molecular Medicine, Medical School of Nanjing University, Nanjing, China.

Department of Obstetrics and Gynecology, Xiamen Chang Gung Hospital, Xiamen, China.

出版信息

Cancer Res Treat. 2020 Jul;52(3):815-829. doi: 10.4143/crt.2019.380. Epub 2020 Mar 5.

DOI:10.4143/crt.2019.380
PMID:32138466
原文链接:https://pmc.ncbi.nlm.nih.gov/articles/PMC7373874/
Abstract

PURPOSE

While numerous epidemiological studies have indicated that omega-3 polyunsaturated fatty acids have anticancer properties in various cancers, the effects and mechanisms of eicosapentaenoic acid (EPA) in ovarian cancer cell growth are poorly understood.

MATERIALS AND METHODS

ES2 ovarian clear cell carcinoma cells and SKOV3 adenocarcinoma cells were treated with palmitic acid or EPA, followed by flow cytometry and cell counting to measure apoptosis and proliferation, respectively. A modified protein lipid overlay assay was used to further verify whether EPA was a ligand of G protein-coupled receptor 30 (GPR30) in ES2 cells. The levels of apoptosis-related genes, phosphorylated AKT, and phosphorylated ERK1/2 were detected to explore the underlying mechanism. Finally, inhibitory effect of EPA on tumor growth via GPR30 was determined in vitro and in vivo.

RESULTS

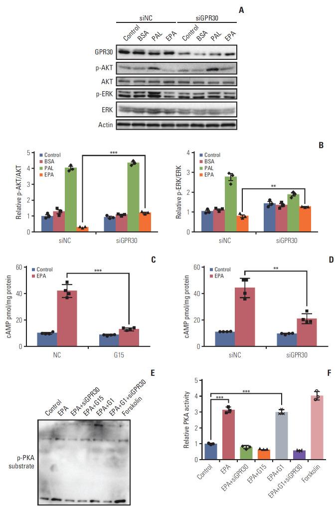
EPA suppressed ES2 ovarian clear cell carcinoma cells growth via GPR30, a novel EPA receptor, by inducing apoptosis. As a ligand of GPR30, EPA activated the GPR30-cAMP- protein kinase A signaling pathway. When GPR30 was suppressed by siRNA or its inhibitor G15, the antiproliferative action of EPA was impaired. Furthermore, EPA inhibited tumor growth by blocking the activation of AKT and ERK. In the mouse xenograft model, EPA decreased tumor volume and weight through GPR30 by blocking tumor cell proliferation.

CONCLUSION

These results confirm that EPA is a tumor suppressor in human ovarian clear cell carcinoma cells and functions through a novel fatty acid receptor, GPR30, indicating a mechanistic linkage between omega-3 fatty acids and cancers.

摘要

目的

虽然许多流行病学研究表明ω-3 多不饱和脂肪酸在各种癌症中有抗癌特性,但人们对二十碳五烯酸(EPA)在卵巢癌细胞生长中的作用和机制知之甚少。

材料与方法

用棕榈酸或 EPA 处理 ES2 卵巢透明细胞癌细胞和 SKOV3 腺癌细胞,分别采用流式细胞术和细胞计数来测量细胞凋亡和增殖。采用改良的蛋白脂质覆盖测定法进一步验证 EPA 是否为 ES2 细胞中 G 蛋白偶联受体 30(GPR30)的配体。检测凋亡相关基因、磷酸化 AKT 和磷酸化 ERK1/2 的水平,以探讨其潜在机制。最后,通过体外和体内实验确定 EPA 通过 GPR30 对肿瘤生长的抑制作用。

结果

EPA 通过诱导细胞凋亡,作为 GPR30 的配体,通过 GPR30 抑制 ES2 卵巢透明细胞癌细胞的生长。作为 GPR30 的配体,EPA 激活了 GPR30-cAMP-蛋白激酶 A 信号通路。当用 siRNA 或其抑制剂 G15 抑制 GPR30 时,EPA 的抗增殖作用受损。此外,EPA 通过阻断 AKT 和 ERK 的激活来抑制肿瘤生长。在小鼠异种移植模型中,EPA 通过阻断肿瘤细胞增殖,通过 GPR30 减少肿瘤体积和重量。

结论

这些结果证实 EPA 是人类卵巢透明细胞癌细胞中的肿瘤抑制剂,通过一种新型的脂肪酸受体 GPR30 发挥作用,表明 ω-3 脂肪酸与癌症之间存在机制联系。

https://cdn.ncbi.nlm.nih.gov/pmc/blobs/5524/7373874/97673136831b/crt-2019-380f6.jpg
https://cdn.ncbi.nlm.nih.gov/pmc/blobs/5524/7373874/29e30999f8ac/crt-2019-380f1.jpg
https://cdn.ncbi.nlm.nih.gov/pmc/blobs/5524/7373874/58bfab632256/crt-2019-380f2.jpg
https://cdn.ncbi.nlm.nih.gov/pmc/blobs/5524/7373874/908819f815a5/crt-2019-380f3.jpg
https://cdn.ncbi.nlm.nih.gov/pmc/blobs/5524/7373874/bcf73334f9d3/crt-2019-380f4.jpg
https://cdn.ncbi.nlm.nih.gov/pmc/blobs/5524/7373874/2572db307182/crt-2019-380f5.jpg
https://cdn.ncbi.nlm.nih.gov/pmc/blobs/5524/7373874/97673136831b/crt-2019-380f6.jpg
https://cdn.ncbi.nlm.nih.gov/pmc/blobs/5524/7373874/29e30999f8ac/crt-2019-380f1.jpg
https://cdn.ncbi.nlm.nih.gov/pmc/blobs/5524/7373874/58bfab632256/crt-2019-380f2.jpg
https://cdn.ncbi.nlm.nih.gov/pmc/blobs/5524/7373874/908819f815a5/crt-2019-380f3.jpg
https://cdn.ncbi.nlm.nih.gov/pmc/blobs/5524/7373874/bcf73334f9d3/crt-2019-380f4.jpg
https://cdn.ncbi.nlm.nih.gov/pmc/blobs/5524/7373874/2572db307182/crt-2019-380f5.jpg
https://cdn.ncbi.nlm.nih.gov/pmc/blobs/5524/7373874/97673136831b/crt-2019-380f6.jpg

相似文献

1
G Protein-Coupled Receptor 30 Mediates the Anticancer Effects Induced by Eicosapentaenoic Acid in Ovarian Cancer Cells.G 蛋白偶联受体 30 介导二十碳五烯酸在卵巢癌细胞中诱导的抗癌作用。
Cancer Res Treat. 2020 Jul;52(3):815-829. doi: 10.4143/crt.2019.380. Epub 2020 Mar 5.
2
Low Doses of Nonylphenol Promote Growth of Colon Cancer Cells through Activation of ERK1/2 via G Protein‒Coupled Receptor 30.低剂量壬基酚通过 G 蛋白偶联受体 30 激活 ERK1/2 促进结肠癌细胞生长。
Cancer Res Treat. 2019 Oct;51(4):1620-1631. doi: 10.4143/crt.2018.340. Epub 2019 May 15.
3
The G protein-coupled receptor GPR30 mediates the nontranscriptional effect of estrogen on the activation of PI3K/Akt pathway in endometrial cancer cells.G 蛋白偶联受体 GPR30 介导了雌激素对子宫内膜癌细胞中 PI3K/Akt 通路激活的非转录效应。
Int J Gynecol Cancer. 2013 Jan;23(1):52-9. doi: 10.1097/IGC.0b013e31827912b8.
4
Targeting GPR30 with G-1: a new therapeutic target for castration-resistant prostate cancer.使用G-1靶向GPR30:去势抵抗性前列腺癌的新治疗靶点。
Endocr Relat Cancer. 2014;21(6):903-14. doi: 10.1530/ERC-14-0402. Epub 2014 Oct 6.
5
Transmembrane estrogen receptor GPR30 is more frequently expressed in malignant than benign ovarian endometriotic cysts and correlates with MMP-9 expression.跨膜雌激素受体 GPR30 在恶性卵巢子宫内膜异位症囊肿中的表达频率高于良性囊肿,且与 MMP-9 的表达相关。
Int J Gynecol Cancer. 2012 May;22(4):539-45. doi: 10.1097/IGC.0b013e318247323d.
6
The activation of G protein-coupled receptor 30 (GPR30) inhibits proliferation of estrogen receptor-negative breast cancer cells in vitro and in vivo.G蛋白偶联受体30(GPR30)的激活在体外和体内均可抑制雌激素受体阴性乳腺癌细胞的增殖。
Cell Death Dis. 2014 Oct 2;5(10):e1428. doi: 10.1038/cddis.2014.398.
7
G protein-coupled receptor 30 (GPR30) mediates gene expression changes and growth response to 17beta-estradiol and selective GPR30 ligand G-1 in ovarian cancer cells.G蛋白偶联受体30(GPR30)介导卵巢癌细胞中基因表达的变化以及对17β-雌二醇和选择性GPR30配体G-1的生长反应。
Cancer Res. 2007 Feb 15;67(4):1859-66. doi: 10.1158/0008-5472.CAN-06-2909.
8
Sphingosine kinase 1 as a potential therapeutic target in epithelial ovarian cancer.鞘氨醇激酶1作为上皮性卵巢癌的潜在治疗靶点
Int J Cancer. 2015 Jul 1;137(1):221-9. doi: 10.1002/ijc.29362. Epub 2014 Dec 8.
9
Activation of GPR30 inhibits the growth of prostate cancer cells through sustained activation of Erk1/2, c-jun/c-fos-dependent upregulation of p21, and induction of G(2) cell-cycle arrest.GPR30 的激活通过持续激活 Erk1/2、c-jun/c-fos 依赖性上调 p21 以及诱导 G2 细胞周期阻滞来抑制前列腺癌细胞的生长。
Cell Death Differ. 2010 Sep;17(9):1511-23. doi: 10.1038/cdd.2010.20. Epub 2010 Mar 5.
10
Docosahexaenoic Acid Induces Growth Suppression on Epithelial Ovarian Cancer Cells More Effectively than Eicosapentaenoic Acid.二十二碳六烯酸比二十碳五烯酸更有效地抑制上皮性卵巢癌细胞的生长。
Nutr Cancer. 2016;68(2):320-7. doi: 10.1080/01635581.2016.1142581. Epub 2016 Mar 4.

引用本文的文献

1
The Role of Estrogen across Multiple Disease Mechanisms.雌激素在多种疾病机制中的作用。
Curr Issues Mol Biol. 2024 Jul 29;46(8):8170-8196. doi: 10.3390/cimb46080483.
2
Integrative analysis of proteomics and lipidomic profiles reveal the fat deposition and meat quality in Duroc × Guangdong small spotted pig.蛋白质组学和脂质组学图谱的综合分析揭示了杜洛克×广东小耳花猪的脂肪沉积和肉质情况。
Front Vet Sci. 2024 Apr 10;11:1361441. doi: 10.3389/fvets.2024.1361441. eCollection 2024.
3
ACSL4-Mediated Membrane Phospholipid Remodeling Induces Integrin β1 Activation to Facilitate Triple-Negative Breast Cancer Metastasis.

本文引用的文献

1
Prescription omega-3 fatty acid products containing highly purified eicosapentaenoic acid (EPA).含有高纯度二十碳五烯酸(EPA)的处方ω-3脂肪酸产品。
Lipids Health Dis. 2017 Jan 31;16(1):23. doi: 10.1186/s12944-017-0415-8.
2
Diet, Nutrition, and Cancer Epigenetics.饮食、营养与癌症表观遗传学。
Annu Rev Nutr. 2016 Jul 17;36:665-81. doi: 10.1146/annurev-nutr-121415-112634. Epub 2016 Mar 23.
3
SPOCK1 as a potential cancer prognostic marker promotes the proliferation and metastasis of gallbladder cancer cells by activating the PI3K/AKT pathway.
ACSL4 介导的膜磷脂重塑诱导整合素 β1 激活,促进三阴性乳腺癌转移。
Cancer Res. 2024 Jun 4;84(11):1856-1871. doi: 10.1158/0008-5472.CAN-23-2491.
4
Role of Estrogen Receptor β, G-Protein Coupled Estrogen Receptor and Estrogen-Related Receptors in Endometrial and Ovarian Cancer.雌激素受体β、G蛋白偶联雌激素受体及雌激素相关受体在子宫内膜癌和卵巢癌中的作用
Cancers (Basel). 2023 May 20;15(10):2845. doi: 10.3390/cancers15102845.
5
Divergent Metabolic Effects of Metformin Merge to Enhance Eicosapentaenoic Acid Metabolism and Inhibit Ovarian Cancer In Vivo.二甲双胍不同的代谢作用合并起来可增强体内二十碳五烯酸代谢并抑制卵巢癌
Cancers (Basel). 2022 Mar 15;14(6):1504. doi: 10.3390/cancers14061504.
6
Connexins and cAMP Cross-Talk in Cancer Progression and Metastasis.癌症进展和转移过程中连接蛋白与环磷酸腺苷的相互作用
Cancers (Basel). 2020 Dec 28;13(1):58. doi: 10.3390/cancers13010058.
SPOCK1作为一种潜在的癌症预后标志物,通过激活PI3K/AKT信号通路促进胆囊癌细胞的增殖和转移。
Mol Cancer. 2015 Jan 27;14(1):12. doi: 10.1186/s12943-014-0276-y.
4
Estrogen receptor subtypes mediate distinct microvascular dilation and reduction in [Ca2+]I in mesenteric microvessels of female rat.雌激素受体亚型介导雌性大鼠肠系膜微血管中不同的微血管扩张和细胞内钙离子浓度降低。
J Pharmacol Exp Ther. 2015 Feb;352(2):291-304. doi: 10.1124/jpet.114.219865. Epub 2014 Dec 3.
5
Mitochondrial ROS in cancer: initiators, amplifiers or an Achilles' heel?线粒体 ROS 在癌症中的作用:启动子、放大器还是致命弱点?
Nat Rev Cancer. 2014 Nov;14(11):709-21. doi: 10.1038/nrc3803.
6
Subcutaneous adipocytes promote melanoma cell growth by activating the Akt signaling pathway: role of palmitic acid.皮下脂肪细胞通过激活 Akt 信号通路促进黑色素瘤细胞生长:棕榈酸的作用。
J Biol Chem. 2014 Oct 31;289(44):30525-30537. doi: 10.1074/jbc.M114.593210. Epub 2014 Sep 16.
7
The G-protein-coupled estrogen receptor (GPER/GPR30) in ovarian granulosa cell tumors.卵巢颗粒细胞瘤中的G蛋白偶联雌激素受体(GPER/GPR30)
Int J Mol Sci. 2014 Aug 27;15(9):15161-72. doi: 10.3390/ijms150915161.
8
G15, a GPR30 antagonist, induces apoptosis and autophagy in human oral squamous carcinoma cells.G15,一种 GPR30 拮抗剂,可诱导人口腔鳞状细胞癌细胞凋亡和自噬。
Chem Biol Interact. 2013 Nov 25;206(2):375-84. doi: 10.1016/j.cbi.2013.10.014. Epub 2013 Oct 23.
9
Mechanisms of omega-3 polyunsaturated fatty acids in prostate cancer prevention.ω-3 多不饱和脂肪酸在前列腺癌预防中的作用机制。
Biomed Res Int. 2013;2013:824563. doi: 10.1155/2013/824563. Epub 2013 May 23.
10
Prognostic factors for stage III epithelial ovarian cancer treated with intraperitoneal chemotherapy: a Gynecologic Oncology Group study.采用腹腔内化疗治疗 III 期上皮性卵巢癌的预后因素:一项妇科肿瘤学组研究。
Gynecol Oncol. 2013 Jul;130(1):12-8. doi: 10.1016/j.ygyno.2013.04.001. Epub 2013 Apr 8.