• 文献检索
  • 文档翻译
  • 深度研究
  • 学术资讯
  • Suppr Zotero 插件Zotero 插件
  • 邀请有礼
  • 套餐&价格
  • 历史记录
应用&插件
Suppr Zotero 插件Zotero 插件浏览器插件Mac 客户端Windows 客户端微信小程序
定价
高级版会员购买积分包购买API积分包
服务
文献检索文档翻译深度研究API 文档MCP 服务
关于我们
关于 Suppr公司介绍联系我们用户协议隐私条款
关注我们

Suppr 超能文献

核心技术专利:CN118964589B侵权必究
粤ICP备2023148730 号-1Suppr @ 2026

文献检索

告别复杂PubMed语法,用中文像聊天一样搜索,搜遍4000万医学文献。AI智能推荐,让科研检索更轻松。

立即免费搜索

文件翻译

保留排版,准确专业,支持PDF/Word/PPT等文件格式,支持 12+语言互译。

免费翻译文档

深度研究

AI帮你快速写综述,25分钟生成高质量综述,智能提取关键信息,辅助科研写作。

立即免费体验

小胶质细胞耗竭破坏嗅球中成年新生神经元的正常功能发育。

Microglial depletion disrupts normal functional development of adult-born neurons in the olfactory bulb.

机构信息

Molecules, Cells, and Organisms Training Program, Harvard University, Cambridge, United States.

Center for Brain Science, Harvard University, Cambridge, United States.

出版信息

Elife. 2020 Mar 9;9:e50531. doi: 10.7554/eLife.50531.

DOI:10.7554/eLife.50531
PMID:32150529
原文链接:https://pmc.ncbi.nlm.nih.gov/articles/PMC7062469/
Abstract

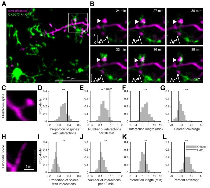
Microglia play key roles in regulating synapse development and refinement in the developing brain, but it is unknown whether they are similarly involved during adult neurogenesis. By transiently depleting microglia from the healthy adult mouse brain, we show that microglia are necessary for the normal functional development of adult-born granule cells (abGCs) in the olfactory bulb. Microglial depletion reduces the odor responses of developing, but not preexisting GCs in vivo in both awake and anesthetized mice. Microglia preferentially target their motile processes to interact with mushroom spines on abGCs, and when microglia are absent, abGCs develop smaller spines and receive weaker excitatory synaptic inputs. These results suggest that microglia promote the development of excitatory synapses onto developing abGCs, which may impact the function of these cells in the olfactory circuit.

摘要

小胶质细胞在调节发育中大脑的突触发育和精细化方面发挥着关键作用,但尚不清楚它们在成年神经发生过程中是否同样参与。通过短暂耗尽健康成年小鼠大脑中的小胶质细胞,我们表明小胶质细胞对于嗅球中成年新生颗粒细胞(abGCs)的正常功能发育是必需的。小胶质细胞耗竭减少了在清醒和麻醉小鼠体内发育中的但不是预先存在的 GC 的气味反应。小胶质细胞优先将其运动过程靶向到与 abGC 上的蘑菇形刺突相互作用,并且当小胶质细胞不存在时,abGC 发育出更小的刺突并接收较弱的兴奋性突触输入。这些结果表明,小胶质细胞促进了兴奋性突触的发育,从而作用于发育中的 abGCs,这可能会影响这些细胞在嗅觉回路中的功能。

https://cdn.ncbi.nlm.nih.gov/pmc/blobs/0a8e/7062469/82332323ffc7/elife-50531-resp-fig1.jpg
https://cdn.ncbi.nlm.nih.gov/pmc/blobs/0a8e/7062469/26ffe35634ff/elife-50531-fig1.jpg
https://cdn.ncbi.nlm.nih.gov/pmc/blobs/0a8e/7062469/2b70ba1c89b0/elife-50531-fig2.jpg
https://cdn.ncbi.nlm.nih.gov/pmc/blobs/0a8e/7062469/560ccc9b9b1c/elife-50531-fig2-figsupp1.jpg
https://cdn.ncbi.nlm.nih.gov/pmc/blobs/0a8e/7062469/4155513c27bc/elife-50531-fig2-figsupp2.jpg
https://cdn.ncbi.nlm.nih.gov/pmc/blobs/0a8e/7062469/0994f1af4e5f/elife-50531-fig2-figsupp3.jpg
https://cdn.ncbi.nlm.nih.gov/pmc/blobs/0a8e/7062469/6950589998e7/elife-50531-fig2-figsupp4.jpg
https://cdn.ncbi.nlm.nih.gov/pmc/blobs/0a8e/7062469/76b4f490ea91/elife-50531-fig2-figsupp5.jpg
https://cdn.ncbi.nlm.nih.gov/pmc/blobs/0a8e/7062469/98f6f1cd2d56/elife-50531-fig3.jpg
https://cdn.ncbi.nlm.nih.gov/pmc/blobs/0a8e/7062469/b50f209d5bec/elife-50531-fig3-figsupp1.jpg
https://cdn.ncbi.nlm.nih.gov/pmc/blobs/0a8e/7062469/da9629192bdd/elife-50531-fig3-figsupp2.jpg
https://cdn.ncbi.nlm.nih.gov/pmc/blobs/0a8e/7062469/bef68fec5e31/elife-50531-fig4.jpg
https://cdn.ncbi.nlm.nih.gov/pmc/blobs/0a8e/7062469/bafc6c5fe108/elife-50531-fig4-figsupp1.jpg
https://cdn.ncbi.nlm.nih.gov/pmc/blobs/0a8e/7062469/25acccd15137/elife-50531-fig4-figsupp2.jpg
https://cdn.ncbi.nlm.nih.gov/pmc/blobs/0a8e/7062469/ae12671ecd3e/elife-50531-fig5.jpg
https://cdn.ncbi.nlm.nih.gov/pmc/blobs/0a8e/7062469/75a2e2dacb03/elife-50531-fig5-figsupp1.jpg
https://cdn.ncbi.nlm.nih.gov/pmc/blobs/0a8e/7062469/8bb62e25443e/elife-50531-fig6.jpg
https://cdn.ncbi.nlm.nih.gov/pmc/blobs/0a8e/7062469/77a67bc3348d/elife-50531-fig6-figsupp1.jpg
https://cdn.ncbi.nlm.nih.gov/pmc/blobs/0a8e/7062469/8616d9b42fef/elife-50531-fig7.jpg
https://cdn.ncbi.nlm.nih.gov/pmc/blobs/0a8e/7062469/ad9def9f4674/elife-50531-fig7-figsupp1.jpg
https://cdn.ncbi.nlm.nih.gov/pmc/blobs/0a8e/7062469/fd6d0faff631/elife-50531-fig8.jpg
https://cdn.ncbi.nlm.nih.gov/pmc/blobs/0a8e/7062469/82332323ffc7/elife-50531-resp-fig1.jpg
https://cdn.ncbi.nlm.nih.gov/pmc/blobs/0a8e/7062469/26ffe35634ff/elife-50531-fig1.jpg
https://cdn.ncbi.nlm.nih.gov/pmc/blobs/0a8e/7062469/2b70ba1c89b0/elife-50531-fig2.jpg
https://cdn.ncbi.nlm.nih.gov/pmc/blobs/0a8e/7062469/560ccc9b9b1c/elife-50531-fig2-figsupp1.jpg
https://cdn.ncbi.nlm.nih.gov/pmc/blobs/0a8e/7062469/4155513c27bc/elife-50531-fig2-figsupp2.jpg
https://cdn.ncbi.nlm.nih.gov/pmc/blobs/0a8e/7062469/0994f1af4e5f/elife-50531-fig2-figsupp3.jpg
https://cdn.ncbi.nlm.nih.gov/pmc/blobs/0a8e/7062469/6950589998e7/elife-50531-fig2-figsupp4.jpg
https://cdn.ncbi.nlm.nih.gov/pmc/blobs/0a8e/7062469/76b4f490ea91/elife-50531-fig2-figsupp5.jpg
https://cdn.ncbi.nlm.nih.gov/pmc/blobs/0a8e/7062469/98f6f1cd2d56/elife-50531-fig3.jpg
https://cdn.ncbi.nlm.nih.gov/pmc/blobs/0a8e/7062469/b50f209d5bec/elife-50531-fig3-figsupp1.jpg
https://cdn.ncbi.nlm.nih.gov/pmc/blobs/0a8e/7062469/da9629192bdd/elife-50531-fig3-figsupp2.jpg
https://cdn.ncbi.nlm.nih.gov/pmc/blobs/0a8e/7062469/bef68fec5e31/elife-50531-fig4.jpg
https://cdn.ncbi.nlm.nih.gov/pmc/blobs/0a8e/7062469/bafc6c5fe108/elife-50531-fig4-figsupp1.jpg
https://cdn.ncbi.nlm.nih.gov/pmc/blobs/0a8e/7062469/25acccd15137/elife-50531-fig4-figsupp2.jpg
https://cdn.ncbi.nlm.nih.gov/pmc/blobs/0a8e/7062469/ae12671ecd3e/elife-50531-fig5.jpg
https://cdn.ncbi.nlm.nih.gov/pmc/blobs/0a8e/7062469/75a2e2dacb03/elife-50531-fig5-figsupp1.jpg
https://cdn.ncbi.nlm.nih.gov/pmc/blobs/0a8e/7062469/8bb62e25443e/elife-50531-fig6.jpg
https://cdn.ncbi.nlm.nih.gov/pmc/blobs/0a8e/7062469/77a67bc3348d/elife-50531-fig6-figsupp1.jpg
https://cdn.ncbi.nlm.nih.gov/pmc/blobs/0a8e/7062469/8616d9b42fef/elife-50531-fig7.jpg
https://cdn.ncbi.nlm.nih.gov/pmc/blobs/0a8e/7062469/ad9def9f4674/elife-50531-fig7-figsupp1.jpg
https://cdn.ncbi.nlm.nih.gov/pmc/blobs/0a8e/7062469/fd6d0faff631/elife-50531-fig8.jpg
https://cdn.ncbi.nlm.nih.gov/pmc/blobs/0a8e/7062469/82332323ffc7/elife-50531-resp-fig1.jpg

相似文献

1
Microglial depletion disrupts normal functional development of adult-born neurons in the olfactory bulb.小胶质细胞耗竭破坏嗅球中成年新生神经元的正常功能发育。
Elife. 2020 Mar 9;9:e50531. doi: 10.7554/eLife.50531.
2
The role of microglia and their CX3CR1 signaling in adult neurogenesis in the olfactory bulb.小胶质细胞及其 CX3CR1 信号在嗅球成体神经发生中的作用。
Elife. 2017 Dec 18;6:e30809. doi: 10.7554/eLife.30809.
3
Early activation of microglia triggers long-lasting impairment of adult neurogenesis in the olfactory bulb.小胶质细胞的早期激活会导致嗅球内成年神经发生的持久损伤。
J Neurosci. 2012 Mar 14;32(11):3652-64. doi: 10.1523/JNEUROSCI.6394-11.2012.
4
Development and Refinement of Functional Properties of Adult-Born Neurons.成年新生神经元功能特性的发展与完善
Neuron. 2017 Nov 15;96(4):883-896.e7. doi: 10.1016/j.neuron.2017.09.039. Epub 2017 Oct 19.
5
Context-dependent plasticity of adult-born neurons regulated by cortical feedback.皮质反馈调节成年新生神经元的语境依赖性可塑性。
Sci Adv. 2020 Oct 16;6(42). doi: 10.1126/sciadv.abc8319. Print 2020 Oct.
6
Sensory deprivation increases phagocytosis of adult-born neurons by activated microglia in the olfactory bulb.感觉剥夺会增加嗅球中激活的小胶质细胞对成年新生神经元的吞噬作用。
Brain Behav Immun. 2017 Feb;60:38-43. doi: 10.1016/j.bbi.2016.09.015. Epub 2016 Sep 15.
7
GABAergic Input From the Basal Forebrain Promotes the Survival of Adult-Born Neurons in the Mouse Olfactory Bulb.基底前脑的 GABA 能传入促进成年新生神经元在小鼠嗅球中的存活。
Front Neural Circuits. 2020 Apr 23;14:17. doi: 10.3389/fncir.2020.00017. eCollection 2020.
8
GluN2B-containing NMDA receptors promote wiring of adult-born neurons into olfactory bulb circuits.含 GluN2B 的 NMDA 受体促进成年神经元在嗅球回路中的布线。
J Neurosci. 2012 Sep 5;32(36):12603-11. doi: 10.1523/JNEUROSCI.1459-12.2012.
9
Presynaptic developmental plasticity allows robust sparse wiring of the mushroom body.突触前发育可塑性允许蘑菇体的稀疏布线具有很强的鲁棒性。
Elife. 2020 Jan 8;9:e52278. doi: 10.7554/eLife.52278.
10
Enhanced synaptic integration of adult-born neurons in the olfactory bulb of lactating mothers.哺乳期母亲嗅球中新生神经元的突触整合增强。
J Neurosci. 2012 May 30;32(22):7519-27. doi: 10.1523/JNEUROSCI.6354-11.2012.

引用本文的文献

1
The effects of P2Y12 loss on microglial gene expression, dynamics, and injury response in the cerebellum and cerebral cortex.P2Y12缺失对小脑和大脑皮质中小胶质细胞基因表达、动态变化及损伤反应的影响。
Brain Behav Immun. 2025 Mar 31;128:99-120. doi: 10.1016/j.bbi.2025.03.036.
2
Timing Matters: Lessons From Perinatal Neurogenesis in the Olfactory Bulb.时机至关重要:嗅球围产期神经发生的启示
J Comp Neurol. 2025 Apr;533(4):e70045. doi: 10.1002/cne.70045.
3
Synapse Regulation.突触调节。

本文引用的文献

1
Application of the hierarchical bootstrap to multi-level data in neuroscience.分层自举法在神经科学多级数据中的应用。
Neuron Behav Data Anal Theory. 2020;3(5). Epub 2020 Jul 21.
2
Microglial P2Y12 receptor regulates ventral hippocampal CA1 neuronal excitability and innate fear in mice.小胶质细胞 P2Y12 受体调节小鼠腹侧海马 CA1 神经元兴奋性和先天恐惧。
Mol Brain. 2019 Aug 19;12(1):71. doi: 10.1186/s13041-019-0492-x.
3
Sensory lesioning induces microglial synapse elimination via ADAM10 and fractalkine signaling.感觉神经损伤通过 ADAM10 和 fractalkine 信号诱导小胶质细胞突触消除。
Adv Neurobiol. 2024;37:179-208. doi: 10.1007/978-3-031-55529-9_11.
4
Alcohol, HMGB1, and Innate Immune Signaling in the Brain.酒精、HMGB1 与脑内固有免疫信号转导
Alcohol Res. 2024 Aug 8;44(1):04. doi: 10.35946/arcr.v44.1.04. eCollection 2024.
5
Glial cells in the mammalian olfactory bulb.哺乳动物嗅球中的神经胶质细胞。
Front Cell Neurosci. 2024 Jul 16;18:1426094. doi: 10.3389/fncel.2024.1426094. eCollection 2024.
6
The Influence of Microglia on Neuroplasticity and Long-Term Cognitive Sequelae in Long COVID: Impacts on Brain Development and Beyond.长新冠中小胶质细胞对神经可塑性和长期认知后果的影响:对大脑发育及其他方面的影响
Int J Mol Sci. 2024 Mar 29;25(7):3819. doi: 10.3390/ijms25073819.
7
Microglial over-pruning of synapses during development in autism-associated SCN2A-deficient mice and human cerebral organoids.自闭症相关 SCN2A 缺陷型小鼠和人类大脑类器官发育过程中突触的小胶质细胞过度修剪。
Mol Psychiatry. 2024 Aug;29(8):2424-2437. doi: 10.1038/s41380-024-02518-4. Epub 2024 Mar 18.
8
Microglia: Activity-dependent regulators of neural circuits.小胶质细胞:神经回路的活性依赖性调节者。
Ann N Y Acad Sci. 2024 Mar;1533(1):38-50. doi: 10.1111/nyas.15105. Epub 2024 Jan 31.
9
Human neuronal maturation comes of age: cellular mechanisms and species differences.人类神经元成熟的时代:细胞机制和物种差异。
Nat Rev Neurosci. 2024 Jan;25(1):7-29. doi: 10.1038/s41583-023-00760-3. Epub 2023 Nov 23.
10
Microglia Are Dispensable for Developmental Dendrite Pruning of Mitral Cells in Mice.小胶质细胞对于小鼠二尖瓣细胞发育过程中的树突修剪是可有可无的。
eNeuro. 2023 Nov 10;10(11). doi: 10.1523/ENEURO.0323-23.2023. Print 2023 Nov.
Nat Neurosci. 2019 Jul;22(7):1075-1088. doi: 10.1038/s41593-019-0419-y. Epub 2019 Jun 17.
4
Raincloud plots: a multi-platform tool for robust data visualization.雨云图:一种用于稳健数据可视化的多平台工具。
Wellcome Open Res. 2021 Jan 21;4:63. doi: 10.12688/wellcomeopenres.15191.2. eCollection 2019.
5
Proliferation and Differentiation in the Adult Subventricular Zone Are Not Affected by CSF1R Inhibition.成年脑室下区的增殖与分化不受集落刺激因子1受体(CSF1R)抑制的影响。
Front Cell Neurosci. 2019 Apr 2;13:97. doi: 10.3389/fncel.2019.00097. eCollection 2019.
6
Rewiring of Memory Circuits: Connecting Adult Newborn Neurons With the Help of Microglia.记忆回路的重新布线:在小胶质细胞的帮助下连接成年新生神经元。
Front Cell Dev Biol. 2019 Mar 5;7:24. doi: 10.3389/fcell.2019.00024. eCollection 2019.
7
Microglia and the Brain: Complementary Partners in Development and Disease.小胶质细胞与大脑:发育和疾病中的互补伙伴。
Annu Rev Cell Dev Biol. 2018 Oct 6;34:523-544. doi: 10.1146/annurev-cellbio-100616-060509. Epub 2018 Aug 8.
8
Microglia permit climbing fiber elimination by promoting GABAergic inhibition in the developing cerebellum.小胶质细胞通过促进发育小脑中的 GABA 能抑制作用来允许 climbing fiber 的消除。
Nat Commun. 2018 Jul 19;9(1):2830. doi: 10.1038/s41467-018-05100-z.
9
How to monitor breathing in laboratory rodents: a review of the current methods.如何监测实验用啮齿动物的呼吸:当前方法综述
J Neurophysiol. 2018 Aug 1;120(2):624-632. doi: 10.1152/jn.00708.2017. Epub 2018 May 23.
10
Microglia remodel synapses by presynaptic trogocytosis and spine head filopodia induction.小胶质细胞通过突触前胞吞作用和棘突头部丝状伪足诱导重塑突触。
Nat Commun. 2018 Mar 26;9(1):1228. doi: 10.1038/s41467-018-03566-5.