Suppr超能文献

在马氏管中存在丰富的静止干细胞群体,可保护主细胞免受肾结石的侵害。

An abundant quiescent stem cell population in Malpighian tubules protects principal cells from kidney stones.

机构信息

Howard Hughes Medical Institute Research Laboratories, Department of Embryology, Carnegie Institution for Science, Baltimore, United States.

出版信息

Elife. 2020 Mar 16;9:e54096. doi: 10.7554/eLife.54096.

Abstract

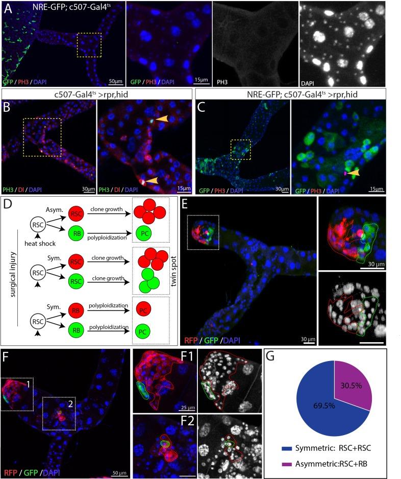
Adult Malpighian tubules have low rates of cell turnover but are vulnerable to damage caused by stones, like their mammalian counterparts, kidneys. We show that renal stem cells (RSCs) in the ureter and lower tubules comprise a unique, unipotent regenerative compartment. RSCs respond only to loss of nearby principal cells (PCs), cells critical for maintaining ionic balance. Large polyploid PCs are outnumbered by RSCs, which replace each lost cell with multiple PCs of lower ploidy. Notably, RSCs do not replenish principal cells or stellate cells in the upper tubules. RSCs generate daughters by asymmetric Notch signaling, yet RSCs remain quiescent (cell cycle-arrested) without damage. Nevertheless, the capacity for RSC-mediated repair extends the lifespan of flies carrying kidney stones. We propose that abundant, RSC-like stem cells exist in other tissues with low rates of turnover where they may have been mistaken for differentiated tissue cells.

摘要

成年马尔皮基氏小管细胞的细胞更新率较低,但与哺乳动物的肾脏一样,容易受到结石造成的损伤。我们发现,输尿管和下段小管中的肾干细胞(RSCs)构成了一个独特的、单能的再生区室。RSCs 仅对附近的主细胞(PCs)的损失做出反应,而 PCs 对维持离子平衡至关重要。多倍体的大 PCs 数量超过 RSCs,RSCs 用多个低倍体的 PCs 替代每个丢失的细胞。值得注意的是,RSCs 不会补充上段小管中的主细胞或星状细胞。RSCs 通过不对称的 Notch 信号产生女儿细胞,但在没有损伤的情况下,RSCs 仍然保持静止(细胞周期停滞)。然而,RSC 介导的修复能力延长了携带肾结石的果蝇的寿命。我们提出,在更新率较低的其他组织中可能存在大量类似 RSC 的干细胞,它们可能被误认为是分化的组织细胞。

https://cdn.ncbi.nlm.nih.gov/pmc/blobs/145b/7093152/eaeda2039610/elife-54096-fig1.jpg

文献检索

告别复杂PubMed语法,用中文像聊天一样搜索,搜遍4000万医学文献。AI智能推荐,让科研检索更轻松。

立即免费搜索

文件翻译

保留排版,准确专业,支持PDF/Word/PPT等文件格式,支持 12+语言互译。

免费翻译文档

深度研究

AI帮你快速写综述,25分钟生成高质量综述,智能提取关键信息,辅助科研写作。

立即免费体验