Division of Functional Genome Analysis, German Cancer Research Center (DKFZ), Heidelberg, Germany.
Molecular Genetics of Breast Cancer, German Cancer Research Center (DKFZ), Heidelberg, Germany.
Mol Oncol. 2020 Jun;14(6):1252-1267. doi: 10.1002/1878-0261.12684. Epub 2020 Apr 14.
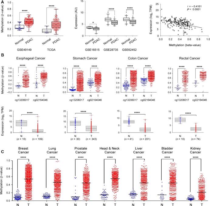
Aberrant DNA methylation is often involved in carcinogenesis. Our initial goal was to identify DNA methylation biomarkers associated with pancreatic cancer. A genomewide methylation study was performed on DNA from pancreatic ductal adenocarcinoma (PDAC) and endocrine pancreas tumors. Validation of DNA methylation patterns and concomitant alterations in expression of gene candidates was performed on patient samples and pancreatic cancer cell lines. Furthermore, validation was done on independent data from The Cancer Genome Atlas (TCGA) and Gene Expression Omnibus (GEO). Finally, droplet digital PCR was employed to detect DNA methylation marks in cell-free (cf) DNA isolated from plasma samples of PDAC patients and cancer-free blood donors. Hypermethylation of the SST gene (encoding somatostatin) and concomitant downregulation of its expression were discovered in PDAC and endocrine tumor tissues while not being present in chronic pancreatitis (inflamed) tissues and normal pancreas. Fittingly, treatment with a somatostatin agonist (octreotide) reduced cell proliferation and migration of pancreatic cancer cells. Diagnostic performance of SST methylation in a receiver operating characteristic curve analysis was 100% and 89% for tissue and plasma samples, respectively. A large body of TCGA and GEO data confirmed SST hypermethylation and downregulation in PDAC and showed a similar effect in a broad spectrum of other tumor entities. SST promoter methylation represents a sensitive and promising molecular, pan-cancer biomarker detectable in tumor tissue, and liquid biopsy samples.
异常的 DNA 甲基化通常与癌症的发生有关。我们的最初目标是确定与胰腺癌相关的 DNA 甲基化生物标志物。对胰腺导管腺癌 (PDAC) 和内分泌胰腺肿瘤的 DNA 进行了全基因组甲基化研究。在患者样本和胰腺癌细胞系上对候选基因的 DNA 甲基化模式和伴随的表达改变进行了验证。此外,还在来自癌症基因组图谱 (TCGA) 和基因表达综合数据库 (GEO) 的独立数据上进行了验证。最后,使用液滴数字 PCR 检测了来自 PDAC 患者和无癌献血者血浆样本的无细胞 (cf) DNA 中的 DNA 甲基化标记。在 PDAC 和内分泌肿瘤组织中发现了 SST 基因(编码生长抑素)的高甲基化及其表达的下调,而在慢性胰腺炎(炎症)组织和正常胰腺中则不存在。恰当地,生长抑素激动剂(奥曲肽)的治疗降低了胰腺癌细胞的增殖和迁移。在接受者操作特征曲线分析中,SST 甲基化在组织和血浆样本中的诊断性能分别为 100%和 89%。大量 TCGA 和 GEO 数据证实了 SST 在 PDAC 中的高甲基化和下调,并在广泛的其他肿瘤实体中显示出类似的效果。SST 启动子甲基化代表了一种敏感且有前途的分子、泛癌生物标志物,可在肿瘤组织和液体活检样本中检测到。