Suppr超能文献

干燥综合征患者的肠道微生物失调。

Gut microbial dysbiosis in individuals with Sjögren's syndrome.

机构信息

Department of Surgery, University of Miami, Miami, FL, USA.

Bascom Palmer Eye Institute, University of Miami, Miami, FL, USA.

出版信息

Microb Cell Fact. 2020 Apr 15;19(1):90. doi: 10.1186/s12934-020-01348-7.

Abstract

BACKGROUND

Autoimmune diseases have been associated with changes in the gut microbiome. In this study, the gut microbiome was evaluated in individuals with dry eye and bacterial compositions were correlated to dry eye (DE) measures. We prospectively included 13 individuals with who met full criteria for Sjögren's (SDE) and 8 individuals with features of Sjögren's but who did not meet full criteria (NDE) for a total of 21 cases as compared to 21 healthy controls. Stool was analyzed by 16S pyrosequencing, and associations between bacterial classes and DE symptoms and signs were examined.

RESULTS

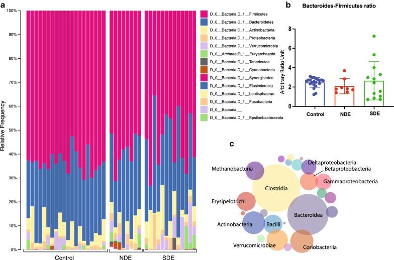
Results showed that Firmicutes was the dominant phylum in the gut, comprising 40-60% of all phyla. On a phyla level, subjects with DE (SDE and NDE) had depletion of Firmicutes (1.1-fold) and an expansion of Proteobacteria (3.0-fold), Actinobacteria (1.7-fold), and Bacteroidetes (1.3-fold) compared to controls. Shannon's diversity index showed no differences between groups with respect to the numbers of different operational taxonomic units (OTUs) encountered (diversity) and the instances these unique OTUs were sampled (evenness). On the other hand, Faith's phylogenetic diversity showed increased diversity in cases vs controls, which reached significance when comparing SDE and controls (13.57 ± 0.89 and 10.96 ± 0.76, p = 0.02). Using Principle Co-ordinate Analysis, qualitative differences in microbial composition were noted with differential clustering of cases and controls. Dimensionality reduction and clustering of complex microbial data further showed differences between the three groups, with regard to microbial composition, association and clustering. Finally, differences in certain classes of bacteria were associated with DE symptoms and signs.

CONCLUSIONS

In conclusion, individuals with DE had gut microbiome alterations as compared to healthy controls. Certain classes of bacteria were associated with DE measures.

摘要

背景

自身免疫性疾病与肠道微生物组的变化有关。在这项研究中,评估了干眼症患者的肠道微生物组,并且将细菌组成与干眼症(DE)的测量结果相关联。我们前瞻性地纳入了 13 名符合干燥综合征(SDE)全部标准的个体和 8 名符合但未达到干燥综合征全部标准的个体(NDE),共 21 例病例,与 21 名健康对照进行比较。通过 16S 焦磷酸测序分析粪便,并检查细菌类群与 DE 症状和体征之间的关联。

结果

结果表明,厚壁菌门是肠道中的主要门,占所有门的 40-60%。在门水平上,与对照组相比,DE 患者(SDE 和 NDE)的厚壁菌门(减少 1.1 倍)和变形菌门(增加 3.0 倍)、放线菌门(增加 1.7 倍)和拟杆菌门(增加 1.3 倍)减少。在不同的操作分类单元(OTUs)数量方面(多样性)和这些独特的 OTUs 被采样的实例(均匀性),Shannon 多样性指数显示各组之间没有差异。另一方面,Faith 系统发育多样性显示病例组与对照组相比多样性增加,当比较 SDE 和对照组时,这一差异具有统计学意义(13.57±0.89 和 10.96±0.76,p=0.02)。使用主坐标分析,注意到微生物组成的定性差异,病例组和对照组的聚类不同。复杂微生物数据的降维和聚类进一步显示了三组之间在微生物组成、关联和聚类方面的差异。最后,某些细菌类群的差异与 DE 症状和体征相关。

结论

总之,与健康对照组相比,DE 患者的肠道微生物组发生了改变。某些细菌类群与 DE 测量结果相关。

https://cdn.ncbi.nlm.nih.gov/pmc/blobs/e35d/7158097/b6a3609e58b2/12934_2020_1348_Fig1_HTML.jpg

文献检索

告别复杂PubMed语法,用中文像聊天一样搜索,搜遍4000万医学文献。AI智能推荐,让科研检索更轻松。

立即免费搜索

文件翻译

保留排版,准确专业,支持PDF/Word/PPT等文件格式,支持 12+语言互译。

免费翻译文档

深度研究

AI帮你快速写综述,25分钟生成高质量综述,智能提取关键信息,辅助科研写作。

立即免费体验