• 文献检索
  • 文档翻译
  • 深度研究
  • 学术资讯
  • Suppr Zotero 插件Zotero 插件
  • 邀请有礼
  • 套餐&价格
  • 历史记录
应用&插件
Suppr Zotero 插件Zotero 插件浏览器插件Mac 客户端Windows 客户端微信小程序
定价
高级版会员购买积分包购买API积分包
服务
文献检索文档翻译深度研究API 文档MCP 服务
关于我们
关于 Suppr公司介绍联系我们用户协议隐私条款
关注我们

Suppr 超能文献

核心技术专利:CN118964589B侵权必究
粤ICP备2023148730 号-1Suppr @ 2026

文献检索

告别复杂PubMed语法,用中文像聊天一样搜索,搜遍4000万医学文献。AI智能推荐,让科研检索更轻松。

立即免费搜索

文件翻译

保留排版,准确专业,支持PDF/Word/PPT等文件格式,支持 12+语言互译。

免费翻译文档

深度研究

AI帮你快速写综述,25分钟生成高质量综述,智能提取关键信息,辅助科研写作。

立即免费体验

新冠病毒基因组多样性和反复出现的突变。

Emergence of genomic diversity and recurrent mutations in SARS-CoV-2.

机构信息

UCL Genetics Institute, University College London, London WC1E 6BT, UK.

UCL Genetics Institute, University College London, London WC1E 6BT, UK.

出版信息

Infect Genet Evol. 2020 Sep;83:104351. doi: 10.1016/j.meegid.2020.104351. Epub 2020 May 5.

DOI:10.1016/j.meegid.2020.104351
PMID:32387564
原文链接:https://pmc.ncbi.nlm.nih.gov/articles/PMC7199730/
Abstract

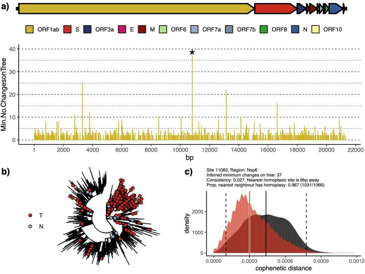
SARS-CoV-2 is a SARS-like coronavirus of likely zoonotic origin first identified in December 2019 in Wuhan, the capital of China's Hubei province. The virus has since spread globally, resulting in the currently ongoing COVID-19 pandemic. The first whole genome sequence was published on January 5 2020, and thousands of genomes have been sequenced since this date. This resource allows unprecedented insights into the past demography of SARS-CoV-2 but also monitoring of how the virus is adapting to its novel human host, providing information to direct drug and vaccine design. We curated a dataset of 7666 public genome assemblies and analysed the emergence of genomic diversity over time. Our results are in line with previous estimates and point to all sequences sharing a common ancestor towards the end of 2019, supporting this as the period when SARS-CoV-2 jumped into its human host. Due to extensive transmission, the genetic diversity of the virus in several countries recapitulates a large fraction of its worldwide genetic diversity. We identify regions of the SARS-CoV-2 genome that have remained largely invariant to date, and others that have already accumulated diversity. By focusing on mutations which have emerged independently multiple times (homoplasies), we identify 198 filtered recurrent mutations in the SARS-CoV-2 genome. Nearly 80% of the recurrent mutations produced non-synonymous changes at the protein level, suggesting possible ongoing adaptation of SARS-CoV-2. Three sites in Orf1ab in the regions encoding Nsp6, Nsp11, Nsp13, and one in the Spike protein are characterised by a particularly large number of recurrent mutations (>15 events) which may signpost convergent evolution and are of particular interest in the context of adaptation of SARS-CoV-2 to the human host. We additionally provide an interactive user-friendly web-application to query the alignment of the 7666 SARS-CoV-2 genomes.

摘要

SARS-CoV-2 是一种类似于 SARS 的冠状病毒,可能源自动物,于 2019 年 12 月在中国湖北省省会武汉首次被发现。该病毒随后在全球范围内传播,导致目前正在发生的 COVID-19 大流行。第一个完整的基因组序列于 2020 年 1 月 5 日公布,此后已对数千个基因组进行了测序。这一资源使我们能够以前所未有的方式了解 SARS-CoV-2 的过去种群动态,还能监测病毒如何适应其新的人类宿主,为指导药物和疫苗设计提供信息。我们整理了一个包含 7666 个公共基因组组装的数据集,并分析了随着时间的推移基因组多样性的出现。我们的结果与之前的估计一致,表明所有序列都有一个共同的祖先,这支持了 SARS-CoV-2 在 2019 年底进入人类宿主的时期。由于广泛传播,该病毒在几个国家的遗传多样性反映了其全球遗传多样性的很大一部分。我们确定了迄今为止 SARS-CoV-2 基因组中仍然基本不变的区域,以及已经积累了多样性的区域。通过关注已经独立多次出现的突变(同质性),我们在 SARS-CoV-2 基因组中鉴定了 198 个过滤后的反复出现的突变。在蛋白质水平上,近 80%的反复出现的突变产生了非同义变化,表明 SARS-CoV-2 可能正在适应。编码 Nsp6、Nsp11、Nsp13 的 Orf1ab 区域中的三个位点和 Spike 蛋白中的一个位点,其特征是反复出现的突变(>15 次)数量特别多,这可能标志着趋同进化,并且在 SARS-CoV-2 适应人类宿主的背景下特别有趣。我们还提供了一个交互式用户友好的网络应用程序,用于查询 7666 个 SARS-CoV-2 基因组的比对。

https://cdn.ncbi.nlm.nih.gov/pmc/blobs/f44c/7199730/69c9945ccbb6/gr3_lrg.jpg
https://cdn.ncbi.nlm.nih.gov/pmc/blobs/f44c/7199730/05e292e66842/gr1_lrg.jpg
https://cdn.ncbi.nlm.nih.gov/pmc/blobs/f44c/7199730/48ed21210a5f/gr2_lrg.jpg
https://cdn.ncbi.nlm.nih.gov/pmc/blobs/f44c/7199730/69c9945ccbb6/gr3_lrg.jpg
https://cdn.ncbi.nlm.nih.gov/pmc/blobs/f44c/7199730/05e292e66842/gr1_lrg.jpg
https://cdn.ncbi.nlm.nih.gov/pmc/blobs/f44c/7199730/48ed21210a5f/gr2_lrg.jpg
https://cdn.ncbi.nlm.nih.gov/pmc/blobs/f44c/7199730/69c9945ccbb6/gr3_lrg.jpg

相似文献

1
Emergence of genomic diversity and recurrent mutations in SARS-CoV-2.新冠病毒基因组多样性和反复出现的突变。
Infect Genet Evol. 2020 Sep;83:104351. doi: 10.1016/j.meegid.2020.104351. Epub 2020 May 5.
2
Evolving geographic diversity in SARS-CoV2 and in silico analysis of replicating enzyme 3CL targeting repurposed drug candidates.SARS-CoV2 的地理多样性演变和针对复制酶 3CL 的计算机分析,以寻找可再利用药物的候选物。
J Transl Med. 2020 Jul 9;18(1):278. doi: 10.1186/s12967-020-02448-z.
3
Large scale genomic analysis of 3067 SARS-CoV-2 genomes reveals a clonal geo-distribution and a rich genetic variations of hotspots mutations.对 3067 个 SARS-CoV-2 基因组的大规模基因组分析揭示了克隆的地理分布和热点突变的丰富遗传变异。
PLoS One. 2020 Nov 10;15(11):e0240345. doi: 10.1371/journal.pone.0240345. eCollection 2020.
4
SARS-CoV-2 exhibits intra-host genomic plasticity and low-frequency polymorphic quasispecies.SARS-CoV-2 表现出宿主内基因组可塑性和低频多态准种。
J Clin Virol. 2020 Oct;131:104585. doi: 10.1016/j.jcv.2020.104585. Epub 2020 Aug 11.
5
SARS-CoV-2 will constantly sweep its tracks: a vaccine containing CpG motifs in 'lasso' for the multi-faced virus.SARS-CoV-2 将不断扫荡其踪迹:一种含有 CpG 基序的“套索”疫苗,针对多面病毒。
Inflamm Res. 2020 Sep;69(9):801-812. doi: 10.1007/s00011-020-01377-3. Epub 2020 Jul 12.
6
Decoding the evolution and transmissions of the novel pneumonia coronavirus (SARS-CoV-2 / HCoV-19) using whole genomic data.利用全基因组数据解码新型肺炎冠状病毒(SARS-CoV-2/HCoV-19)的进化和传播。
Zool Res. 2020 May 18;41(3):247-257. doi: 10.24272/j.issn.2095-8137.2020.022.
7
Emerging Variants of SARS-CoV-2 and Novel Therapeutics Against Coronavirus (COVID-19)严重急性呼吸综合征冠状病毒2(SARS-CoV-2)的新变种及针对冠状病毒(COVID-19)的新型疗法
8
Computational Inference of Selection Underlying the Evolution of the Novel Coronavirus, Severe Acute Respiratory Syndrome Coronavirus 2.计算推断新型冠状病毒、严重急性呼吸综合征冠状病毒 2 的进化选择基础。
J Virol. 2020 Jun 1;94(12). doi: 10.1128/JVI.00411-20.
9
Signal hotspot mutations in SARS-CoV-2 genomes evolve as the virus spreads and actively replicates in different parts of the world.病毒在世界各地传播并积极复制时,其基因组中的信号热点突变会不断进化。
Virus Res. 2020 Nov;289:198170. doi: 10.1016/j.virusres.2020.198170. Epub 2020 Sep 24.
10
A SARS-CoV-2 vaccine candidate would likely match all currently circulating variants.一种 SARS-CoV-2 疫苗候选物可能与所有当前流行的变异株相匹配。
Proc Natl Acad Sci U S A. 2020 Sep 22;117(38):23652-23662. doi: 10.1073/pnas.2008281117. Epub 2020 Aug 31.

引用本文的文献

1
Impact of a New SARS-CoV-2 Variant on the Population: A Mathematical Modeling Approach.一种新型严重急性呼吸综合征冠状病毒2变体对人群的影响:一种数学建模方法。
Math Comput Appl. 2021 Jun;26(2). doi: 10.3390/mca26020025. Epub 2021 Mar 27.
2
SCORE: Serologic evidence of COVID-19 and social and occupational contacts in healthcare workers in long-term care and acute care facilities in Southeastern Ontario (SCORE).SCORE:安大略省东南部长期护理和急症护理机构医护人员中COVID-19的血清学证据以及社交和职业接触情况(SCORE)。
PLoS One. 2025 Aug 13;20(8):e0303813. doi: 10.1371/journal.pone.0303813. eCollection 2025.
3
Comparison of two polymerase chain reaction assays, DaAn Gene (DaAn Gene 2019-ncov) and Cepheid (Cepheid Xpert Xpress SARS-CoV-2) for Delta and Omicron variants of SARS-CoV-2 detection in Yaoundé, Cameroon.

本文引用的文献

1
Synonymous mutations and the molecular evolution of SARS-CoV-2 origins.同义突变与严重急性呼吸综合征冠状病毒2(SARS-CoV-2)起源的分子进化
Virus Evol. 2020 Dec 30;7(1):veaa098. doi: 10.1093/ve/veaa098. eCollection 2021 Jan.
2
A SARS-CoV-2 vaccine candidate would likely match all currently circulating variants.一种 SARS-CoV-2 疫苗候选物可能与所有当前流行的变异株相匹配。
Proc Natl Acad Sci U S A. 2020 Sep 22;117(38):23652-23662. doi: 10.1073/pnas.2008281117. Epub 2020 Aug 31.
3
A dynamic nomenclature proposal for SARS-CoV-2 lineages to assist genomic epidemiology.
两种聚合酶链反应检测方法(达安基因(达安基因2019-ncov)和赛沛(赛沛Xpert Xpress SARS-CoV-2))在喀麦隆雅温得对新冠病毒Delta和Omicron变异株检测的比较。
J Public Health Afr. 2025 Jul 31;16(1):1282. doi: 10.4102/jphia.v16i1.1282. eCollection 2025.
4
A single mutation may contribute to accelerated evolution of SARS-CoV-2 toward Omicron.单个突变可能有助于新冠病毒向奥密克戎毒株加速进化。
Nat Commun. 2025 Jul 29;16(1):6951. doi: 10.1038/s41467-025-62300-0.
5
Replication differences of SARS-CoV-2 lineages may arise from unique RNA replication characteristics and nucleocapsid protein expression.严重急性呼吸综合征冠状病毒2(SARS-CoV-2)谱系的复制差异可能源于独特的RNA复制特征和核衣壳蛋白表达。
Front Cell Infect Microbiol. 2025 Jul 11;15:1582137. doi: 10.3389/fcimb.2025.1582137. eCollection 2025.
6
On Rooting and Dating Viral Trees With a Changing Evolutionary Rate Following Host-Switching.关于宿主转换后进化速率变化情况下病毒树的生根与定年
Genome Biol Evol. 2025 Jul 3;17(7). doi: 10.1093/gbe/evaf134.
7
K36-based inhibitor analogs as potential therapeutics against SARS-CoV-2 main protease (Mpro): a computational investigation.基于K36的抑制剂类似物作为抗SARS-CoV-2主要蛋白酶(Mpro)的潜在疗法:一项计算研究。
Sci Rep. 2025 Jun 23;15(1):20260. doi: 10.1038/s41598-025-06676-5.
8
KPop: accurate and scalable comparative analysis of microbial genomes by sequence embeddings.KPop:通过序列嵌入对微生物基因组进行准确且可扩展的比较分析。
Genome Biol. 2025 Jun 18;26(1):170. doi: 10.1186/s13059-025-03585-8.
9
Building a global community of health for all: A positive discourse analysis of COVID-19 discourse.构建全民健康的全球共同体:对新冠疫情话语的积极话语分析
Discourse Commun. 2023 Aug;17(4):522-537. doi: 10.1177/17504813231163078. Epub 2023 Mar 27.
10
Synthesis and anti-SARS-CoV-2 potential of novel coumarin hybrids: a combined wet/dry lab approach targeting M, Nsp15 and spike protein.新型香豆素杂化物的合成及其抗SARS-CoV-2潜力:一种针对M、Nsp15和刺突蛋白的湿/干实验室联合方法
RSC Adv. 2025 Jun 3;15(23):18577-18592. doi: 10.1039/d5ra02615f. eCollection 2025 May 29.
一种用于 SARS-CoV-2 谱系的动态命名建议,以辅助基因组流行病学研究。
Nat Microbiol. 2020 Nov;5(11):1403-1407. doi: 10.1038/s41564-020-0770-5. Epub 2020 Jul 15.
4
The phylogenetic range of bacterial and viral pathogens of vertebrates.脊椎动物的细菌和病毒病原体的系统发育范围。
Mol Ecol. 2020 Sep;29(17):3361-3379. doi: 10.1111/mec.15463. Epub 2020 Jun 4.
5
A SARS-CoV-2 protein interaction map reveals targets for drug repurposing.一种 SARS-CoV-2 蛋白相互作用图谱揭示了药物再利用的靶标。
Nature. 2020 Jul;583(7816):459-468. doi: 10.1038/s41586-020-2286-9. Epub 2020 Apr 30.
6
Computational Inference of Selection Underlying the Evolution of the Novel Coronavirus, Severe Acute Respiratory Syndrome Coronavirus 2.计算推断新型冠状病毒、严重急性呼吸综合征冠状病毒 2 的进化选择基础。
J Virol. 2020 Jun 1;94(12). doi: 10.1128/JVI.00411-20.
7
A Sequence Homology and Bioinformatic Approach Can Predict Candidate Targets for Immune Responses to SARS-CoV-2.一种序列同源性和生物信息学方法可预测针对 SARS-CoV-2 的免疫反应的候选靶点。
Cell Host Microbe. 2020 Apr 8;27(4):671-680.e2. doi: 10.1016/j.chom.2020.03.002. Epub 2020 Mar 16.
8
Transmission dynamics and evolutionary history of 2019-nCoV.2019-nCoV 的传播动力学和进化史。
J Med Virol. 2020 May;92(5):501-511. doi: 10.1002/jmv.25701. Epub 2020 Feb 14.
9
The first two cases of 2019-nCoV in Italy: Where they come from?意大利境内的前两例 2019-nCoV 病例:来自何处?
J Med Virol. 2020 May;92(5):518-521. doi: 10.1002/jmv.25699. Epub 2020 Feb 12.
10
A new coronavirus associated with human respiratory disease in China.一种在中国与人类呼吸道疾病相关的新型冠状病毒。
Nature. 2020 Mar;579(7798):265-269. doi: 10.1038/s41586-020-2008-3. Epub 2020 Feb 3.