Suppr超能文献

视神经萎缩蛋白1通过防止异常的核DNA甲基化来控制人类神经元发育。

Optic Atrophy 1 Controls Human Neuronal Development by Preventing Aberrant Nuclear DNA Methylation.

作者信息

Caglayan Safak, Hashim Adnan, Cieslar-Pobuda Artur, Jensen Vidar, Behringer Sidney, Talug Burcu, Chu Dinh Toi, Pecquet Christian, Rogne Marie, Brech Andreas, Brorson Sverre Henning, Nagelhus Erlend Arnulf, Hannibal Luciana, Boschi Antonella, Taskén Kjetil, Staerk Judith

机构信息

Centre for Molecular Medicine Norway, Nordic EMBL Partnership, University of Oslo and Oslo University Hospital, 0318 Oslo, Norway.

GliaLab and Letten Centre, Division of Physiology, Department of Molecular Medicine, Institute of Basic Medical Sciences, University of Oslo, 0317 Oslo, Norway.

出版信息

iScience. 2020 Jun 26;23(6):101154. doi: 10.1016/j.isci.2020.101154. Epub 2020 May 11.

Abstract

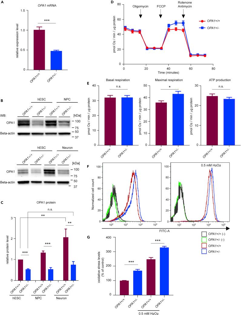
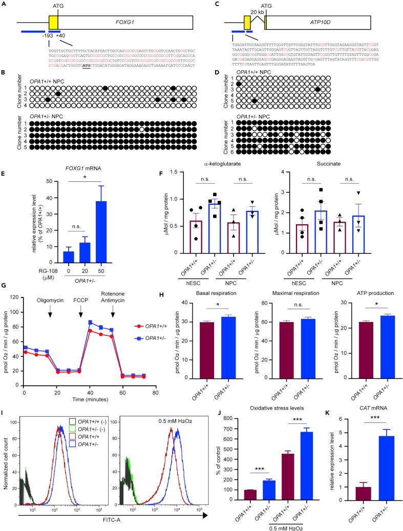
Optic atrophy 1 (OPA1), a GTPase at the inner mitochondrial membrane involved in regulating mitochondrial fusion, stability, and energy output, is known to be crucial for neural development: Opa1 heterozygous mice show abnormal brain development, and inactivating mutations in OPA1 are linked to human neurological disorders. Here, we used genetically modified human embryonic and patient-derived induced pluripotent stem cells and reveal that OPA1 haploinsufficiency leads to aberrant nuclear DNA methylation and significantly alters the transcriptional circuitry in neural progenitor cells (NPCs). For instance, expression of the forkhead box G1 transcription factor, which is needed for GABAergic neuronal development, is repressed in OPA1+/- NPCs. Supporting this finding, OPA1+/- NPCs cannot give rise to GABAergic interneurons, whereas formation of glutamatergic neurons is not affected. Taken together, our data reveal that OPA1 controls nuclear DNA methylation and expression of key transcription factors needed for proper neural cell specification.

摘要

视神经萎缩蛋白1(OPA1)是线粒体内膜上的一种GTP酶,参与调节线粒体融合、稳定性和能量输出,已知其对神经发育至关重要:Opa1杂合小鼠表现出异常的大脑发育,而OPA1的失活突变与人类神经疾病有关。在此,我们使用基因改造的人类胚胎干细胞和患者来源的诱导多能干细胞,发现OPA1单倍体不足会导致异常的核DNA甲基化,并显著改变神经祖细胞(NPCs)中的转录调控网络。例如,γ-氨基丁酸能神经元发育所需的叉头框G1转录因子的表达在OPA1+/- NPCs中受到抑制。支持这一发现的是,OPA1+/- NPCs无法产生γ-氨基丁酸能中间神经元,而谷氨酸能神经元的形成不受影响。综上所述,我们的数据表明,OPA1控制核DNA甲基化以及神经细胞正常分化所需的关键转录因子的表达。

https://cdn.ncbi.nlm.nih.gov/pmc/blobs/c4fc/7251951/6f730fb33f53/fx1.jpg

文献AI研究员

20分钟写一篇综述,助力文献阅读效率提升50倍。

立即体验

用中文搜PubMed

大模型驱动的PubMed中文搜索引擎

马上搜索

文档翻译

学术文献翻译模型,支持多种主流文档格式。

立即体验