Suppr超能文献

利用 AAVHSC15 对人类细胞中精确的体内靶向基因整合进行分子特征分析。

Molecular characterization of precise in vivo targeted gene integration in human cells using AAVHSC15.

机构信息

Homology Medicines Inc., Bedford, Massachusetts, United States of America.

出版信息

PLoS One. 2020 May 26;15(5):e0233373. doi: 10.1371/journal.pone.0233373. eCollection 2020.

Abstract

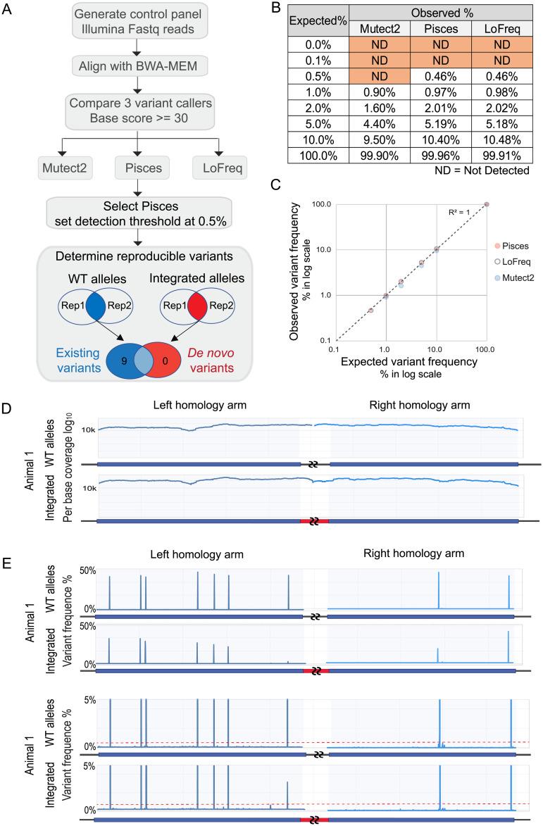
Targeted gene integration via precise homologous recombination (HR)-based gene editing has the potential to correct genetic diseases. AAV (adeno-associated virus) can mediate nuclease-free gene integration at a disease-causing locus. Therapeutic application of AAV gene integration requires quantitative molecular characterization of the edited sequence that overcome technical obstacles such as excess episomal vector genomes and lengthy homology arms. Here we describe a novel molecular methodology that utilizes quantitative next-generation sequencing to characterize AAV-mediated targeted insertion and detects the presence of unintended mutations. The methods described here quantify targeted insertion and query the entirety of the target locus for the presence of insertions, deletions, single nucleotide variants (SNVs) and integration of viral components such as inverted terminal repeats (ITR). Using a humanized liver murine model, we demonstrate that hematopoietic stem-cell derived AAVHSC15 mediates in vivo targeted gene integration into human chromosome 12 at the PAH (phenylalanine hydroxylase) locus at 6% frequency, with no sign of co-incident random mutations at or above a lower limit of detection of 0.5% and no ITR sequences at the integration sites. Furthermore, analysis of heterozygous variants across the targeted locus using the methods described shows a pattern of strand cross-over, supportive of an HR mechanism of gene integration with similar efficiencies across two different haplotypes. Rapid advances in the application of AAV-mediated nuclease-free target integration, or gene editing, as a new therapeutic modality requires precise understanding of the efficiency and the nature of the changes being introduced to the target genome at the molecular level. This work provides a framework to be applied to homologous recombination gene editing platforms for assessment of introduced and natural sequence variation across a target site.

摘要

通过基于精确同源重组(HR)的基因编辑进行靶向基因整合具有纠正遗传疾病的潜力。AAV(腺相关病毒)可以在致病基因座介导无核酸酶的基因整合。AAV 基因整合的治疗应用需要对编辑序列进行定量分子表征,以克服技术障碍,如过多的附加型载体基因组和较长的同源臂。在这里,我们描述了一种新的分子方法,该方法利用定量下一代测序来表征 AAV 介导的靶向插入,并检测意外突变的存在。这里描述的方法定量靶向插入,并查询靶基因座的全部序列,以检测插入、缺失、单核苷酸变体 (SNV) 和病毒元件(如反向末端重复序列 (ITR))的整合。使用人源化肝脏小鼠模型,我们证明造血干细胞衍生的 AAVHSC15 在体内以 6%的频率介导靶向基因整合到人类 12 号染色体的 PAH(苯丙氨酸羟化酶)基因座,在检测下限以上没有或低于 0.5%的偶然随机突变的迹象,并且整合位点没有 ITR 序列。此外,使用描述的方法对靶向基因座的杂合变体进行分析,显示出链交叉的模式,支持 HR 基因整合机制,在两种不同的单倍型中具有相似的效率。AAV 介导的无核酸酶靶向整合或基因编辑作为一种新的治疗模式的应用的快速进展需要在分子水平上精确理解引入靶基因组的效率和变化的性质。这项工作提供了一个框架,可应用于同源重组基因编辑平台,以评估目标位点的引入和自然序列变异。

https://cdn.ncbi.nlm.nih.gov/pmc/blobs/5cfb/7250422/7471791edcf5/pone.0233373.g001.jpg

文献AI研究员

20分钟写一篇综述,助力文献阅读效率提升50倍。

立即体验

用中文搜PubMed

大模型驱动的PubMed中文搜索引擎

马上搜索

文档翻译

学术文献翻译模型,支持多种主流文档格式。

立即体验