Suppr超能文献

LINC00160 通过转录因子 C/EBPβ调节 TFF3 介导乳腺癌细胞对紫杉醇和阿霉素的耐药性。

LINC00160 mediated paclitaxel-And doxorubicin-resistance in breast cancer cells by regulating TFF3 via transcription factor C/EBPβ.

机构信息

Center for Precision Medicine, Anhui No.2 Provincial People's Hospital, Hefei, China.

Department of Medical Laboratory Science, The Fifth People's Hospital of Wuxi, Nanjing Medical University, Wuxi, China.

出版信息

J Cell Mol Med. 2020 Aug;24(15):8589-8602. doi: 10.1111/jcmm.15487. Epub 2020 Jul 11.

Abstract

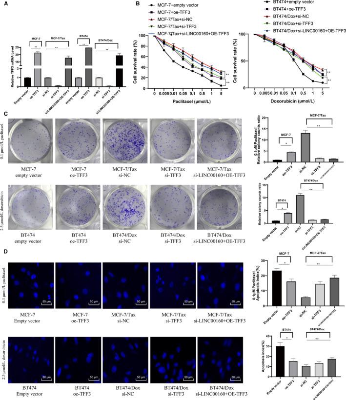
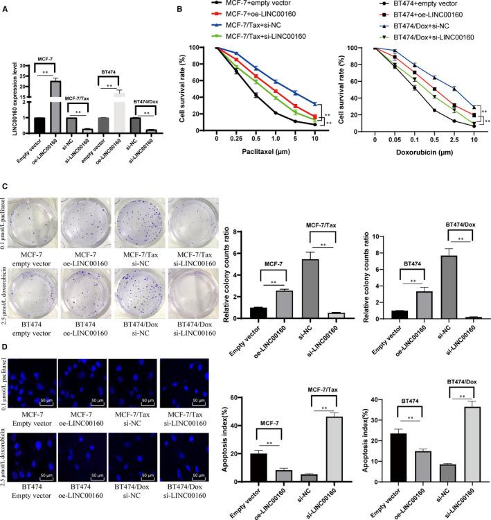
Chemoresistance represents a major challenge in breast cancer (BC) treatment. This study aimed to probe the roles of LINC00160 in paclitaxel- and doxorubicin-resistant BC cells. Three pairs of BC and adjacent normal tissue were used for lncRNA microarray analysis. Paclitaxel-resistant MCF-7 (MCF-7/Tax) and doxorubicin-resistant BT474 (BT474/Dox) cells were generated by exposure of parental drug-sensitive MCF-7 or BT474 cells to gradient concentrations of drugs. Correlation between LINC00160 expression and clinical response to paclitaxel in BC patients was examined. Short interfering RNAs specifically targeting LINC00160 or TFF3 were designed to construct LINC00160- and TFF3-depleted BC cells to discuss their effects on biological episodes of MCF-7/Tax and BT474/Dox cells. Interactions among LINC00160, transcription factor C/EBPβ and TFF3 were identified. MCF-7/Tax and BT474/Dox cells stable silencing of LINC00160 were transplanted into nude mice. Consequently, up-regulated LINC00160 led to poor clinical response to paclitaxel in BC patients. LINC00160 knockdown reduced drug resistance in MCF-7/Tax and BT474/Dox cells and reduced cell migration and invasion. LINC00160 recruited C/EBPβ into the promoter region of TFF3 and increased TFF3 expression. LINC00160-depleted MCF-7/Tax and BT474/Dox cells showed decreased tumour growth rates in nude mice. Overall, we identified a novel mechanism of LINC00160-mediated chemoresistance via the C/EBPβ/TFF3 axis, highlighting the potential of LINC00160 for treating BC with chemoresistance.

摘要

化疗耐药性是乳腺癌 (BC) 治疗的主要挑战。本研究旨在探讨 LINC00160 在紫杉醇和多柔比星耐药 BC 细胞中的作用。使用三对 BC 和相邻正常组织进行 lncRNA 微阵列分析。通过将亲本药物敏感 MCF-7 或 BT474 细胞暴露于药物的梯度浓度下,生成紫杉醇耐药 MCF-7 (MCF-7/Tax) 和多柔比星耐药 BT474 (BT474/Dox) 细胞。检测 LINC00160 表达与 BC 患者紫杉醇临床反应之间的相关性。设计了专门针对 LINC00160 或 TFF3 的短发夹 RNA,构建 LINC00160 和 TFF3 耗尽的 BC 细胞,以讨论它们对 MCF-7/Tax 和 BT474/Dox 细胞生物学事件的影响。鉴定了 LINC00160、转录因子 C/EBPβ 和 TFF3 之间的相互作用。将稳定沉默 LINC00160 的 MCF-7/Tax 和 BT474/Dox 细胞移植到裸鼠中。结果表明,LINC00160 的上调导致 BC 患者对紫杉醇的临床反应较差。LINC00160 敲低降低了 MCF-7/Tax 和 BT474/Dox 细胞的耐药性,并降低了细胞迁移和侵袭。LINC00160 将 C/EBPβ 募集到 TFF3 的启动子区域并增加 TFF3 的表达。LINC00160 耗尽的 MCF-7/Tax 和 BT474/Dox 细胞在裸鼠中显示出较低的肿瘤生长速度。总之,我们确定了 LINC00160 通过 C/EBPβ/TFF3 轴介导化疗耐药的新机制,突出了 LINC00160 在治疗化疗耐药性 BC 中的潜力。

https://cdn.ncbi.nlm.nih.gov/pmc/blobs/8035/7412707/15ba51f26d38/JCMM-24-8589-g001.jpg

文献检索

告别复杂PubMed语法,用中文像聊天一样搜索,搜遍4000万医学文献。AI智能推荐,让科研检索更轻松。

立即免费搜索

文件翻译

保留排版,准确专业,支持PDF/Word/PPT等文件格式,支持 12+语言互译。

免费翻译文档

深度研究

AI帮你快速写综述,25分钟生成高质量综述,智能提取关键信息,辅助科研写作。

立即免费体验