• 文献检索
  • 文档翻译
  • 深度研究
  • 学术资讯
  • Suppr Zotero 插件Zotero 插件
  • 邀请有礼
  • 套餐&价格
  • 历史记录
应用&插件
Suppr Zotero 插件Zotero 插件浏览器插件Mac 客户端Windows 客户端微信小程序
定价
高级版会员购买积分包购买API积分包
服务
文献检索文档翻译深度研究API 文档MCP 服务
关于我们
关于 Suppr公司介绍联系我们用户协议隐私条款
关注我们

Suppr 超能文献

核心技术专利:CN118964589B侵权必究
粤ICP备2023148730 号-1Suppr @ 2026

文献检索

告别复杂PubMed语法,用中文像聊天一样搜索,搜遍4000万医学文献。AI智能推荐,让科研检索更轻松。

立即免费搜索

文件翻译

保留排版,准确专业,支持PDF/Word/PPT等文件格式,支持 12+语言互译。

免费翻译文档

深度研究

AI帮你快速写综述,25分钟生成高质量综述,智能提取关键信息,辅助科研写作。

立即免费体验

通过鸟枪法宏基因组测序鉴定HPV16感染中阴道微生物群的改变

The Alterations of Vaginal Microbiome in HPV16 Infection as Identified by Shotgun Metagenomic Sequencing.

作者信息

Yang Qian, Wang Yaping, Wei Xinyi, Zhu Jiawei, Wang Xinyu, Xie Xing, Lu Weiguo

机构信息

Women's Reproductive Health Laboratory of Zhejiang Province, Women's Hospital, Zhejiang University School of Medicine, Hangzhou, China.

Department of Gynecologic Oncology, Women's Hospital, Zhejiang University School of Medicine, Hangzhou, China.

出版信息

Front Cell Infect Microbiol. 2020 Jun 23;10:286. doi: 10.3389/fcimb.2020.00286. eCollection 2020.

DOI:10.3389/fcimb.2020.00286
PMID:32656096
原文链接:https://pmc.ncbi.nlm.nih.gov/articles/PMC7324666/
Abstract

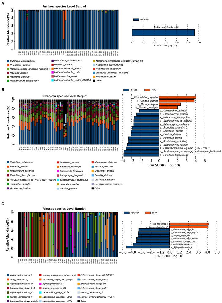
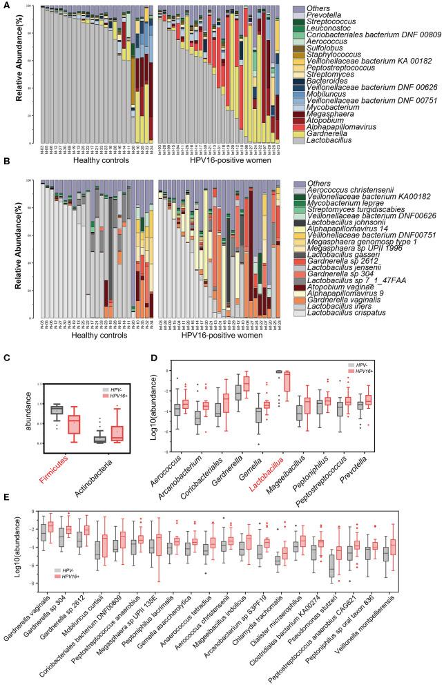
The association of microbiome imbalance with cancer development is being one of the research hotspots. Persistent HPV infection is a causal event in cervical cancer initiation, but, little is known about the microbiome composition and function in HPV infection. Here we identified the compositional and functional alterations on vaginal samples from 27 HPV16 positive women and 25 age-matched HPV negative controls using shotgun metagenomic sequencing, to provide a comprehensive investigation describing the microbial abundances and enriched metabolic functions in cervicovaginal metagenomes. We further employed qPCR assays to evaluate two selected gene markers of HPV16 infection in an independent validation cohort consisting of 88 HPV16 positive women and 81 controls, and six selected species markers in a subset of validation cohort of 45 HPV16 positive women and 53 controls. We found that the relative abundance of dominant Firmicutes was lower, Actinobacteria, Fusobacteria and viruses phyla were significantly higher in the HPV16-positive group; 77 genera including , and were higher, and 20 genera including and were lower in the HPV16-positive women. Abundance of 12 genes, 17 genera, and 7 species biomarkers showed an excellent predictive power for the HPV16-positive individuals, with 0.861, 0.819, and 0.918, respectively, of the area under the receiver-operating characteristic curve (AUC). We further characterized the microbial function, and revealed that HPV16-positive women were enriched in metabolism and membrane transport, and depleted by glycan biosynthesis and metabolism, and replication and repair. Quantitative PCR measurements validated that one gene marker and three species were significantly enriched in HPV16-positive women. These results highlight a fundamental fact that there are altered composition and function of the vaginal microbiome in HPV16-positive women, suggesting that vaginal dysbiosis may be associated with HPV infection in the female genital tract.

摘要

微生物群失衡与癌症发展之间的关联一直是研究热点之一。持续性人乳头瘤病毒(HPV)感染是宫颈癌发生的一个因果事件,但对于HPV感染中的微生物群组成和功能却知之甚少。在此,我们使用鸟枪法宏基因组测序鉴定了27名HPV16阳性女性和25名年龄匹配的HPV阴性对照者阴道样本中的组成和功能变化,以全面研究宫颈阴道宏基因组中的微生物丰度和富集的代谢功能。我们进一步采用定量聚合酶链反应(qPCR)分析,在一个由88名HPV16阳性女性和81名对照组成的独立验证队列中评估HPV16感染的两个选定基因标志物,并在一个由45名HPV16阳性女性和53名对照组成的验证队列子集中评估六个选定的物种标志物。我们发现,HPV16阳性组中优势厚壁菌门的相对丰度较低,放线菌门、梭杆菌门和病毒门显著较高;在HPV16阳性女性中,包括……等在内的77个属较高,包括……等在内的20个属较低。12个基因、17个属和7个物种生物标志物的丰度对HPV16阳性个体显示出优异的预测能力,受试者工作特征曲线(AUC)下面积分别为0.861、0. .819和0.918。我们进一步对微生物功能进行了表征,发现HPV16阳性女性在代谢和膜转运方面富集,而在聚糖生物合成与代谢以及复制和修复方面减少。定量PCR测量验证了一个基因标志物和三个物种在HPV16阳性女性中显著富集。这些结果突出了一个基本事实,即HPV16阳性女性的阴道微生物群组成和功能发生了改变,表明阴道生态失调可能与女性生殖道中的HPV感染有关。

https://cdn.ncbi.nlm.nih.gov/pmc/blobs/d78c/7324666/78307b33a123/fcimb-10-00286-g0007.jpg
https://cdn.ncbi.nlm.nih.gov/pmc/blobs/d78c/7324666/c48b63016c01/fcimb-10-00286-g0001.jpg
https://cdn.ncbi.nlm.nih.gov/pmc/blobs/d78c/7324666/54dec60b92e7/fcimb-10-00286-g0002.jpg
https://cdn.ncbi.nlm.nih.gov/pmc/blobs/d78c/7324666/6b1ad5fc24db/fcimb-10-00286-g0003.jpg
https://cdn.ncbi.nlm.nih.gov/pmc/blobs/d78c/7324666/5629dc82e64d/fcimb-10-00286-g0004.jpg
https://cdn.ncbi.nlm.nih.gov/pmc/blobs/d78c/7324666/9c36d9b7827b/fcimb-10-00286-g0005.jpg
https://cdn.ncbi.nlm.nih.gov/pmc/blobs/d78c/7324666/872ab84ae946/fcimb-10-00286-g0006.jpg
https://cdn.ncbi.nlm.nih.gov/pmc/blobs/d78c/7324666/78307b33a123/fcimb-10-00286-g0007.jpg
https://cdn.ncbi.nlm.nih.gov/pmc/blobs/d78c/7324666/c48b63016c01/fcimb-10-00286-g0001.jpg
https://cdn.ncbi.nlm.nih.gov/pmc/blobs/d78c/7324666/54dec60b92e7/fcimb-10-00286-g0002.jpg
https://cdn.ncbi.nlm.nih.gov/pmc/blobs/d78c/7324666/6b1ad5fc24db/fcimb-10-00286-g0003.jpg
https://cdn.ncbi.nlm.nih.gov/pmc/blobs/d78c/7324666/5629dc82e64d/fcimb-10-00286-g0004.jpg
https://cdn.ncbi.nlm.nih.gov/pmc/blobs/d78c/7324666/9c36d9b7827b/fcimb-10-00286-g0005.jpg
https://cdn.ncbi.nlm.nih.gov/pmc/blobs/d78c/7324666/872ab84ae946/fcimb-10-00286-g0006.jpg
https://cdn.ncbi.nlm.nih.gov/pmc/blobs/d78c/7324666/78307b33a123/fcimb-10-00286-g0007.jpg

相似文献

1
The Alterations of Vaginal Microbiome in HPV16 Infection as Identified by Shotgun Metagenomic Sequencing.通过鸟枪法宏基因组测序鉴定HPV16感染中阴道微生物群的改变
Front Cell Infect Microbiol. 2020 Jun 23;10:286. doi: 10.3389/fcimb.2020.00286. eCollection 2020.
2
Compositional and Functional Differences between Microbiota and Cervical Carcinogenesis as Identified by Shotgun Metagenomic Sequencing.通过鸟枪法宏基因组测序鉴定的微生物群与宫颈癌发生之间的组成和功能差异。
Cancers (Basel). 2019 Mar 5;11(3):309. doi: 10.3390/cancers11030309.
3
Vaginal Microbiome Dysbiosis is Associated with the Different Cervical Disease Status.阴道微生物群失调与不同的宫颈疾病状态相关。
J Microbiol. 2023 Apr;61(4):423-432. doi: 10.1007/s12275-023-00039-3. Epub 2023 Apr 3.
4
Cervicovaginal microbiota dysbiosis correlates with HPV persistent infection.宫颈阴道微生物群落失调与 HPV 持续感染相关。
Microb Pathog. 2021 Mar;152:104617. doi: 10.1016/j.micpath.2020.104617. Epub 2020 Nov 15.
5
Altered Vaginal Microbiota Composition Correlates With Human Papillomavirus and Mucosal Immune Responses in Women With Symptomatic Cervical Ectopy.阴道微生物群组成的改变与 HPV 和有症状宫颈异位女性的黏膜免疫反应相关。
Front Cell Infect Microbiol. 2022 May 17;12:884272. doi: 10.3389/fcimb.2022.884272. eCollection 2022.
6
Metagenomic analysis of faecal microbiome as a tool towards targeted non-invasive biomarkers for colorectal cancer.粪便微生物组宏基因组分析作为结直肠癌靶向非侵入性生物标志物的工具。
Gut. 2017 Jan;66(1):70-78. doi: 10.1136/gutjnl-2015-309800. Epub 2015 Sep 25.
7
Exploring the Association Between Cervical Microbiota and HR-HPV Infection Based on 16S rRNA Gene and Metagenomic Sequencing.基于 16S rRNA 基因和宏基因组测序探讨宫颈微生物群与 HR-HPV 感染的关系。
Front Cell Infect Microbiol. 2022 Jun 21;12:922554. doi: 10.3389/fcimb.2022.922554. eCollection 2022.
8
Cervicovaginal DNA Virome Alterations Are Associated with Genital Inflammation and Microbiota Composition.宫颈阴道 DNA 病毒组的改变与生殖器炎症和微生物群组成有关。
mSystems. 2022 Apr 26;7(2):e0006422. doi: 10.1128/msystems.00064-22. Epub 2022 Mar 28.
9
Compositional and functional differences of the vaginal microbiota of women with and without cervical dysplasia.有和无宫颈发育不良的女性阴道微生物群的组成和功能差异。
Sci Rep. 2024 May 16;14(1):11183. doi: 10.1038/s41598-024-61942-2.
10
Vaginal Microbiome of Pregnant Indian Women: Insights into the Genome of Dominant Lactobacillus Species.印度孕妇的阴道微生物组:优势乳杆菌属物种基因组的研究进展。
Microb Ecol. 2020 Aug;80(2):487-499. doi: 10.1007/s00248-020-01501-0. Epub 2020 Mar 23.

引用本文的文献

1
Role of Vaginal and Gut Microbiota in Human Papillomavirus (HPV) Progression and Cervical Cancer: A Systematic Review of Microbial Diversity and Probiotic Interventions.阴道和肠道微生物群在人乳头瘤病毒(HPV)进展及宫颈癌中的作用:微生物多样性与益生菌干预的系统评价
Cureus. 2025 Jun 12;17(6):e85880. doi: 10.7759/cureus.85880. eCollection 2025 Jun.
2
Integrative Analysis of Shared Pathogenic Genes and Potential Mechanisms in and Persistent HPV16 Infection.宫颈癌与持续性人乳头瘤病毒16型感染中共享致病基因及潜在机制的综合分析
Mediators Inflamm. 2025 Jun 5;2025:2582989. doi: 10.1155/mi/2582989. eCollection 2025.
3
Immunoregulatory role of pulmonary microbiota in lung cancer: a bibliometric analysis.

本文引用的文献

1
Peptostreptococcus anaerobius promotes colorectal carcinogenesis and modulates tumour immunity.厌氧消化链球菌促进结直肠癌的发生发展并调节肿瘤免疫。
Nat Microbiol. 2019 Dec;4(12):2319-2330. doi: 10.1038/s41564-019-0541-3. Epub 2019 Sep 9.
2
Association between the vaginal microbiome and high-risk human papillomavirus infection in pregnant Chinese women.中国孕妇阴道微生物组与高危型人乳头瘤病毒感染的相关性研究。
BMC Infect Dis. 2019 Aug 1;19(1):677. doi: 10.1186/s12879-019-4279-6.
3
Association between the cervicovaginal microbiome, BRCA1 mutation status, and risk of ovarian cancer: a case-control study.
肺部微生物群在肺癌中的免疫调节作用:一项文献计量分析
Discov Oncol. 2025 Jun 11;16(1):1054. doi: 10.1007/s12672-025-02595-z.
4
Changes of Microbiome in Human Papillomavirus Infection and Cervical Cancer: A Systematic Review and Meta-Analysis.人乳头瘤病毒感染与宫颈癌中微生物组的变化:一项系统评价与荟萃分析
Cancer Rep (Hoboken). 2025 Jun;8(6):e70246. doi: 10.1002/cnr2.70246.
5
The Vaginal Microbiota, Human Papillomavirus, and Cervical Dysplasia-A Review.阴道微生物群、人乳头瘤病毒与宫颈发育异常——综述
Medicina (Kaunas). 2025 May 5;61(5):847. doi: 10.3390/medicina61050847.
6
Associations of Atopobium, Garderella, Megasphaera, Prevotella, Sneathia, and Streptococcus with human papillomavirus infection, cervical intraepithelial neoplasia, and cancer: a systematic review and meta-analysis.阿托波氏菌、加德纳菌、巨球形菌、普氏菌、斯内氏菌及链球菌与人类乳头瘤病毒感染、宫颈上皮内瘤变和癌症的关联:一项系统评价和荟萃分析
BMC Infect Dis. 2025 May 16;25(1):708. doi: 10.1186/s12879-025-10851-4.
7
Association Between Vaginal Microbiota and Cervical Dysplasia Due to Persistent Human Papillomavirus Infection: A Systematic Review of Evidence from Shotgun Metagenomic Sequencing Studies.阴道微生物群与持续性人乳头瘤病毒感染所致宫颈发育异常之间的关联:来自鸟枪法宏基因组测序研究证据的系统综述
Int J Mol Sci. 2025 Apr 30;26(9):4258. doi: 10.3390/ijms26094258.
8
Cervicovaginal Microbiome: Physiology, Age-Related Changes, and Protective Role Against Human Papillomavirus Infection.宫颈阴道微生物群:生理学、年龄相关变化以及对人乳头瘤病毒感染的保护作用
J Clin Med. 2025 Feb 24;14(5):1521. doi: 10.3390/jcm14051521.
9
Probiotics: A New Approach for the Prevention and Treatment of Cervical Cancer.益生菌:预防和治疗宫颈癌的新方法。
Probiotics Antimicrob Proteins. 2025 Feb 14. doi: 10.1007/s12602-025-10479-5.
10
The Role of the Vaginal and Endometrial Microbiomes in Infertility and Their Impact on Pregnancy Outcomes in Light of Recent Literature.鉴于近期文献,阴道和子宫内膜微生物群在不孕症中的作用及其对妊娠结局的影响
Int J Mol Sci. 2024 Dec 9;25(23):13227. doi: 10.3390/ijms252313227.
宫颈阴道微生物组、BRCA1 突变状态与卵巢癌风险的关联:一项病例对照研究。
Lancet Oncol. 2019 Aug;20(8):1171-1182. doi: 10.1016/S1470-2045(19)30340-7. Epub 2019 Jul 9.
4
Cervicovaginal microbiota and local immune response modulate the risk of spontaneous preterm delivery.宫颈阴道微生物群和局部免疫反应调节自发性早产的风险。
Nat Commun. 2019 Mar 21;10(1):1305. doi: 10.1038/s41467-019-09285-9.
5
Cervicovaginal microbiota, women's health, and reproductive outcomes.宫颈阴道微生物群、女性健康和生殖结局。
Fertil Steril. 2018 Aug;110(3):327-336. doi: 10.1016/j.fertnstert.2018.06.036.
6
Increased richness and diversity of the vaginal microbiota and spontaneous preterm birth.阴道微生物群的丰富度和多样性增加与自发性早产。
Microbiome. 2018 Jun 28;6(1):117. doi: 10.1186/s40168-018-0502-8.
7
Higher Levels of a Cytotoxic Protein, Vaginolysin, in Lactobacillus-Deficient Community State Types at the Vaginal Mucosa.阴道黏膜中缺乏乳杆菌的社区状态类型中,细胞毒性蛋白阴道溶素水平较高。
Sex Transm Dis. 2018 Apr;45(4):e14-e17. doi: 10.1097/OLQ.0000000000000774.
8
Cervicovaginal Microbiota and Reproductive Health: The Virtue of Simplicity.宫颈阴道微生物群与生殖健康:简约的美德。
Cell Host Microbe. 2018 Feb 14;23(2):159-168. doi: 10.1016/j.chom.2018.01.013.
9
Vaginal dysbiosis increases risk of preterm fetal membrane rupture, neonatal sepsis and is exacerbated by erythromycin.阴道微生物失调会增加早产胎膜破裂、新生儿败血症的风险,并且会因红霉素而加剧。
BMC Med. 2018 Jan 24;16(1):9. doi: 10.1186/s12916-017-0999-x.
10
The vaginal microbiome and sexually transmitted infections are interlinked: Consequences for treatment and prevention.阴道微生物组与性传播感染相互关联:对治疗和预防的影响。
PLoS Med. 2017 Dec 27;14(12):e1002478. doi: 10.1371/journal.pmed.1002478. eCollection 2017 Dec.