• 文献检索
  • 文档翻译
  • 深度研究
  • 学术资讯
  • Suppr Zotero 插件Zotero 插件
  • 邀请有礼
  • 套餐&价格
  • 历史记录
应用&插件
Suppr Zotero 插件Zotero 插件浏览器插件Mac 客户端Windows 客户端微信小程序
定价
高级版会员购买积分包购买API积分包
服务
文献检索文档翻译深度研究API 文档MCP 服务
关于我们
关于 Suppr公司介绍联系我们用户协议隐私条款
关注我们

Suppr 超能文献

核心技术专利:CN118964589B侵权必究
粤ICP备2023148730 号-1Suppr @ 2026

文献检索

告别复杂PubMed语法,用中文像聊天一样搜索,搜遍4000万医学文献。AI智能推荐,让科研检索更轻松。

立即免费搜索

文件翻译

保留排版,准确专业,支持PDF/Word/PPT等文件格式,支持 12+语言互译。

免费翻译文档

深度研究

AI帮你快速写综述,25分钟生成高质量综述,智能提取关键信息,辅助科研写作。

立即免费体验

lncRNA和mRNA图谱的综合分析揭示慢性浅表性胃炎气虚体质和脾气虚证中白细胞的特征及功能变化

Integrated Analyses of lncRNA and mRNA Profiles Reveal Characteristic and Functional Changes of Leukocytes in Qi-Deficiency Constitution and Pi-Qi-Deficiency Syndrome of Chronic Superficial Gastritis.

作者信息

You Leiming, Liu Aijie, Sang Xiaopu, Gao Xinhui, Li Ting'An, Zhang Shen, Li Kunyu, Wang Wei, Huang Guangrui, Wang Ting, Xu Anlong

机构信息

School of Life Sciences, Beijing University of Chinese Medicine, Beijing 100029, China.

State Key Laboratory of Biocontrol, Guangdong Province Key Laboratory of Pharmaceutical Functional Genes, School of Life Sciences, Sun Yat-sen University, Higher Education Mega Center, Guangzhou 510006, China.

出版信息

Evid Based Complement Alternat Med. 2020 Jul 16;2020:8518053. doi: 10.1155/2020/8518053. eCollection 2020.

DOI:10.1155/2020/8518053
PMID:32724329
原文链接:https://pmc.ncbi.nlm.nih.gov/articles/PMC7381957/
Abstract

METHODS

We adopted RNA-sequencing approach to identify differential lncRNAs and genes in leukocytes, clustered expression profiles, and analyzed biological functions and pathways of differential genes to decode their potential roles in contributing to characteristics and functions of leukocytes. In addition, interaction networks were created to detail the interactions between differential genes. In particular, we explored differential lncRNAs-mediated regulation of differential genes and predicted the subcellular location of lncRNAs to reveal their potential roles.

RESULTS

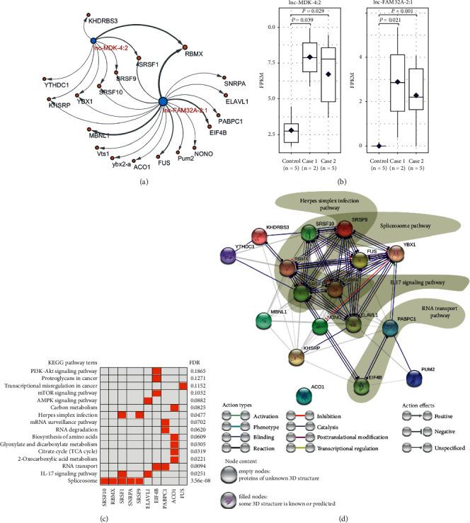
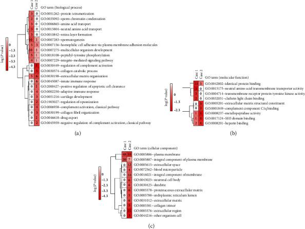
Compared with TCM-defined balanced constitution (BC), 183 and 93 genes as well as 749 and 651 lncRNAs were differentially expressed ( < 0.05 and |log (fold change)| ≥1) in leukocytes of individuals from case populations 1 (QDC) and 2 (PQDS), respectively. Of them, 12 genes and 111 lncRNAs were common to each case population. Several networks were created to detail the interactions among case-specific genes, especially case-specific lncRNAs-mediated regulation of case-specific genes. Also, interaction networks were created for the common lncRNAs and genes. HCL analyses showed that differential genes and lncRNAs, especially the common genes and lncRNAs, kept similar expression patterns in both case populations. Furthermore, function enrichment analyses just indicated the common biological processes, namely, extracellular matrix organization and cell adhesion via plasma membrane adhesion molecules. In addition, most common genes underwent very tight and complex regulation of many - and -acting lncRNAs. In particular, of them, ADAMTSL5, COL26A1, COL27A1, MSH5, and LOC390937 could be regulated by multiple case-specific and common lncRNAs, including the means that directs binding of the common lncRNAs to their coded proteins. The common changes in the extracellular matrix and integral components of plasma membrane related to cell-cell adhesion/junction and communication may implicate the linkage between QDC and PQDS, contributing to alterations in characteristics and functions of leukocytes.

CONCLUSIONS

These results may provide new insights into the characteristic and functional changes of leukocytes in QDC and PQDS, especially the mechanism underlying the linkage of QDC to PQDS, with potential leukocytes biomarkers for future application in integrative medicine.

摘要

方法

我们采用RNA测序方法来鉴定白细胞中的差异长链非编码RNA(lncRNA)和基因,对表达谱进行聚类,并分析差异基因的生物学功能和途径,以解读它们在促成白细胞特征和功能方面的潜在作用。此外,构建相互作用网络以详细阐述差异基因之间的相互作用。特别是,我们探索了差异lncRNA介导的对差异基因的调控,并预测lncRNA的亚细胞定位以揭示其潜在作用。

结果

与中医定义的平和质(BC)相比,病例组1(QDC)和病例组2(PQDS)个体的白细胞中分别有183个和93个基因以及749个和651个lncRNA差异表达(<0.05且|log2(倍数变化)|≥1)。其中,12个基因和111个lncRNA在每个病例组中都存在。构建了几个网络以详细阐述病例特异性基因之间的相互作用,特别是病例特异性lncRNA介导的对病例特异性基因的调控。此外,还为共同的lncRNA和基因构建了相互作用网络。层次聚类分析表明,差异基因和lncRNA,尤其是共同的基因和lncRNA,在两个病例组中保持相似的表达模式。此外,功能富集分析仅表明了共同的生物学过程,即细胞外基质组织和通过质膜粘附分子的细胞粘附。此外,大多数共同基因受到许多起作用lncRNA的非常紧密和复杂的调控。特别是其中的ADAMTSL5、COL26A1、COL27A1、MSH5和LOC390937可受到多种病例特异性和共同lncRNA的调控,包括共同lncRNA与其编码蛋白直接结合的方式。与细胞间粘附/连接和通讯相关的细胞外基质和质膜整体成分的共同变化可能暗示QDC和PQDS之间的联系,促成白细胞特征和功能的改变。

结论

这些结果可能为QDC和PQDS中白细胞的特征和功能变化提供新的见解,尤其是QDC与PQDS之间联系的潜在机制,为未来中西医结合应用提供潜在的白细胞生物标志物。

https://cdn.ncbi.nlm.nih.gov/pmc/blobs/a069/7381957/e146b6b335d4/ECAM2020-8518053.007.jpg
https://cdn.ncbi.nlm.nih.gov/pmc/blobs/a069/7381957/17d898a4f443/ECAM2020-8518053.001.jpg
https://cdn.ncbi.nlm.nih.gov/pmc/blobs/a069/7381957/af56d553ba35/ECAM2020-8518053.002.jpg
https://cdn.ncbi.nlm.nih.gov/pmc/blobs/a069/7381957/6c950f319945/ECAM2020-8518053.003.jpg
https://cdn.ncbi.nlm.nih.gov/pmc/blobs/a069/7381957/a443d6d0b25b/ECAM2020-8518053.004.jpg
https://cdn.ncbi.nlm.nih.gov/pmc/blobs/a069/7381957/e3e06bf58e9c/ECAM2020-8518053.005.jpg
https://cdn.ncbi.nlm.nih.gov/pmc/blobs/a069/7381957/83a87a5e1fde/ECAM2020-8518053.006.jpg
https://cdn.ncbi.nlm.nih.gov/pmc/blobs/a069/7381957/e146b6b335d4/ECAM2020-8518053.007.jpg
https://cdn.ncbi.nlm.nih.gov/pmc/blobs/a069/7381957/17d898a4f443/ECAM2020-8518053.001.jpg
https://cdn.ncbi.nlm.nih.gov/pmc/blobs/a069/7381957/af56d553ba35/ECAM2020-8518053.002.jpg
https://cdn.ncbi.nlm.nih.gov/pmc/blobs/a069/7381957/6c950f319945/ECAM2020-8518053.003.jpg
https://cdn.ncbi.nlm.nih.gov/pmc/blobs/a069/7381957/a443d6d0b25b/ECAM2020-8518053.004.jpg
https://cdn.ncbi.nlm.nih.gov/pmc/blobs/a069/7381957/e3e06bf58e9c/ECAM2020-8518053.005.jpg
https://cdn.ncbi.nlm.nih.gov/pmc/blobs/a069/7381957/83a87a5e1fde/ECAM2020-8518053.006.jpg
https://cdn.ncbi.nlm.nih.gov/pmc/blobs/a069/7381957/e146b6b335d4/ECAM2020-8518053.007.jpg

相似文献

1
Integrated Analyses of lncRNA and mRNA Profiles Reveal Characteristic and Functional Changes of Leukocytes in Qi-Deficiency Constitution and Pi-Qi-Deficiency Syndrome of Chronic Superficial Gastritis.lncRNA和mRNA图谱的综合分析揭示慢性浅表性胃炎气虚体质和脾气虚证中白细胞的特征及功能变化
Evid Based Complement Alternat Med. 2020 Jul 16;2020:8518053. doi: 10.1155/2020/8518053. eCollection 2020.
2
Integrated analyses of miRNA and mRNA profiles in leukocytes and serums in traditional Chinese medicine (TCM)-defined Pi-qi-deficiency syndrome and Pi-wei damp-heat syndrome resulting from chronic atrophic gastritis.对慢性萎缩性胃炎所致中医脾虚气陷证和脾胃湿热证患者白细胞及血清中miRNA和mRNA图谱的综合分析。
Chin Med. 2021 Jan 6;16(1):4. doi: 10.1186/s13020-020-00416-9.
3
Analysis of lncRNA and mRNA expression profiles in peripheral blood leukocytes of the half-smooth tongue sole (Cynoglossus semilaevis) treated with chitosan oligosaccharide.壳寡糖处理的半滑舌鳎外周血白细胞中lncRNA和mRNA表达谱分析
Dev Comp Immunol. 2021 Jul;120:104043. doi: 10.1016/j.dci.2021.104043. Epub 2021 Feb 20.
4
Effect of the traditional Chinese medicine Qi Teng Xiao Zhuo granules on chronic glomerulonephritis rats studied by using long noncoding RNAs expression profiling.基于长链非编码 RNA 表达谱研究芪藤消浊颗粒对慢性肾小球肾炎大鼠的作用。
Gene. 2020 Feb 20;728:144279. doi: 10.1016/j.gene.2019.144279. Epub 2019 Dec 9.
5
Integrated analysis of lncRNAs and mRNAs reveals key trans-target genes associated with ETEC-F4ac adhesion phenotype in porcine small intestine epithelial cells.长非编码 RNA 和信使 RNA 的综合分析揭示了与猪小肠上皮细胞 ETEC-F4ac 黏附表型相关的关键跨靶基因。
BMC Genomics. 2020 Nov 10;21(1):780. doi: 10.1186/s12864-020-07192-8.
6
Integrated lncRNA and mRNA Transcriptome Analyses in the Ovary of Reveal Genes and Pathways Potentially Involved in Reproduction.卵巢中lncRNA和mRNA转录组的综合分析揭示了可能参与生殖的基因和途径。
Front Genet. 2021 May 19;12:671729. doi: 10.3389/fgene.2021.671729. eCollection 2021.
7
Construction and analysis of mRNA, miRNA, lncRNA, and TF regulatory networks reveal the key genes associated with prostate cancer.构建和分析 mRNA、miRNA、lncRNA 和 TF 调控网络揭示与前列腺癌相关的关键基因。
PLoS One. 2018 Aug 23;13(8):e0198055. doi: 10.1371/journal.pone.0198055. eCollection 2018.
8
Systems biology of myasthenia gravis, integration of aberrant lncRNA and mRNA expression changes.重症肌无力的系统生物学,异常长链非编码RNA与信使核糖核酸表达变化的整合
BMC Med Genomics. 2015 Mar 18;8:13. doi: 10.1186/s12920-015-0087-z.
9
Microarray expression profile analysis of mRNAs and long non-coding RNAs in pulmonary tuberculosis with different traditional Chinese medicine syndromes.不同中医证型肺结核中mRNA和长链非编码RNA的基因芯片表达谱分析
BMC Complement Altern Med. 2016 Nov 17;16(1):472. doi: 10.1186/s12906-016-1436-y.
10
Full high-throughput sequencing analysis of differences in expression profiles of long noncoding RNAs and their mechanisms of action in systemic lupus erythematosus.系统性红斑狼疮中长链非编码 RNA 表达谱差异的全高通量测序分析及其作用机制。
Arthritis Res Ther. 2019 Mar 5;21(1):70. doi: 10.1186/s13075-019-1853-7.

本文引用的文献

1
LncRNA MIR4435-2HG targets desmoplakin and promotes growth and metastasis of gastric cancer by activating Wnt/β-catenin signaling.长链非编码RNA MIR4435-2HG靶向桥粒斑蛋白,并通过激活Wnt/β-连环蛋白信号通路促进胃癌的生长和转移。
Aging (Albany NY). 2019 Sep 4;11(17):6657-6673. doi: 10.18632/aging.102164.
2
Noncoding RNAs in Extracellular Fluids as Cancer Biomarkers: The New Frontier of Liquid Biopsies.细胞外液中的非编码RNA作为癌症生物标志物:液体活检的新前沿
Cancers (Basel). 2019 Aug 14;11(8):1170. doi: 10.3390/cancers11081170.
3
lncRNA GAS5 Inhibits Cell Migration and Invasion and Promotes Autophagy by Targeting miR-222-3p via the GAS5/PTEN-Signaling Pathway in CRC.
长链非编码RNA GAS5通过GAS5/PTEN信号通路靶向miR-222-3p抑制结直肠癌细胞的迁移和侵袭并促进自噬。
Mol Ther Nucleic Acids. 2019 Sep 6;17:644-656. doi: 10.1016/j.omtn.2019.06.009. Epub 2019 Jun 27.
4
Multi-omics in IBD biomarker discovery: the missing links.炎症性肠病生物标志物发现中的多组学:缺失的环节
Nat Rev Gastroenterol Hepatol. 2019 Oct;16(10):587-588. doi: 10.1038/s41575-019-0188-9.
5
STRING v11: protein-protein association networks with increased coverage, supporting functional discovery in genome-wide experimental datasets.STRING v11:具有增强覆盖范围的蛋白质-蛋白质相互作用网络,支持在全基因组实验数据集的功能发现。
Nucleic Acids Res. 2019 Jan 8;47(D1):D607-D613. doi: 10.1093/nar/gky1131.
6
The lncLocator: a subcellular localization predictor for long non-coding RNAs based on a stacked ensemble classifier.lncLocator:一种基于堆叠集成分类器的长非编码 RNA 亚细胞定位预测器。
Bioinformatics. 2018 Jul 1;34(13):2185-2194. doi: 10.1093/bioinformatics/bty085.
7
The LPS-inducible lncRNA Mirt2 is a negative regulator of inflammation.LPS 诱导的长非编码 RNA Mirt2 是炎症的负调节剂。
Nat Commun. 2017 Dec 11;8(1):2049. doi: 10.1038/s41467-017-02229-1.
8
Comparative Analysis of Serum Proteins from Patients with Severe and Mild EV-A71-induced HFMD using iTRAQ-Coupled LC-MS/MS Screening.使用iTRAQ耦合液相色谱-串联质谱筛查对重症和轻症肠道病毒A71感染所致手足口病患者血清蛋白的比较分析
Proteomics Clin Appl. 2017 Dec;11(11-12). doi: 10.1002/prca.201700027. Epub 2017 Nov 2.
9
Association between Nine Types of TCM Constitution and Five Chronic Diseases: A Correspondence Analysis Based on a Sample of 2,660 Participants.九种中医体质与五种慢性病之间的关联:基于2660名参与者样本的对应分析
Evid Based Complement Alternat Med. 2017;2017:9439682. doi: 10.1155/2017/9439682. Epub 2017 Jun 1.
10
Multi-omics approaches to disease.疾病的多组学方法
Genome Biol. 2017 May 5;18(1):83. doi: 10.1186/s13059-017-1215-1.