• 文献检索
  • 文档翻译
  • 深度研究
  • 学术资讯
  • Suppr Zotero 插件Zotero 插件
  • 邀请有礼
  • 套餐&价格
  • 历史记录
应用&插件
Suppr Zotero 插件Zotero 插件浏览器插件Mac 客户端Windows 客户端微信小程序
定价
高级版会员购买积分包购买API积分包
服务
文献检索文档翻译深度研究API 文档MCP 服务
关于我们
关于 Suppr公司介绍联系我们用户协议隐私条款
关注我们

Suppr 超能文献

核心技术专利:CN118964589B侵权必究
粤ICP备2023148730 号-1Suppr @ 2026

文献检索

告别复杂PubMed语法,用中文像聊天一样搜索,搜遍4000万医学文献。AI智能推荐,让科研检索更轻松。

立即免费搜索

文件翻译

保留排版,准确专业,支持PDF/Word/PPT等文件格式,支持 12+语言互译。

免费翻译文档

深度研究

AI帮你快速写综述,25分钟生成高质量综述,智能提取关键信息,辅助科研写作。

立即免费体验

施万细胞的机械刺激通过细胞外囊泡介导的 microRNA 23b-3p 转移促进周围神经再生。

Mechanical stimulation of Schwann cells promote peripheral nerve regeneration via extracellular vesicle-mediated transfer of microRNA 23b-3p.

机构信息

Department of Orthopedics, Xijing Hospital, the Fourth Military Medical University, Xi'an, 710032, People's Republic of China.

Department of Orthopedics, the General Hospital of Central Theater Command of People's Liberation Army, Wuhan, 430070, People's Republic of China.

出版信息

Theranostics. 2020 Jul 11;10(20):8974-8995. doi: 10.7150/thno.44912. eCollection 2020.

DOI:10.7150/thno.44912
PMID:32802175
原文链接:https://pmc.ncbi.nlm.nih.gov/articles/PMC7415818/
Abstract

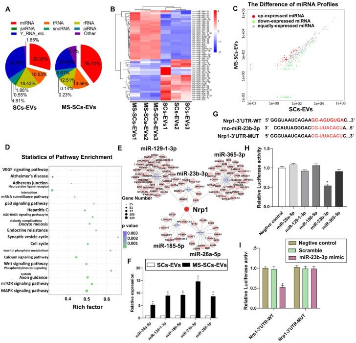
Peripheral nerves are unique in their remarkable elasticity. Schwann cells (SCs), important components of the peripheral nervous system (PNS), are constantly subjected to physiological and mechanical stresses from dynamic stretching and compression forces during movement. So far, it is not clear if SCs sense and respond to mechanical signals. It is also unknown whether mechanical stimuli can interfere with the intercellular communications between neurons and SCs, and what role extracellular vesicles (EVs) play in this process. The present study aimed to examine the effect of mechanical stimuli on the EV-mediated intercellular communication between neurons and SCs, explore their effect on axonal regeneration, and investigate the underlying mechanism. Purified SCs were stimulated using a magnetic force-based mechanical stimulation (MS) system and EVs were purified from mechanically stimulated SCs (MS-SCs-EVs) and non-stimulated SCs (SCs-EVs). The effect of MS-SCs-EVs on axonal elongation was examined and . High throughput miRNA sequencing was performed to compare the differential miRNA profiles between MS-SCs-EVs and SCs-EVs. The functional role of differentially expressed miRNAs on neurite extension in MS-SCs-EVs was examined. Also, the putative target genes of differentially expressed miRNAs in MS-SCs-EVs were predicted by bioinformatics tools, and the regulatory effect of those miRNAs on putative target genes was validated both and . The MS-SCs-EVs showed an average size of 137.52±1.77 nm, and could be internalized by dorsal root ganglion (DRG) neurons. Compared to SCs-EVs, MS-SCs-EVs showed a stronger ability to enhance neurite outgrowth and nerve regeneration . High throughput miRNA sequencing identified a number of differentially expressed miRNAs in MS-SCs-EVs. Further analysis of those EV-miRNAs demonstrated that miR-23b-3p played a predominant role in MS-SCs-EVs since its deprivation abolished their enhanced axonal elongation. Furthermore, we identified neuropilin 1 (Nrp1) in neurons as the target gene of miR-23b-3p in MS-SCs-EVs. This observation was supported by the evidence that miR-23b-3p could decrease Nrp1-3'-UTR-WT luciferase activity and down-regulate Nrp1 expression in neurons. Our findings suggested that mechanical stimuli are capable of modulating the intercellular communication between neurons and SCs by altering miRNA composition in MS-SCs-EVs. Transfer of miR-23b-3p by MS-SCs-EVs from mechanically stimulated SCs to neurons decreased neuronal Nrp1 expression, which was responsible, at least in part, for the beneficial effect of MS-SCs-EVs on axonal regeneration. Our results highlighted the potential therapeutic value of MS-SCs-EVs and miR-23b-3p-enriched EVs in peripheral nerve injury repair.

摘要

周围神经具有显著的弹性,这是其独特的性质。施万细胞(SCs)是周围神经系统(PNS)的重要组成部分,它们在运动过程中不断受到生理和机械应力的影响,这些应力来自于动态拉伸和压缩力。目前还不清楚SCs 是否能够感知和响应机械信号,也不知道机械刺激是否会干扰神经元和SCs 之间的细胞间通讯,以及细胞外囊泡(EVs)在这个过程中扮演什么角色。本研究旨在探讨机械刺激对神经元和SCs 之间 EV 介导的细胞间通讯的影响,研究其对轴突再生的作用,并探讨其潜在机制。我们使用基于磁力的机械刺激(MS)系统刺激纯化的SCs,并从机械刺激SCs(MS-SCs-EVs)和非刺激SCs(SCs-EVs)中纯化 EVs。检测 MS-SCs-EVs 对轴突伸长的影响。进行高通量 miRNA 测序,比较 MS-SCs-EVs 和 SCs-EVs 之间差异表达 miRNA 的图谱。检测 MS-SCs-EVs 中差异表达 miRNA 对神经元突起延伸的功能作用。此外,通过生物信息学工具预测 MS-SCs-EVs 中差异表达 miRNA 的潜在靶基因,并通过实验验证这些 miRNA 对潜在靶基因的调控作用。MS-SCs-EVs 的平均直径为 137.52±1.77nm,可被背根神经节(DRG)神经元内化。与 SCs-EVs 相比,MS-SCs-EVs 增强神经突生长和神经再生的能力更强。高通量 miRNA 测序鉴定出 MS-SCs-EVs 中存在许多差异表达的 miRNA。对这些 EV-miRNA 的进一步分析表明,miR-23b-3p 在 MS-SCs-EVs 中发挥主要作用,因为其缺失消除了它们增强的轴突伸长作用。此外,我们在神经元中鉴定出神经纤毛蛋白 1(Nrp1)是 MS-SCs-EVs 中 miR-23b-3p 的靶基因。这一观察结果得到了以下证据的支持:miR-23b-3p 可以降低 Nrp1-3'-UTR-WT 荧光素酶活性,并下调神经元中的 Nrp1 表达。我们的研究结果表明,机械刺激通过改变 MS-SCs-EVs 中的 miRNA 组成,能够调节神经元和SCs 之间的细胞间通讯。MS-SCs-EVs 从机械刺激的SCs 向神经元传递 miR-23b-3p,降低神经元 Nrp1 的表达,这至少部分解释了 MS-SCs-EVs 对轴突再生的有益作用。我们的研究结果强调了 MS-SCs-EVs 和富含 miR-23b-3p 的 EVs 在周围神经损伤修复中的潜在治疗价值。

https://cdn.ncbi.nlm.nih.gov/pmc/blobs/3b18/7415818/1bab38aa4a6f/thnov10p8974g008.jpg
https://cdn.ncbi.nlm.nih.gov/pmc/blobs/3b18/7415818/018820d31913/thnov10p8974g001.jpg
https://cdn.ncbi.nlm.nih.gov/pmc/blobs/3b18/7415818/a6a3528179c8/thnov10p8974g002.jpg
https://cdn.ncbi.nlm.nih.gov/pmc/blobs/3b18/7415818/3e8ff180f394/thnov10p8974g003.jpg
https://cdn.ncbi.nlm.nih.gov/pmc/blobs/3b18/7415818/6846c20e41d4/thnov10p8974g004.jpg
https://cdn.ncbi.nlm.nih.gov/pmc/blobs/3b18/7415818/1eb1ee1ae82a/thnov10p8974g005.jpg
https://cdn.ncbi.nlm.nih.gov/pmc/blobs/3b18/7415818/9bf5d1bef5d7/thnov10p8974g006.jpg
https://cdn.ncbi.nlm.nih.gov/pmc/blobs/3b18/7415818/c163e9c2a87c/thnov10p8974g007.jpg
https://cdn.ncbi.nlm.nih.gov/pmc/blobs/3b18/7415818/1bab38aa4a6f/thnov10p8974g008.jpg
https://cdn.ncbi.nlm.nih.gov/pmc/blobs/3b18/7415818/018820d31913/thnov10p8974g001.jpg
https://cdn.ncbi.nlm.nih.gov/pmc/blobs/3b18/7415818/a6a3528179c8/thnov10p8974g002.jpg
https://cdn.ncbi.nlm.nih.gov/pmc/blobs/3b18/7415818/3e8ff180f394/thnov10p8974g003.jpg
https://cdn.ncbi.nlm.nih.gov/pmc/blobs/3b18/7415818/6846c20e41d4/thnov10p8974g004.jpg
https://cdn.ncbi.nlm.nih.gov/pmc/blobs/3b18/7415818/1eb1ee1ae82a/thnov10p8974g005.jpg
https://cdn.ncbi.nlm.nih.gov/pmc/blobs/3b18/7415818/9bf5d1bef5d7/thnov10p8974g006.jpg
https://cdn.ncbi.nlm.nih.gov/pmc/blobs/3b18/7415818/c163e9c2a87c/thnov10p8974g007.jpg
https://cdn.ncbi.nlm.nih.gov/pmc/blobs/3b18/7415818/1bab38aa4a6f/thnov10p8974g008.jpg

相似文献

1
Mechanical stimulation of Schwann cells promote peripheral nerve regeneration via extracellular vesicle-mediated transfer of microRNA 23b-3p.施万细胞的机械刺激通过细胞外囊泡介导的 microRNA 23b-3p 转移促进周围神经再生。
Theranostics. 2020 Jul 11;10(20):8974-8995. doi: 10.7150/thno.44912. eCollection 2020.
2
MircoRNA-25-3p in skin precursor cell-induced Schwann cell-derived extracellular vesicles promotes axon regeneration by targeting Tgif1.微小 RNA-25-3p 在皮肤前体细胞诱导的施万细胞衍生细胞外囊泡中通过靶向 Tgif1 促进轴突再生。
Exp Neurol. 2024 Jun;376:114750. doi: 10.1016/j.expneurol.2024.114750. Epub 2024 Mar 16.
3
miR-221-3p Inhibits Schwann Cell Myelination.miR-221-3p 抑制许旺细胞髓鞘形成。
Neuroscience. 2018 May 21;379:239-245. doi: 10.1016/j.neuroscience.2018.03.019. Epub 2018 Mar 22.
4
LIPUS-SCs-Exo promotes peripheral nerve regeneration in cavernous nerve crush injury-induced ED rats via PI3K/Akt/FoxO signaling pathway.LIPUS-SCs-Exo 通过 PI3K/Akt/FoxO 信号通路促进海绵体神经挤压伤诱导的 ED 大鼠的周围神经再生。
CNS Neurosci Ther. 2023 Nov;29(11):3239-3258. doi: 10.1111/cns.14256. Epub 2023 May 8.
5
SIV Infection Regulates Compartmentalization of Circulating Blood Plasma miRNAs within Extracellular Vesicles (EVs) and Extracellular Condensates (ECs) and Decreases EV-Associated miRNA-128.SIV 感染调节循环血浆 miRNA 在细胞外囊泡(EVs)和细胞外凝聚物(ECs)中的区室化,并降低 EV 相关 miRNA-128。
Viruses. 2023 Feb 24;15(3):622. doi: 10.3390/v15030622.
6
Evidence for cell-contact factor involvement in neurite outgrowth of dorsal root ganglion neurons stimulated by Schwann cells.雪旺细胞刺激背根神经节神经元轴突生长中细胞接触因子参与的证据。
Exp Physiol. 2019 Oct;104(10):1447-1454. doi: 10.1113/EP087634. Epub 2019 Aug 11.
7
Improvement of sensory neuron growth and survival via negatively regulating PTEN by miR-21-5p-contained small extracellular vesicles from skin precursor-derived Schwann cells.通过由皮肤前体细胞衍生的雪旺细胞来源的含有 miR-21-5p 的小细胞外囊泡负调控 PTEN,改善感觉神经元的生长和存活。
Stem Cell Res Ther. 2021 Jan 25;12(1):80. doi: 10.1186/s13287-020-02125-4.
8
Repair of peripheral nerve defects by nerve grafts incorporated with extracellular vesicles from skin-derived precursor Schwann cells.通过与皮肤衍生前体细胞雪旺细胞来源的细胞外囊泡结合的神经移植物修复周围神经缺损。
Acta Biomater. 2021 Oct 15;134:190-203. doi: 10.1016/j.actbio.2021.07.026. Epub 2021 Jul 18.
9
miR-129 controls axonal regeneration via regulating insulin-like growth factor-1 in peripheral nerve injury.miR-129 通过调节胰岛素样生长因子-1 控制周围神经损伤中的轴突再生。
Cell Death Dis. 2018 Jun 18;9(7):720. doi: 10.1038/s41419-018-0760-1.
10
Rab8a/Rab11a regulate intercellular communications between neural cells via tunneling nanotubes.Rab8a/Rab11a通过隧道纳米管调节神经细胞间的细胞通讯。
Cell Death Dis. 2016 Dec 22;7(12):e2523. doi: 10.1038/cddis.2016.441.

引用本文的文献

1
Pathologic and Therapeutic Schwann Cells.病理性与治疗性施万细胞
Cells. 2025 Aug 28;14(17):1336. doi: 10.3390/cells14171336.
2
Extracellular Vesicle Metabolomics Holds Promise for Adult Axon Regeneration.细胞外囊泡代谢组学有望促进成体轴突再生。
Metabolites. 2025 Jul 4;15(7):454. doi: 10.3390/metabo15070454.
3
Exosome-mediated miRNA delivery: a molecular switch for reshaping neuropathic pain therapy.外泌体介导的miRNA传递:重塑神经性疼痛治疗的分子开关

本文引用的文献

1
Tumor-neuroglia interaction promotes pancreatic cancer metastasis.肿瘤神经胶质相互作用促进胰腺癌转移。
Theranostics. 2020 Apr 6;10(11):5029-5047. doi: 10.7150/thno.42440. eCollection 2020.
2
FGF9 induces functional differentiation to Schwann cells from human adipose derived stem cells.成纤维细胞生长因子9诱导人脂肪来源干细胞向施万细胞进行功能分化。
Theranostics. 2020 Feb 3;10(6):2817-2831. doi: 10.7150/thno.38553. eCollection 2020.
3
Nerve growth factor activates autophagy in Schwann cells to enhance myelin debris clearance and to expedite nerve regeneration.
Front Mol Neurosci. 2025 Jul 4;18:1625943. doi: 10.3389/fnmol.2025.1625943. eCollection 2025.
4
Enhanced neuromorphogenesis of neural stem cells via the optimization of physical stimulus-responsive signaling pathways.通过优化物理刺激响应信号通路增强神经干细胞的神经形态发生。
Stem Cell Res Ther. 2025 Jul 18;16(1):385. doi: 10.1186/s13287-025-04488-y.
5
Extracellular vesicles derived from Schwann cells to enhance bone and dental tissue regeneration: a literature review.源自雪旺细胞的细胞外囊泡促进骨和牙组织再生:文献综述
J Nanobiotechnology. 2025 Jul 11;23(1):502. doi: 10.1186/s12951-025-03585-7.
6
Osteocyte-derived extracellular vesicles mediate the bone-to-cartilage crosstalk and promote osteoarthritis progression.骨细胞衍生的细胞外囊泡介导骨与软骨的相互作用并促进骨关节炎进展。
Nat Commun. 2025 May 22;16(1):4746. doi: 10.1038/s41467-025-59861-5.
7
Human Schwann Cell-Derived Extracellular Vesicle Isolation, Bioactivity Assessment, and Omics Characterization.人雪旺细胞衍生细胞外囊泡的分离、生物活性评估及组学表征
Int J Nanomedicine. 2025 Apr 4;20:4123-4144. doi: 10.2147/IJN.S500159. eCollection 2025.
8
Microenvironmental Modulation for Therapeutic Efficacy of Extracellular Vesicles.用于细胞外囊泡治疗效果的微环境调节
Adv Sci (Weinh). 2025 May;12(18):e2503027. doi: 10.1002/advs.202503027. Epub 2025 Mar 27.
9
Schwann cells in regeneration and cancer.再生与癌症中的施万细胞。
Front Pharmacol. 2025 Jan 29;16:1506552. doi: 10.3389/fphar.2025.1506552. eCollection 2025.
10
Utilization of Cannabidiol in Post-Organ-Transplant Care.大麻二酚在器官移植后护理中的应用。
Int J Mol Sci. 2025 Jan 15;26(2):699. doi: 10.3390/ijms26020699.
神经生长因子激活施万细胞中的自噬作用,以增强髓鞘碎片清除并加速神经再生。
Theranostics. 2020 Jan 1;10(4):1649-1677. doi: 10.7150/thno.40919. eCollection 2020.
4
Aligned chitosan nanofiber hydrogel grafted with peptides mimicking bioactive brain-derived neurotrophic factor and vascular endothelial growth factor repair long-distance sciatic nerve defects in rats.肽模拟物修饰的取向壳聚糖纳米纤维水凝胶修复大鼠长距离坐骨神经缺损
Theranostics. 2020 Jan 1;10(4):1590-1603. doi: 10.7150/thno.36272. eCollection 2020.
5
Large-scale generation of functional mRNA-encapsulating exosomes via cellular nanoporation.通过细胞纳米穿孔术大规模生成功能性包裹 mRNA 的外泌体。
Nat Biomed Eng. 2020 Jan;4(1):69-83. doi: 10.1038/s41551-019-0485-1. Epub 2019 Dec 16.
6
CRISPR-based Activation of Endogenous Neurotrophic Genes in Adipose Stem Cell Sheets to Stimulate Peripheral Nerve Regeneration.基于CRISPR激活脂肪干细胞片中内源性神经营养基因以刺激周围神经再生
Theranostics. 2019 Aug 14;9(21):6099-6111. doi: 10.7150/thno.36790. eCollection 2019.
7
Construction of Biofunctionalized Anisotropic Hydrogel Micropatterns and Their Effect on Schwann Cell Behavior in Peripheral Nerve Regeneration.构建具有生物功能的各向异性水凝胶微图案及其对周围神经再生中雪旺细胞行为的影响。
ACS Appl Mater Interfaces. 2019 Oct 16;11(41):37397-37410. doi: 10.1021/acsami.9b08510. Epub 2019 Oct 2.
8
Adipose-derived exosomes deliver miR-23a/b to regulate tumor growth in hepatocellular cancer by targeting the VHL/HIF axis.脂肪细胞衍生的外泌体通过靶向 VHL/HIF 轴传递 miR-23a/b 来调节肝癌中的肿瘤生长。
J Physiol Biochem. 2019 Aug;75(3):391-401. doi: 10.1007/s13105-019-00692-6. Epub 2019 Jul 18.
9
Evaluation of Plasma Extracellular Vesicle MicroRNA Signatures for Lung Adenocarcinoma and Granuloma With Monte-Carlo Feature Selection Method.采用蒙特卡洛特征选择方法评估肺腺癌和肉芽肿的血浆细胞外囊泡微小RNA特征
Front Genet. 2019 Apr 26;10:367. doi: 10.3389/fgene.2019.00367. eCollection 2019.
10
Molecular Imaging of Immune Cell Dynamics During De- and Remyelination in the Cuprizone Model of Multiple Sclerosis by [F]DPA-714 PET and MRI.通过 [F]DPA-714 PET 和 MRI 对多发性硬化症的杯状模型中脱髓鞘和髓鞘再生过程中的免疫细胞动态进行分子成像。
Theranostics. 2019 Feb 20;9(6):1523-1537. doi: 10.7150/thno.32461. eCollection 2019.