Suppr超能文献

外泌体通过调节免疫功能从胃癌细胞中诱导免疫抑制性肿瘤微环境。

Immune suppressed tumor microenvironment by exosomes derived from gastric cancer cells via modulating immune functions.

机构信息

Department of Tumor Biological Treatment, The Third Affiliated Hospital of Soochow University, Changzhou, 213003, China.

Jiangsu Engineering Research Center for Tumor Immunotherapy, Changzhou, 213003, China.

出版信息

Sci Rep. 2020 Sep 8;10(1):14749. doi: 10.1038/s41598-020-71573-y.

Abstract

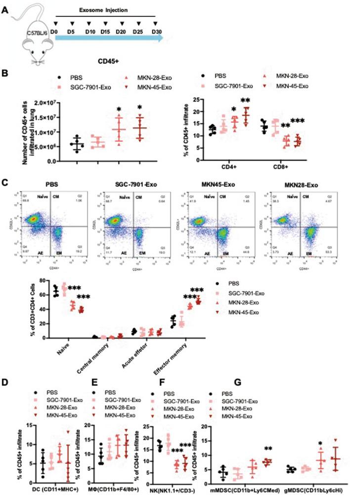
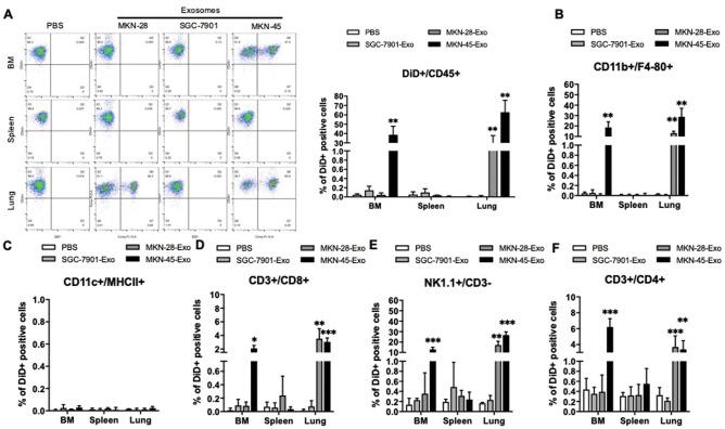
Gastric cancer is one of the leading causes of cancer-related death due to late diagnosis with high metastatic frequency. In this study, the impact of tumor secreted exosomes on immune function in the tumor environment was investigated using exosomes isolated from gastric cancer cell lines MKN-28, MKN-45, and SGC-7901. Results show that exosomes derived from all of these cell lines changed the gene expression and cytokine secretion levels of CD8 T cells. They also block cell cycle progression, induced apoptosis in CD8 T cells. Image analysis of fluorescent labeled exosomes derived from three cell lines injected systemically into C57BL/6 mice revealed these exosomes primarily localize to the lungs. We further showed exosomes were mainly taken up by natural killer cells and macrophages in the lung. After long-term exposure to inject exosomes from MKN-45 cells, mice developed an immunosuppressive tumor microenvironment in the lung with increased frequency of effector memory CD4 T and MDSC, decreased CD8 T cell and NK frequency. This immune suppressive environment promotes gastric cancer lung metastasis. Lung metastasis sites developed after mice were exposed to exosomes isolated from all three gastric cancer cell lines when the mice were injected with MFC cells. Results suggest that exosomes derived from gastric cancer cells (especially MKN-45 and MKN-28) changed CD8 T cell gene expression and cytokine secretion patterns to create an immunosuppressive condition for metastatic niche formation in the lung. Overall, this study provides new insights into how gastric cancer derived exosomes modulate the immune response to promote lung tumor metastasis.

摘要

胃癌是癌症相关死亡的主要原因之一,主要是由于诊断较晚且转移频率较高。在这项研究中,使用从胃癌细胞系 MKN-28、MKN-45 和 SGC-7901 中分离的外泌体,研究了肿瘤分泌的外泌体对肿瘤微环境中免疫功能的影响。结果表明,所有这些细胞系来源的外泌体均改变了 CD8 T 细胞的基因表达和细胞因子分泌水平。它们还阻断 CD8 T 细胞的细胞周期进程,诱导其凋亡。对系统注射源自三种细胞系的荧光标记外泌体的 C57BL/6 小鼠进行的图像分析表明,这些外泌体主要定位于肺部。我们进一步表明,外泌体主要被肺部的自然杀伤细胞和巨噬细胞摄取。长期暴露于注射源自 MKN-45 细胞的外泌体后,小鼠肺部形成了一种免疫抑制性肿瘤微环境,效应记忆 CD4 T 和 MDSC 的频率增加,CD8 T 细胞和 NK 的频率降低。这种免疫抑制环境促进了胃癌的肺转移。当向注射 MFC 细胞的小鼠注射源自所有三种胃癌细胞系的外泌体时,小鼠肺部会出现转移部位。结果表明,源自胃癌细胞(尤其是 MKN-45 和 MKN-28)的外泌体改变了 CD8 T 细胞的基因表达和细胞因子分泌模式,为肺转移灶形成创造了免疫抑制条件。总体而言,这项研究为了解胃癌衍生的外泌体如何调节免疫反应以促进肺肿瘤转移提供了新的见解。

https://cdn.ncbi.nlm.nih.gov/pmc/blobs/248e/7479614/afed9dceff79/41598_2020_71573_Fig1_HTML.jpg

文献检索

告别复杂PubMed语法,用中文像聊天一样搜索,搜遍4000万医学文献。AI智能推荐,让科研检索更轻松。

立即免费搜索

文件翻译

保留排版,准确专业,支持PDF/Word/PPT等文件格式,支持 12+语言互译。

免费翻译文档

深度研究

AI帮你快速写综述,25分钟生成高质量综述,智能提取关键信息,辅助科研写作。

立即免费体验