Suppr超能文献

ATR 对于细胞在细胞间质迁移过程中维持细胞力学和核完整性是必不可少的。

ATR is essential for preservation of cell mechanics and nuclear integrity during interstitial migration.

机构信息

IFOM- FIRC Institute of Molecular Oncology, Milan, Italy.

Institut Curie/CNRS, Paris, France.

出版信息

Nat Commun. 2020 Sep 24;11(1):4828. doi: 10.1038/s41467-020-18580-9.

Abstract

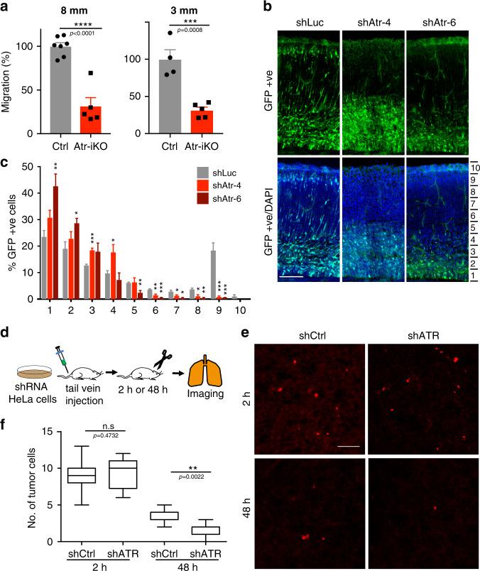
ATR responds to mechanical stress at the nuclear envelope and mediates envelope-associated repair of aberrant topological DNA states. By combining microscopy, electron microscopic analysis, biophysical and in vivo models, we report that ATR-defective cells exhibit altered nuclear plasticity and YAP delocalization. When subjected to mechanical stress or undergoing interstitial migration, ATR-defective nuclei collapse accumulating nuclear envelope ruptures and perinuclear cGAS, which indicate loss of nuclear envelope integrity, and aberrant perinuclear chromatin status. ATR-defective cells also are defective in neuronal migration during development and in metastatic dissemination from circulating tumor cells. Our findings indicate that ATR ensures mechanical coupling of the cytoskeleton to the nuclear envelope and accompanying regulation of envelope-chromosome association. Thus the repertoire of ATR-regulated biological processes extends well beyond its canonical role in triggering biochemical implementation of the DNA damage response.

摘要

ATR 响应核膜的机械应激,并介导与 envelope 相关的异常拓扑 DNA 状态的修复。通过结合显微镜、电子显微镜分析、生物物理和体内模型,我们报告说 ATR 缺陷细胞表现出改变的核可塑性和 YAP 定位。当受到机械应激或进行间质迁移时,ATR 缺陷核崩溃积累核膜破裂和核周 cGAS,这表明核膜完整性丧失和异常核周染色质状态。ATR 缺陷细胞在发育过程中的神经元迁移和循环肿瘤细胞的转移扩散中也存在缺陷。我们的研究结果表明,ATR 确保了细胞骨架与核膜的机械偶联以及伴随的 envelope-chromosome 关联的调节。因此,ATR 调节的生物学过程的范围远远超出了其在触发 DNA 损伤反应的生化实施中的经典作用。

https://cdn.ncbi.nlm.nih.gov/pmc/blobs/43cd/7518249/5dbc7123f11d/41467_2020_18580_Fig1_HTML.jpg

文献检索

告别复杂PubMed语法,用中文像聊天一样搜索,搜遍4000万医学文献。AI智能推荐,让科研检索更轻松。

立即免费搜索

文件翻译

保留排版,准确专业,支持PDF/Word/PPT等文件格式,支持 12+语言互译。

免费翻译文档

深度研究

AI帮你快速写综述,25分钟生成高质量综述,智能提取关键信息,辅助科研写作。

立即免费体验