• 文献检索
  • 文档翻译
  • 深度研究
  • 学术资讯
  • Suppr Zotero 插件Zotero 插件
  • 邀请有礼
  • 套餐&价格
  • 历史记录
应用&插件
Suppr Zotero 插件Zotero 插件浏览器插件Mac 客户端Windows 客户端微信小程序
定价
高级版会员购买积分包购买API积分包
服务
文献检索文档翻译深度研究API 文档MCP 服务
关于我们
关于 Suppr公司介绍联系我们用户协议隐私条款
关注我们

Suppr 超能文献

核心技术专利:CN118964589B侵权必究
粤ICP备2023148730 号-1Suppr @ 2026

文献检索

告别复杂PubMed语法,用中文像聊天一样搜索,搜遍4000万医学文献。AI智能推荐,让科研检索更轻松。

立即免费搜索

文件翻译

保留排版,准确专业,支持PDF/Word/PPT等文件格式,支持 12+语言互译。

免费翻译文档

深度研究

AI帮你快速写综述,25分钟生成高质量综述,智能提取关键信息,辅助科研写作。

立即免费体验

PKM2 决定体外肌纤维肥大,并在人体骨骼肌对阻力运动的反应中增加。

PKM2 Determines Myofiber Hypertrophy In Vitro and Increases in Response to Resistance Exercise in Human Skeletal Muscle.

机构信息

Department for Sport and Health Sciences, Technical University of Munich, Georg-Brauchle-Ring 60/62, 80992 München/Munich, Germany.

Department for the Biosciences of Sports, Institute of Sports Science, University of Hildesheim, Universitätsplatz 1, 31141 Hildesheim, Germany.

出版信息

Int J Mol Sci. 2020 Sep 25;21(19):7062. doi: 10.3390/ijms21197062.

DOI:10.3390/ijms21197062
PMID:32992783
原文链接:https://pmc.ncbi.nlm.nih.gov/articles/PMC7583908/
Abstract

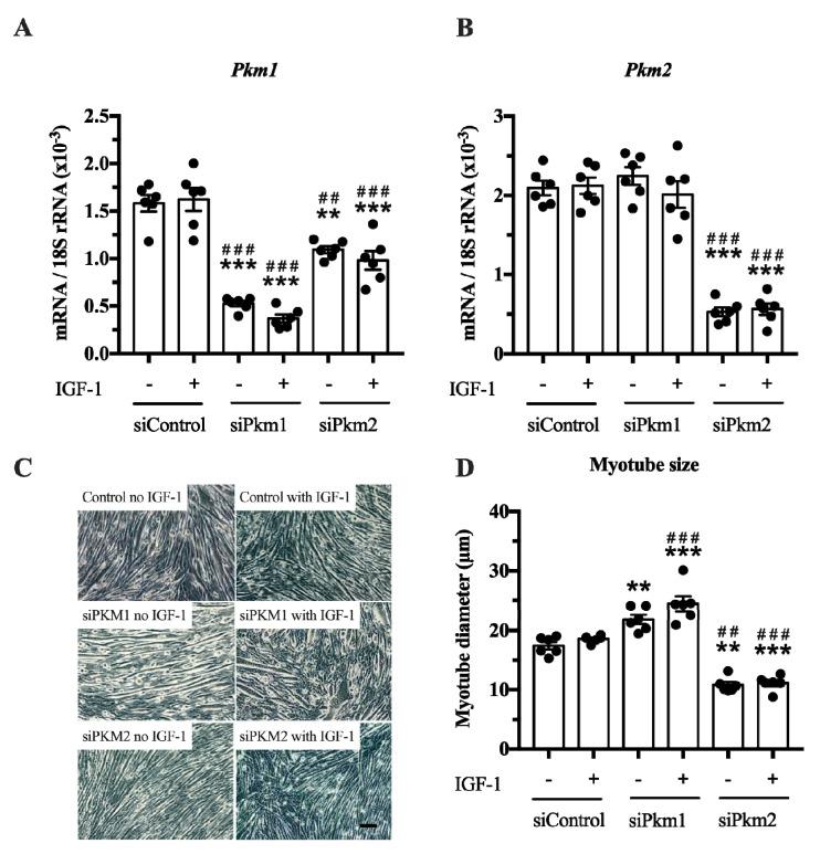
Nearly 100 years ago, Otto Warburg investigated the metabolism of growing tissues and discovered that tumors reprogram their metabolism. It is poorly understood whether and how hypertrophying muscle, another growing tissue, reprograms its metabolism too. Here, we studied pyruvate kinase muscle (PKM), which can be spliced into two isoforms (PKM1, PKM2). This is of interest, because PKM2 redirects glycolytic flux towards biosynthetic pathways, which might contribute to muscle hypertrophy too. We first investigated whether resistance exercise changes PKM isoform expression in growing human skeletal muscle and found that PKM2 abundance increases after six weeks of resistance training, whereas PKM1 decreases. Second, we determined that expression is higher in fast compared to slow fiber types in rat skeletal muscle. Third, by inducing hypertrophy in differentiated C2C12 cells and by selectively silencing and/or with siRNA, we found that PKM2 limits myotube growth. We conclude that PKM2 contributes to hypertrophy in C2C12 myotubes and indicates a changed metabolic environment within hypertrophying human skeletal muscle fibers. PKM2 is preferentially expressed in fast muscle fibers and may partly contribute to the increased potential for hypertrophy in fast fibers.

摘要

大约 100 年前,奥托·瓦尔堡(Otto Warburg)研究了生长组织的新陈代谢,发现肿瘤会重新编程其代谢。人们对正在生长的另一种组织——肥大肌肉是否以及如何重新编程其代谢知之甚少。在这里,我们研究了丙酮酸激酶肌肉(PKM),它可以被剪接成两种同工型(PKM1、PKM2)。这很有趣,因为 PKM2 将糖酵解通量重新定向到生物合成途径,这也可能有助于肌肉肥大。我们首先研究了抗阻运动是否会改变生长中的人类骨骼肌中 PKM 同工型的表达,发现抗阻训练 6 周后 PKM2 的丰度增加,而 PKM1 减少。其次,我们确定在大鼠骨骼肌中,快速纤维类型的表达高于慢速纤维类型。第三,通过在分化的 C2C12 细胞中诱导肥大,并通过 siRNA 选择性沉默 和/或 ,我们发现 PKM2 限制肌管生长。我们的结论是,PKM2 有助于 C2C12 肌管肥大,并表明在肥大的人类骨骼肌纤维内代谢环境发生了变化。PKM2 在快肌纤维中优先表达,可能部分有助于快肌纤维增大的潜力增加。

https://cdn.ncbi.nlm.nih.gov/pmc/blobs/5d03/7583908/bfa41923f2de/ijms-21-07062-g004.jpg
https://cdn.ncbi.nlm.nih.gov/pmc/blobs/5d03/7583908/c26620b7bead/ijms-21-07062-g001.jpg
https://cdn.ncbi.nlm.nih.gov/pmc/blobs/5d03/7583908/f23803f8da60/ijms-21-07062-g002.jpg
https://cdn.ncbi.nlm.nih.gov/pmc/blobs/5d03/7583908/7be8e390be05/ijms-21-07062-g003.jpg
https://cdn.ncbi.nlm.nih.gov/pmc/blobs/5d03/7583908/bfa41923f2de/ijms-21-07062-g004.jpg
https://cdn.ncbi.nlm.nih.gov/pmc/blobs/5d03/7583908/c26620b7bead/ijms-21-07062-g001.jpg
https://cdn.ncbi.nlm.nih.gov/pmc/blobs/5d03/7583908/f23803f8da60/ijms-21-07062-g002.jpg
https://cdn.ncbi.nlm.nih.gov/pmc/blobs/5d03/7583908/7be8e390be05/ijms-21-07062-g003.jpg
https://cdn.ncbi.nlm.nih.gov/pmc/blobs/5d03/7583908/bfa41923f2de/ijms-21-07062-g004.jpg

相似文献

1
PKM2 Determines Myofiber Hypertrophy In Vitro and Increases in Response to Resistance Exercise in Human Skeletal Muscle.PKM2 决定体外肌纤维肥大,并在人体骨骼肌对阻力运动的反应中增加。
Int J Mol Sci. 2020 Sep 25;21(19):7062. doi: 10.3390/ijms21197062.
2
Dietary-phytochemical mediated reversion of cancer-specific splicing inhibits Warburg effect in head and neck cancer.膳食植物化学物质介导的癌症特异性剪接逆转抑制头颈部癌症的瓦博格效应。
BMC Cancer. 2019 Nov 1;19(1):1031. doi: 10.1186/s12885-019-6257-1.
3
Organ-Specific MicroRNAs ( and ) Contribute to Tissue Characteristics and Carcinogenesis by Regulating Pyruvate Kinase M1/2 () Expression.器官特异性 microRNAs (miRNAs) 通过调节丙酮酸激酶 M1/2 (PKM) 的表达来影响组织特征和癌症发生。
Int J Mol Sci. 2018 Apr 24;19(5):1276. doi: 10.3390/ijms19051276.
4
The cysteine residue at 424th of pyruvate kinase M2 is crucial for tetramerization and responsiveness to oxidative stress.丙酮酸激酶 M2 第 424 位半胱氨酸残基对于四聚化和对氧化应激的反应性至关重要。
Biochem Biophys Res Commun. 2020 Jun 11;526(4):973-977. doi: 10.1016/j.bbrc.2020.03.182. Epub 2020 Apr 12.
5
Preventing pyruvate kinase muscle expression in Chinese hamster ovary cells curbs lactogenic behavior by altering glycolysis, gating pyruvate generation, and increasing pyruvate flux into the TCA cycle.抑制中国仓鼠卵巢细胞中丙酮酸激酶的肌肉表达,可通过改变糖酵解、控制丙酮酸生成以及增加丙酮酸进入三羧酸循环的通量来抑制泌乳行为。
Biotechnol Prog. 2021 Sep;37(5):e3193. doi: 10.1002/btpr.3193. Epub 2021 Jul 28.
6
PKM2, cancer metabolism, and the road ahead.丙酮酸激酶M2、癌症代谢及未来之路
EMBO Rep. 2016 Dec;17(12):1721-1730. doi: 10.15252/embr.201643300. Epub 2016 Nov 17.
7
Targeting pyruvate kinase muscle isoform 2 (PKM2) in cancer: What do we know so far?靶向肿瘤丙酮酸激酶肌肉同工酶 2(PKM2):目前我们了解多少?
Life Sci. 2021 Sep 1;280:119694. doi: 10.1016/j.lfs.2021.119694. Epub 2021 Jun 6.
8
3,3',5-triiodothyroxine inhibits apoptosis and oxidative stress by the PKM2/PKM1 ratio during oxygen-glucose deprivation/reperfusion AC16 and HCM-a cells: T3 inhibits apoptosis and oxidative stress by PKM2/PKM1 ratio.3,3',5-三碘甲状腺原氨酸通过PKM2/PKM1比值在氧糖剥夺/复灌注过程中抑制AC16和HCM-a细胞的凋亡和氧化应激:T3通过PKM2/PKM1比值抑制凋亡和氧化应激。
Biochem Biophys Res Commun. 2016 Jun 17;475(1):51-6. doi: 10.1016/j.bbrc.2016.05.030. Epub 2016 May 6.
9
Activators of PKM2 in cancer metabolism.癌症代谢中PKM2的激活剂。
Future Med Chem. 2014 Jun;6(10):1167-78. doi: 10.4155/fmc.14.70.
10
Pyruvate kinase M knockdown-induced signaling via AMP-activated protein kinase promotes mitochondrial biogenesis, autophagy, and cancer cell survival.丙酮酸激酶M敲低通过AMP激活的蛋白激酶诱导的信号传导促进线粒体生物发生、自噬和癌细胞存活。
J Biol Chem. 2017 Sep 15;292(37):15561-15576. doi: 10.1074/jbc.M117.791343. Epub 2017 Aug 4.

引用本文的文献

1
microRNA-1 regulates metabolic flexibility by programming adult skeletal muscle pyruvate metabolism.微小RNA-1通过调控成年骨骼肌丙酮酸代谢来调节代谢灵活性。
Mol Metab. 2025 Jun 7;98:102182. doi: 10.1016/j.molmet.2025.102182.
2
microRNA-1 Regulates Metabolic Flexibility in Skeletal Muscle via Pyruvate Metabolism.微小RNA-1通过丙酮酸代谢调节骨骼肌的代谢灵活性。
bioRxiv. 2024 Aug 10:2024.08.09.607377. doi: 10.1101/2024.08.09.607377.
3
Skeletal muscle hypertrophy: cell growth is cell growth.骨骼肌肥大:细胞生长就是细胞生长。

本文引用的文献

1
Coordinated alpha-crystallin B phosphorylation and desmin expression indicate adaptation and deadaptation to resistance exercise-induced loading in human skeletal muscle.协调的α-晶体蛋白 B 磷酸化和结蛋白表达表明人类骨骼肌对抵抗运动引起的负荷的适应和去适应。
Am J Physiol Cell Physiol. 2020 Aug 1;319(2):C300-C312. doi: 10.1152/ajpcell.00087.2020. Epub 2020 Jun 10.
2
Transcriptomic profiling of skeletal muscle adaptations to exercise and inactivity.骨骼肌对运动和不活动的转录组特征分析。
Nat Commun. 2020 Jan 24;11(1):470. doi: 10.1038/s41467-019-13869-w.
3
PKM2, function and expression and regulation.
Am J Physiol Cell Physiol. 2024 Sep 1;327(3):C614-C618. doi: 10.1152/ajpcell.00418.2024. Epub 2024 Jul 29.
4
Yap/Taz activity is associated with increased expression of phosphoglycerate dehydrogenase that supports myoblast proliferation.Yap/Taz 的活性与磷酸甘油酸脱氢酶的表达增加有关,后者支持成肌细胞的增殖。
Cell Tissue Res. 2024 Mar;395(3):271-283. doi: 10.1007/s00441-023-03851-w. Epub 2024 Jan 6.
5
Resistance exercise: a mighty tool that adapts, destroys, rebuilds and modulates the molecular and structural environment of skeletal muscle.抗阻训练:一种强大的工具,可调节、破坏、重建并调控骨骼肌的分子和结构环境。
Phys Act Nutr. 2023 Jun;27(2):78-95. doi: 10.20463/pan.2023.0021. Epub 2023 Jun 30.
6
Thyroid Hormone Regulates the Lipid Content of Muscle Fibers, Thus Affecting Physical Exercise Performance.甲状腺激素调节肌肉纤维的脂质含量,从而影响体育锻炼表现。
Int J Mol Sci. 2023 Jul 28;24(15):12074. doi: 10.3390/ijms241512074.
7
Mechanisms of mechanical overload-induced skeletal muscle hypertrophy: current understanding and future directions.机械过载诱导骨骼肌肥大的机制:当前认识和未来方向。
Physiol Rev. 2023 Oct 1;103(4):2679-2757. doi: 10.1152/physrev.00039.2022. Epub 2023 Jun 29.
8
Fecal transplant from myostatin deletion pigs positively impacts the gut-muscle axis.肌肉抑制素缺失猪的粪便移植可积极改善肠道-肌肉轴。
Elife. 2023 Apr 11;12:e81858. doi: 10.7554/eLife.81858.
9
PKM2 deficiency exacerbates gram-negative sepsis-induced cardiomyopathy via disrupting cardiac calcium homeostasis.丙酮酸激酶M2缺乏通过破坏心脏钙稳态加重革兰氏阴性菌败血症诱导的心肌病。
Cell Death Discov. 2022 Dec 23;8(1):496. doi: 10.1038/s41420-022-01287-9.
10
Pyruvate Kinase M2 Protects Heart from Pressure Overload-Induced Heart Failure by Phosphorylating RAC1.丙酮酸激酶 M2 通过磷酸化 RAC1 保护心脏免受压力超负荷诱导的心力衰竭。
J Am Heart Assoc. 2022 Jun 7;11(11):e024854. doi: 10.1161/JAHA.121.024854. Epub 2022 Jun 3.
丙酮酸激酶M2亚型(PKM2)的功能、表达与调控
Cell Biosci. 2019 Jun 26;9:52. doi: 10.1186/s13578-019-0317-8. eCollection 2019.
4
Beta-elemene inhibits breast cancer metastasis through blocking pyruvate kinase M2 dimerization and nuclear translocation.β-榄香烯通过阻断丙酮酸激酶 M2 二聚化和核转位抑制乳腺癌转移。
J Cell Mol Med. 2019 Oct;23(10):6846-6858. doi: 10.1111/jcmm.14568. Epub 2019 Jul 25.
5
High-Dimensional Single-Cell Cartography Reveals Novel Skeletal Muscle-Resident Cell Populations.高维单细胞图谱揭示新型骨骼肌驻留细胞群体。
Mol Cell. 2019 May 2;74(3):609-621.e6. doi: 10.1016/j.molcel.2019.02.026. Epub 2019 Mar 25.
6
Pyruvate kinase M2: A multifarious enzyme in non-canonical localization to promote cancer progression.丙酮酸激酶 M2:一种在非典型定位中具有多种功能的酶,可促进癌症进展。
Biochim Biophys Acta Rev Cancer. 2019 Apr;1871(2):331-341. doi: 10.1016/j.bbcan.2019.02.003. Epub 2019 Feb 28.
7
Role of mTORC1 in mechanically induced increases in translation and skeletal muscle mass.mTORC1 在机械诱导的翻译和骨骼肌质量增加中的作用。
J Appl Physiol (1985). 2019 Aug 1;127(2):581-590. doi: 10.1152/japplphysiol.01011.2018. Epub 2019 Jan 24.
8
Stimuli and sensors that initiate skeletal muscle hypertrophy following resistance exercise.抗阻运动后引发骨骼肌肥大的刺激和传感器。
J Appl Physiol (1985). 2019 Jan 1;126(1):30-43. doi: 10.1152/japplphysiol.00685.2018. Epub 2018 Oct 18.
9
Isoform-specific deletion of PKM2 constrains tumor initiation in a mouse model of soft tissue sarcoma.在软组织肉瘤小鼠模型中,PKM2的亚型特异性缺失会抑制肿瘤起始。
Cancer Metab. 2018 May 31;6:6. doi: 10.1186/s40170-018-0179-2. eCollection 2018.
10
Pyruvate kinase M2 fuels multiple aspects of cancer cells: from cellular metabolism, transcriptional regulation to extracellular signaling.丙酮酸激酶 M2 为癌细胞的多个方面供能:从细胞代谢、转录调控到细胞外信号转导。
Mol Cancer. 2018 Feb 19;17(1):35. doi: 10.1186/s12943-018-0791-3.