JCI Insight. 2020 Oct 15;5(20):139342. doi: 10.1172/jci.insight.139342.
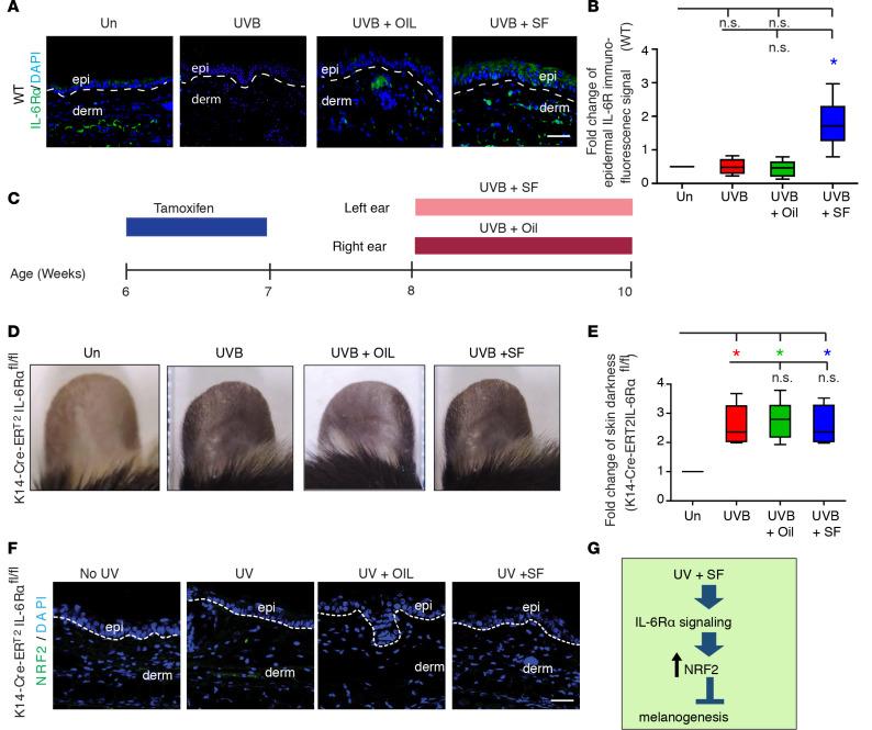
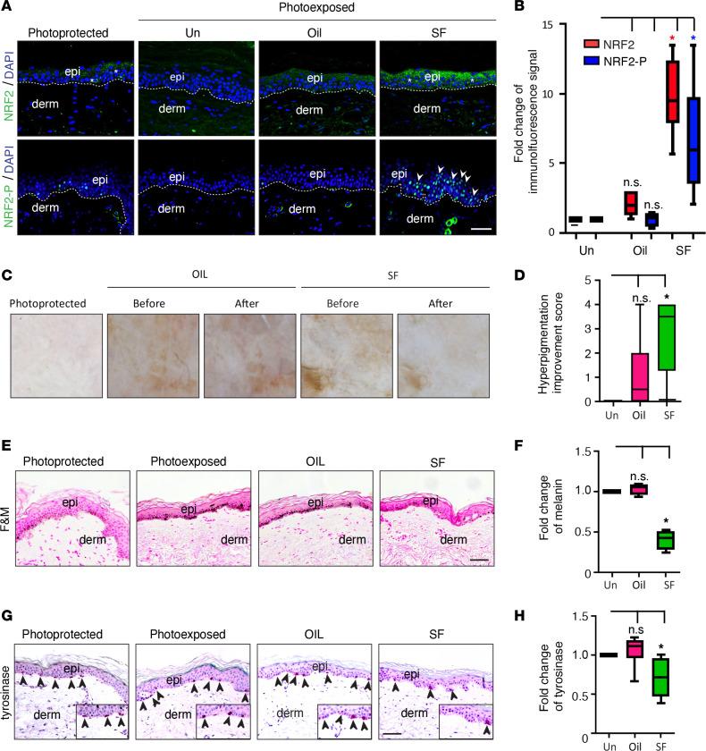
Mottled skin pigmentation and solar lentigines from chronic photodamage with aging involve complex interactions between keratinocytes and melanocytes. However, the precise signaling mechanisms that could serve as therapeutic targets are unclear. Herein, we report that expression of nuclear factor erythroid 2-related factor 2 (NRF2), which regulates reduction-oxidation reactions, is altered in solar lentigines and photodamaged skin. Moreover, mottled skin pigmentation in humans could be treated with topical application of the NRF2 inducer sulforaphane (SF). Similarly, UV light-induced pigmentation of WT mouse ear skin could be treated or prevented with SF treatment. Conversely, SF treatment was unable to reduce UV-induced ear skin pigmentation in mice deficient in NRF2 or in mice with keratinocyte-specific conditional deletion of IL-6Rα. Taken together, NRF2 and IL-6Rα signaling are involved in the pathogenesis of UV-induced skin pigmentation, and specific enhancement of NRF2 signaling could represent a potential therapeutic target.
斑驳的皮肤色素沉着和由慢性光损伤引起的老年性太阳黑子涉及角质形成细胞和黑素细胞之间的复杂相互作用。然而,作为治疗靶点的精确信号机制尚不清楚。本文报道核因子红细胞 2 相关因子 2(NRF2)的表达在太阳黑子和光损伤皮肤中发生改变,NRF2 调节氧化还原反应。此外,人类的斑驳皮肤色素沉着可以通过局部应用 NRF2 诱导剂萝卜硫素(SF)来治疗。同样,SF 处理可治疗或预防 WT 小鼠耳皮肤的 UV 诱导色素沉着,反之,SF 处理不能减少 NRF2 缺乏或角质形成细胞特异性条件性缺失 IL-6Rα 的小鼠的 UV 诱导耳皮肤色素沉着。总之,NRF2 和 IL-6Rα 信号参与了 UV 诱导的皮肤色素沉着的发病机制,特异性增强 NRF2 信号可能代表一个潜在的治疗靶点。