Suppr超能文献

血管紧张素II通过1型血管紧张素受体刺激淋巴管内皮细胞的增殖和迁移。

Angiotensin II Stimulates the Proliferation and Migration of Lymphatic Endothelial Cells Through Angiotensin Type 1 Receptors.

作者信息

Lin Qiu-Yue, Bai Jie, Liu Jin-Qiu, Li Hui-Hua

机构信息

Department of Cardiology, Institute of Cardiovascular Diseases, The First Affiliated Hospital of Dalian Medical University, Dalian, China.

出版信息

Front Physiol. 2020 Sep 8;11:560170. doi: 10.3389/fphys.2020.560170. eCollection 2020.

Abstract

BACKGROUND/AIM: The proliferation and migration of lymphatic endothelial cells (LECs) is essential for lymphatic vessel growth (also known as lymphangiogenesis), which plays a crucial role in regulating the tissue fluid balance and immune cell trafficking under physiological and pathological conditions. Several growth factors, such as VEGF-C, can stimulate lymphangiogenesis. However, the effects of angiotensin II (Ang II) on the proliferation and migration of mouse LECs and the underlying potential mechanisms remain unknown.

METHODS

Wild-type mice were infused with Ang II (1,000 ng/kg/min) for 1-2 weeks. Murine LECs were stimulated with Ang II (500 nM) or saline for 12-48 h. Cell proliferation was determined with 5-bromo-2-deoxyuridine (BrdU) incorporation assays, while cell migration was assessed by scratch wound healing and transwell chamber assays. The gene expression profiles were obtained by time series microarray and real-time PCR analyses.

RESULTS

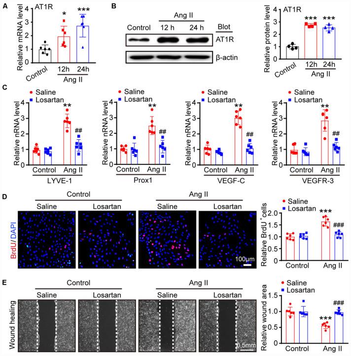
Ang II treatment significantly induced lymphangiogenesis in the hearts of mice and the proliferation and migration of cultured LECs in a time-dependent manner. This effect was completely blocked by losartan, an angiotensin II type 1 receptor (AT1R) antagonist. The microarray results identified 1,385 differentially expressed genes (DEGs) at one or more time points in the Ang II-treated cells compared with the control saline-treated cells. These DEGs were primarily involved in biological processes and pathways, including sensory perception of smell, the G protein coupled receptor signaling pathway, cell adhesion, olfactory transduction, Jak-STAT, alcoholism, RIG-I-like receptor and ECM-receptor interaction. Furthermore, these DEGs were classified into 16 clusters, 7 of which (Nos. 13, 2, 8, 15, 7, 3, and 12, containing 586 genes) were statistically significant. Importantly, the Ang II-induced alterations the expression of lymphangiogenesis-related genes were reversed by losartan.

CONCLUSION

The results of the present indicate that Ang II can directly regulate the proliferation and migration of LECs through AT1R and , which may provide new potential treatments for Ang II-induced hypertension and cardiac remodeling.

摘要

背景/目的:淋巴管内皮细胞(LECs)的增殖和迁移对于淋巴管生成(也称为淋巴管新生)至关重要,淋巴管生成在生理和病理条件下调节组织液平衡和免疫细胞运输中发挥关键作用。几种生长因子,如血管内皮生长因子C(VEGF-C),可刺激淋巴管生成。然而,血管紧张素II(Ang II)对小鼠LECs增殖和迁移的影响及其潜在机制仍不清楚。

方法

给野生型小鼠输注Ang II(1000 ng/kg/min),持续1 - 2周。用Ang II(500 nM)或生理盐水刺激小鼠LECs 12 - 48小时。通过5-溴-2-脱氧尿苷(BrdU)掺入试验测定细胞增殖,同时通过划痕伤口愈合试验和Transwell小室试验评估细胞迁移。通过时间序列微阵列和实时PCR分析获得基因表达谱。

结果

Ang II处理以时间依赖性方式显著诱导小鼠心脏中的淋巴管生成以及培养的LECs的增殖和迁移。这种作用被血管紧张素II 1型受体(AT1R)拮抗剂氯沙坦完全阻断。与对照生理盐水处理的细胞相比,微阵列结果在Ang II处理的细胞中的一个或多个时间点鉴定出1385个差异表达基因(DEGs)。这些DEGs主要参与生物学过程和途径,包括嗅觉感知、G蛋白偶联受体信号通路、细胞粘附、嗅觉转导、Jak-STAT、酒精中毒、RIG-I样受体和ECM-受体相互作用。此外,这些DEGs被分为16个簇,其中7个(第13、2、8、15、7、3和12号,包含586个基因)具有统计学意义。重要的是,氯沙坦逆转了Ang II诱导的淋巴管生成相关基因表达的改变。

结论

本研究结果表明,Ang II可通过AT1R直接调节LECs的增殖和迁移,这可能为Ang II诱导的高血压和心脏重塑提供新的潜在治疗方法。

https://cdn.ncbi.nlm.nih.gov/pmc/blobs/55ca/7506107/25179366c2e6/fphys-11-560170-g001.jpg

文献检索

告别复杂PubMed语法,用中文像聊天一样搜索,搜遍4000万医学文献。AI智能推荐,让科研检索更轻松。

立即免费搜索

文件翻译

保留排版,准确专业,支持PDF/Word/PPT等文件格式,支持 12+语言互译。

免费翻译文档

深度研究

AI帮你快速写综述,25分钟生成高质量综述,智能提取关键信息,辅助科研写作。

立即免费体验