Qian Xijing, Xu Chen, Wu Bingan, Tang Hailin, Zhao Ping, Qi Zhongtian
Department of Microbiology, Second Military Medical University, Shanghai, China.
Spine Center, Department of Orthopedics, Changzheng Hospital Affiliated to Second Military Medical University, Shanghai, China.
Front Microbiol. 2020 Sep 15;11:565590. doi: 10.3389/fmicb.2020.565590. eCollection 2020.
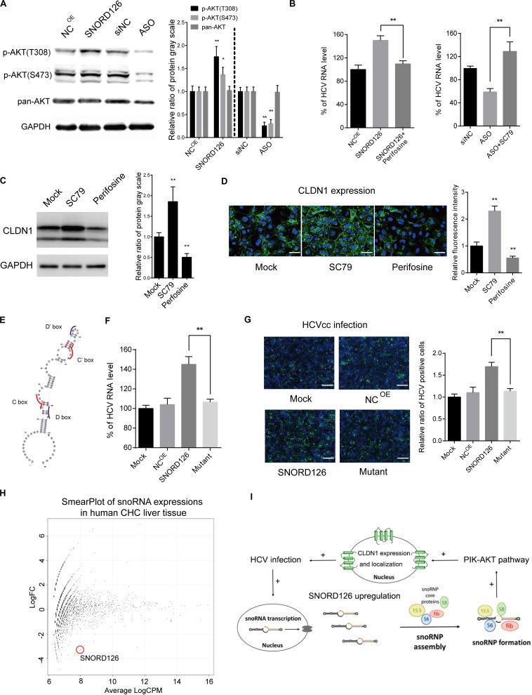
Hepatitis C virus (HCV) infection involves a variety of viral and host factors, some of which promote the infection process. A small nucleolar RNA, C/D box 126 (SNORD126), was previously shown to be associated with hepatocellular carcinoma (HCC). However, the role of SNORD126 in HCV infection, which is one of the primary reasons for HCC development, has not been elucidated. In the present study, using small nucleolar RNA profiling, we observed that SNORD126 was significantly downregulated during HCV infection in both Huh7 and Huh7.5.1 cells. In addition, overexpression of SNORD126 enhanced HCV entry into host cells, whereas SNORD126 knockdown showed the opposite effect, suggesting that SNORD126 promotes HCV infection, especially through viral entry. Further functional analysis revealed that SNORD126 could enhance the expression level of claudin-1 (CLDN1), a key HCV entry factor, by increasing the levels of phosphorylated AKT. Additionally, the function of SNORD126 in HCV infection was associated with ribonucleoprotein (RNP) complexes. In summary, our findings demonstrate that oncogenic SNORD126 levels are decreased during HCV infection probably due to the host defense reaction, and SNORD126 may be important to promote viral entry by increasing CLDN1 expression through activation of the PI3K-AKT pathway, the mechanism of which is partly associated with SNORD126-mediated snoRNA RNP (snoRNP) function. Our work here provides initial evidence that endogenous snoRNA takes part in HCV infection and shows potential as a diagnostic or antiviral agent.
丙型肝炎病毒(HCV)感染涉及多种病毒和宿主因素,其中一些因素促进感染过程。一种小核仁RNA,C/D盒126(SNORD126),先前已被证明与肝细胞癌(HCC)有关。然而,SNORD126在HCV感染(这是HCC发生的主要原因之一)中的作用尚未阐明。在本研究中,通过小核仁RNA分析,我们观察到在Huh7和Huh7.5.1细胞的HCV感染过程中,SNORD126显著下调。此外,SNORD126的过表达增强了HCV进入宿主细胞的能力,而敲低SNORD126则显示出相反的效果,这表明SNORD126促进HCV感染,尤其是通过病毒进入。进一步的功能分析表明,SNORD126可以通过增加磷酸化AKT的水平来提高紧密连接蛋白-1(CLDN1)的表达水平,CLDN1是一种关键的HCV进入因子。此外,SNORD126在HCV感染中的功能与核糖核蛋白(RNP)复合物有关。总之,我们的研究结果表明,致癌性SNORD126的水平在HCV感染期间可能由于宿主防御反应而降低,并且SNORD126可能通过激活PI3K-AKT途径增加CLDN1的表达来促进病毒进入,其机制部分与SNORD126介导的小核仁RNA RNP(snoRNP)功能有关。我们在此的工作提供了初步证据,表明内源性小核仁RNA参与HCV感染,并显示出作为诊断或抗病毒药物的潜力。