Cheng Yingying, Fu Yuanyuan, Wang Ying, Wang Jinbi
Department of Hematology, The First Affiliated Hospital, College of Clinical Medicine of Henan University of Science and Technology, Luoyang, China.
Department of Hematology, Changzhou Traditional Chinese Medicine Hospital, Changzhou, China.
Front Genet. 2020 Aug 27;11:955. doi: 10.3389/fgene.2020.00955. eCollection 2020.
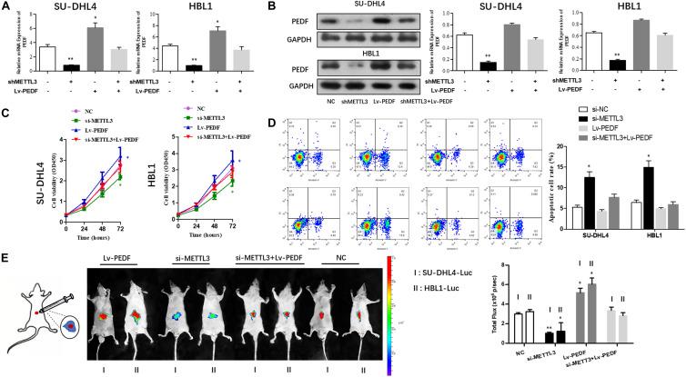
Diffuse large B-cell lymphoma (DLBCL) is the most common subtype of lymphoma, whose treatment still has a major challenge of achieving a satisfactory curative effect. The underlying mechanisms also have not been fully illustrated. -Methyladenosine (m6A) has been identified as the most prevalent internal modification of mRNAs present in eukaryotes, which is involved in the pathogenesis of cancers. It remains unclear how m6A mRNA methylation is functionally linked to the pathogenesis of DLBCL. In this study, we sought to explore the roles of METTL3 on DLBCL development. The results showed that m6A level for RNA methylation and the expression level of METTL3 were upregulated in DLBCL tissues and cell lines. Functionally, downregulated METTL3 expression in DLBCL cells inhibited the cell proliferation ability. Further mechanism analysis indicated that METTL3 knockdown abates the m6A methylation and total mRNA level of pigment epithelium-derived factor (PEDF). However, Wnt/β-catenin signaling was not thus activated. Overexpressed PEDF abrogates the inhibition of cell proliferation in DLBCL cells that is caused by METTL3 silence. In summary, the above-mentioned results demonstrated that the METTL3 promotes DLBCL progression by regulating the m6A level of PEDF.
弥漫性大B细胞淋巴瘤(DLBCL)是淋巴瘤最常见的亚型,其治疗仍然面临着实现满意疗效的重大挑战。其潜在机制也尚未完全阐明。N6-甲基腺苷(m6A)已被确定为真核生物中存在的mRNA最普遍的内部修饰,它参与癌症的发病机制。目前尚不清楚m6A mRNA甲基化如何在功能上与DLBCL的发病机制相关联。在本研究中,我们试图探索METTL3在DLBCL发生发展中的作用。结果显示,DLBCL组织和细胞系中RNA甲基化的m6A水平以及METTL3的表达水平均上调。在功能上,DLBCL细胞中METTL3表达下调会抑制细胞增殖能力。进一步的机制分析表明,敲低METTL3可降低色素上皮衍生因子(PEDF)的m6A甲基化和总mRNA水平。然而,Wnt/β-连环蛋白信号通路并未因此被激活。过表达PEDF可消除由METTL3沉默引起的DLBCL细胞增殖抑制。综上所述,上述结果表明METTL3通过调节PEDF的m6A水平促进DLBCL进展。