Suppr超能文献

钙调神经磷酸酶应答转录因子CgCrzA是细胞细胞壁完整性及与感染相关的形态发生所必需的。

Calcineurin-Responsive Transcription Factor CgCrzA Is Required for Cell Wall Integrity and Infection-Related Morphogenesis in .

作者信息

Wang Ping, Li Bing, Pan Yu-Ting, Zhang Yun-Zhao, Li De-Wei, Huang Lin

机构信息

Co-Innovation Center for Sustainable Forestry in Southern China, Nanjing Forestry University, Nanjing, Jiangsu 20037, China.

College of Horticulture and Plant Protection, Yangzhou University, Yangzhou, Jiangsu 5009, China.

出版信息

Plant Pathol J. 2020 Oct 1;36(5):385-397. doi: 10.5423/PPJ.OA.04.2020.0071.

Abstract

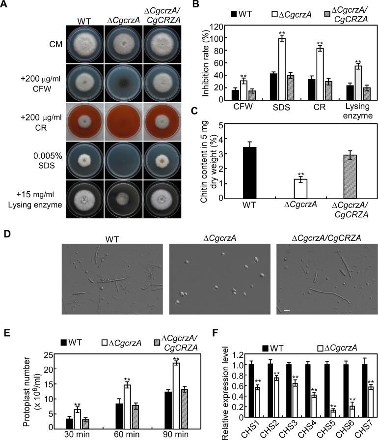
The ascomycete fungus infects a wide range of plant hosts and causes enormous economic losses in the world. The transcription factors (TFs) play an important role in development and pathogenicity of many organisms. In this study, we found that the CH TF CgCrzA is localized in both cytoplasm and nucleus under standard condition, and it translocated from cytoplasm to nucleus in a calcineurin-dependent manner. Moreover, the Δ was hypersensitive to cell wall perturbing agents and showed severe cell wall integrity defects. Deletion of the inhibited the development of invasive structures and lost pathogenicity to plant hosts. Our results suggested that calcineurin-responsive TF CgCrzA was not only involved in regulating cell wall integrity, but also in morphogenesis and virulence in .

摘要

子囊菌真菌感染多种植物宿主,并在全球造成巨大经济损失。转录因子(TFs)在许多生物体的发育和致病性中发挥着重要作用。在本研究中,我们发现CH转录因子CgCrzA在标准条件下定位于细胞质和细胞核中,并以钙调神经磷酸酶依赖性方式从细胞质转运至细胞核。此外,Δ对细胞壁干扰剂高度敏感,并表现出严重的细胞壁完整性缺陷。的缺失抑制了侵入性结构的发育,并丧失了对植物宿主的致病性。我们的结果表明,钙调神经磷酸酶反应性转录因子CgCrzA不仅参与调节细胞壁完整性,还参与的形态发生和毒力。

https://cdn.ncbi.nlm.nih.gov/pmc/blobs/b4f6/7542025/a787d92d4205/PPJ-36-385-f1.jpg

文献AI研究员

20分钟写一篇综述,助力文献阅读效率提升50倍。

立即体验

用中文搜PubMed

大模型驱动的PubMed中文搜索引擎

马上搜索

文档翻译

学术文献翻译模型,支持多种主流文档格式。

立即体验