• 文献检索
  • 文档翻译
  • 深度研究
  • 学术资讯
  • Suppr Zotero 插件Zotero 插件
  • 邀请有礼
  • 套餐&价格
  • 历史记录
应用&插件
Suppr Zotero 插件Zotero 插件浏览器插件Mac 客户端Windows 客户端微信小程序
定价
高级版会员购买积分包购买API积分包
服务
文献检索文档翻译深度研究API 文档MCP 服务
关于我们
关于 Suppr公司介绍联系我们用户协议隐私条款
关注我们

Suppr 超能文献

核心技术专利:CN118964589B侵权必究
粤ICP备2023148730 号-1Suppr @ 2026

文献检索

告别复杂PubMed语法,用中文像聊天一样搜索,搜遍4000万医学文献。AI智能推荐,让科研检索更轻松。

立即免费搜索

文件翻译

保留排版,准确专业,支持PDF/Word/PPT等文件格式,支持 12+语言互译。

免费翻译文档

深度研究

AI帮你快速写综述,25分钟生成高质量综述,智能提取关键信息,辅助科研写作。

立即免费体验

牛蒡子提取物通过抑制骨骼肌和脂肪组织的体重减轻来改善癌症恶病质。

The Extract of L. Fruit (Arctii Fructus) Improves Cancer-Induced Cachexia by Inhibiting Weight Loss of Skeletal Muscle and Adipose Tissue.

机构信息

Department of Oriental Pharmacy, College of Pharmacy, Wonkwang-Oriental Medicines Research Institute, Wonkwang University, Iksan, Jeonbuk 54538, Korea.

Department of Clinical and Administrative Pharmacy, College of Pharmacy, University of Georgia, Augusta, GA 30901, USA.

出版信息

Nutrients. 2020 Oct 19;12(10):3195. doi: 10.3390/nu12103195.

DOI:10.3390/nu12103195
PMID:33086629
原文链接:https://pmc.ncbi.nlm.nih.gov/articles/PMC7603378/
Abstract

BACKGROUND

Cachexia induced by cancer is a systemic wasting syndrome and it accompanies continuous body weight loss with the exhaustion of skeletal muscle and adipose tissue. Cancer cachexia is not only a problem in itself, but it also reduces the effectiveness of treatments and deteriorates quality of life. However, effective treatments have not been found yet. Although Arctii Fructus (AF) has been studied about several pharmacological effects, there were no reports on its use in cancer cachexia.

METHODS

To induce cancer cachexia in mice, we inoculated CT-26 cells to BALB/c mice through subcutaneous injection and intraperitoneal injection. To mimic cancer cachexia in vitro, we used conditioned media (CM), which was CT-26 colon cancer cells cultured medium.

RESULTS

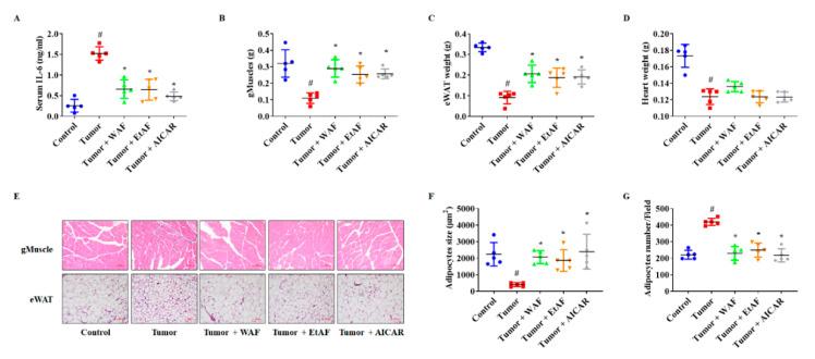
In in vivo experiments, AF suppressed expression of interleukin (IL)-6 and atrophy of skeletal muscle and adipose tissue. As a result, the administration of AF decreased mortality by preventing weight loss. In adipose tissue, AF decreased expression of uncoupling protein 1 (UCP1) by restoring AMP-activated protein kinase (AMPK) activation. In in vitro model, CM increased muscle degradation factors and decreased adipocytes differentiation factors. However, these tendencies were ameliorated by AF treatment in C2C12 myoblasts and 3T3-L1 cells.

CONCLUSION

Taken together, our study demonstrated that AF could be a therapeutic supplement for patients suffering from cancer cachexia.

摘要

背景

癌症引起的恶病质是一种全身性消耗综合征,伴随着骨骼肌和脂肪组织的不断消耗导致体重持续下降。癌症恶病质不仅本身是一个问题,还会降低治疗效果,恶化生活质量。然而,目前尚未找到有效的治疗方法。虽然苍术已被研究具有多种药理作用,但尚无关于其在癌症恶病质中应用的报道。

方法

通过皮下注射和腹腔注射将 CT-26 细胞接种到 BALB/c 小鼠中,以诱导癌症恶病质。为了模拟体外癌症恶病质,我们使用 CT-26 结肠癌细胞培养的条件培养基(CM)。

结果

在体内实验中,苍术抑制了白细胞介素(IL)-6 的表达和骨骼肌及脂肪组织的萎缩。结果,苍术通过防止体重减轻而降低了死亡率。在脂肪组织中,苍术通过恢复 AMP 激活蛋白激酶(AMPK)的激活来降低解偶联蛋白 1(UCP1)的表达。在体外模型中,CM 增加了肌肉降解因子的表达,减少了脂肪细胞分化因子的表达。然而,苍术处理可改善 C2C12 成肌细胞和 3T3-L1 细胞中的这些趋势。

结论

综上所述,我们的研究表明苍术可能是癌症恶病质患者的一种治疗性补充剂。

https://cdn.ncbi.nlm.nih.gov/pmc/blobs/f011/7603378/c32ab4d448fd/nutrients-12-03195-g009.jpg
https://cdn.ncbi.nlm.nih.gov/pmc/blobs/f011/7603378/bbed19d072de/nutrients-12-03195-g001.jpg
https://cdn.ncbi.nlm.nih.gov/pmc/blobs/f011/7603378/a8fd5494bb6f/nutrients-12-03195-g002.jpg
https://cdn.ncbi.nlm.nih.gov/pmc/blobs/f011/7603378/2196fb843ef5/nutrients-12-03195-g003.jpg
https://cdn.ncbi.nlm.nih.gov/pmc/blobs/f011/7603378/92ddd48ab618/nutrients-12-03195-g004.jpg
https://cdn.ncbi.nlm.nih.gov/pmc/blobs/f011/7603378/f61cf07f73cc/nutrients-12-03195-g005.jpg
https://cdn.ncbi.nlm.nih.gov/pmc/blobs/f011/7603378/788fdaa5e73e/nutrients-12-03195-g006.jpg
https://cdn.ncbi.nlm.nih.gov/pmc/blobs/f011/7603378/d0e731f9153f/nutrients-12-03195-g007.jpg
https://cdn.ncbi.nlm.nih.gov/pmc/blobs/f011/7603378/a0dbc42fb243/nutrients-12-03195-g008.jpg
https://cdn.ncbi.nlm.nih.gov/pmc/blobs/f011/7603378/c32ab4d448fd/nutrients-12-03195-g009.jpg
https://cdn.ncbi.nlm.nih.gov/pmc/blobs/f011/7603378/bbed19d072de/nutrients-12-03195-g001.jpg
https://cdn.ncbi.nlm.nih.gov/pmc/blobs/f011/7603378/a8fd5494bb6f/nutrients-12-03195-g002.jpg
https://cdn.ncbi.nlm.nih.gov/pmc/blobs/f011/7603378/2196fb843ef5/nutrients-12-03195-g003.jpg
https://cdn.ncbi.nlm.nih.gov/pmc/blobs/f011/7603378/92ddd48ab618/nutrients-12-03195-g004.jpg
https://cdn.ncbi.nlm.nih.gov/pmc/blobs/f011/7603378/f61cf07f73cc/nutrients-12-03195-g005.jpg
https://cdn.ncbi.nlm.nih.gov/pmc/blobs/f011/7603378/788fdaa5e73e/nutrients-12-03195-g006.jpg
https://cdn.ncbi.nlm.nih.gov/pmc/blobs/f011/7603378/d0e731f9153f/nutrients-12-03195-g007.jpg
https://cdn.ncbi.nlm.nih.gov/pmc/blobs/f011/7603378/a0dbc42fb243/nutrients-12-03195-g008.jpg
https://cdn.ncbi.nlm.nih.gov/pmc/blobs/f011/7603378/c32ab4d448fd/nutrients-12-03195-g009.jpg

相似文献

1
The Extract of L. Fruit (Arctii Fructus) Improves Cancer-Induced Cachexia by Inhibiting Weight Loss of Skeletal Muscle and Adipose Tissue.牛蒡子提取物通过抑制骨骼肌和脂肪组织的体重减轻来改善癌症恶病质。
Nutrients. 2020 Oct 19;12(10):3195. doi: 10.3390/nu12103195.
2
Anti-obesity effects of Arctii Fructus (Arctium lappa) in white/brown adipocytes and high-fat diet-induced obese mice.牛蒡子在白色/棕色脂肪细胞和高脂饮食诱导肥胖小鼠中的抗肥胖作用。
Food Funct. 2016 Dec 7;7(12):5025-5033. doi: 10.1039/c6fo01170e.
3
Alantolactone ameliorates cancer cachexia-associated muscle atrophy mainly by inhibiting the STAT3 signaling pathway.冬凌草甲素主要通过抑制 STAT3 信号通路改善癌症恶病质相关的肌肉萎缩。
Phytomedicine. 2022 Jan;95:153858. doi: 10.1016/j.phymed.2021.153858. Epub 2021 Nov 15.
4
Carnosol analogue WK-63 alleviated cancer cachexia by inhibiting NF-κB and activating AKT pathways in muscle while inhibiting NF-κB and AMPK pathways in adipocyte.WK-63 是一种 Carnosol 类似物,它通过抑制肌肉中的 NF-κB 和激活 AKT 通路,同时抑制脂肪细胞中的 NF-κB 和 AMPK 通路,来缓解癌症恶病质。
Toxicol Appl Pharmacol. 2023 Nov 15;479:116729. doi: 10.1016/j.taap.2023.116729. Epub 2023 Oct 18.
5
Carnosol and its analogues attenuate muscle atrophy and fat lipolysis induced by cancer cachexia.卡诺醇及其类似物可减轻癌症恶病质引起的肌肉萎缩和脂肪分解。
J Cachexia Sarcopenia Muscle. 2021 Jun;12(3):779-795. doi: 10.1002/jcsm.12710. Epub 2021 May 5.
6
Arctii Fructus Inhibits Colorectal Cancer Cell Proliferation and MMPs Mediated Invasion via AMPK.苍术果实通过 AMPK 抑制结直肠癌细胞增殖和 MMPs 介导的侵袭。
Am J Chin Med. 2017;45(6):1309-1325. doi: 10.1142/S0192415X17500720. Epub 2017 Aug 22.
7
JAK/STAT3 pathway inhibition blocks skeletal muscle wasting downstream of IL-6 and in experimental cancer cachexia.JAK/STAT3 通路抑制阻断了白细胞介素 6 下游的骨骼肌消耗,并在实验性癌症恶病质中发挥作用。
Am J Physiol Endocrinol Metab. 2012 Aug 1;303(3):E410-21. doi: 10.1152/ajpendo.00039.2012. Epub 2012 Jun 5.
8
An AMP-activated protein kinase-stabilizing peptide ameliorates adipose tissue wasting in cancer cachexia in mice.一种 AMP 激活的蛋白激酶稳定肽可改善小鼠癌症恶病质中的脂肪组织消耗。
Nat Med. 2016 Oct;22(10):1120-1130. doi: 10.1038/nm.4171. Epub 2016 Aug 29.
9
A standardized herbal combination of Astragalus membranaceus and Paeonia japonica, protects against muscle atrophy in a C26 colon cancer cachexia mouse model.黄芪和赤芍的标准化草药组合可预防 C26 结肠癌恶病质小鼠模型中的肌肉萎缩。
J Ethnopharmacol. 2021 Mar 1;267:113470. doi: 10.1016/j.jep.2020.113470. Epub 2020 Oct 14.
10
Lcn2 mediates adipocyte-muscle-tumor communication and hypothermia in pancreatic cancer cachexia.Lcn2 介导脂肪细胞-肌肉-肿瘤通讯和胰腺癌恶病质的体温过低。
Mol Metab. 2022 Dec;66:101612. doi: 10.1016/j.molmet.2022.101612. Epub 2022 Oct 13.

引用本文的文献

1
Mechanism of Action and Efficacy of Wu-Hua-Yan-Xiao in the Treatment of Pediatric Acute Pharyngitis Based on Network Pharmacology and Experimental Validation.基于网络药理学和实验验证的五华咽炎消治疗小儿急性咽炎的作用机制及疗效
Drug Des Devel Ther. 2025 May 24;19:4321-4342. doi: 10.2147/DDDT.S513073. eCollection 2025.
2
Keys to the switch of fat burning: stimuli that trigger the uncoupling protein 1 (UCP1) activation in adipose tissue.燃烧脂肪的关键:刺激脂肪组织中解偶联蛋白 1(UCP1)的激活。
Lipids Health Dis. 2024 Sep 28;23(1):322. doi: 10.1186/s12944-024-02300-z.
3
Jianpi Decoction Combined with Medroxyprogesterone Acetate Alleviates Cancer Cachexia and Prevents Muscle Atrophy by Directly Inhibiting E3 Ubiquitin Ligase.

本文引用的文献

1
The prognostic value of early onset, CT derived loss of muscle and adipose tissue during chemotherapy in metastatic non-small cell lung cancer.化疗期间转移性非小细胞肺癌中早期发生、基于 CT 的肌肉和脂肪组织丢失的预后价值。
Lung Cancer. 2019 Jul;133:130-135. doi: 10.1016/j.lungcan.2019.05.021. Epub 2019 May 20.
2
The Role of Systemic Inflammation in Cancer-Associated Muscle Wasting and Rationale for Exercise as a Therapeutic Intervention.全身炎症在癌症相关性肌肉消耗中的作用以及运动作为一种治疗干预措施的理论依据。
JCSM Clin Rep. 2018 Jul-Dec;3(2).
3
Rubrofusarin-6-β-gentiobioside inhibits lipid accumulation and weight gain by regulating AMPK/mTOR signaling.
健脾汤联合醋酸甲羟孕酮通过直接抑制 E3 泛素连接酶缓解癌性恶病质和预防肌肉萎缩。
Chin J Integr Med. 2024 Jun;30(6):499-506. doi: 10.1007/s11655-023-3702-4. Epub 2023 Aug 24.
4
The Role of Natural Products in the Improvement of Cancer-Associated Cachexia.天然产物在改善癌症相关性恶病质中的作用。
Int J Mol Sci. 2023 May 15;24(10):8772. doi: 10.3390/ijms24108772.
5
Babao Dan Alleviates Cancer Cachexia in Mice Via Inhibiting IL-6/STAT3 Signaling Pathway.八宝丹通过抑制 IL-6/STAT3 信号通路缓解小鼠癌性恶病质。
Integr Cancer Ther. 2023 Jan-Dec;22:15347354231168369. doi: 10.1177/15347354231168369.
6
Unveiling the Role of the Proton Gateway, Uncoupling Proteins (UCPs), in Cancer Cachexia.揭示质子通道解偶联蛋白(UCPs)在癌症恶病质中的作用。
Cancers (Basel). 2023 Feb 23;15(5):1407. doi: 10.3390/cancers15051407.
7
Inhibitory effects of postbiotic consisting sonication-killed on experimental triple negative breast neoplasm in mice: a preliminary study.超声处理杀死的后生元对小鼠实验性三阴性乳腺肿瘤的抑制作用:一项初步研究。
Iran J Microbiol. 2022 Oct;14(5):689-697. doi: 10.18502/ijm.v14i5.10964.
8
The evolving view of thermogenic fat and its implications in cancer and metabolic diseases.生热脂肪的不断演变的观点及其在癌症和代谢性疾病中的意义。
Signal Transduct Target Ther. 2022 Sep 16;7(1):324. doi: 10.1038/s41392-022-01178-6.
9
Reducing White Adipose Tissue Browning Using p38α MAPK Inhibitors Ameliorates Cancer-Associated Cachexia as Assessed by Magnetic Resonance Imaging.使用 p38α MAPK 抑制剂减少白色脂肪组织棕色化可改善磁共振成像评估的癌症相关性恶病质。
Nutrients. 2022 Jul 22;14(15):3013. doi: 10.3390/nu14153013.
10
3D bioprinted white adipose model forstudy of cancer-associated cachexia induced adipose tissue remodeling.三维生物打印白色脂肪模型用于研究癌症相关恶病质诱导的脂肪组织重塑。
Biofabrication. 2022 May 26;14(3). doi: 10.1088/1758-5090/ac6c4b.
红曲麦角固醇-6-β-龙胆二糖苷通过调节 AMPK/mTOR 信号通路抑制脂质积累和体重增加。
Phytomedicine. 2019 Sep;62:152952. doi: 10.1016/j.phymed.2019.152952. Epub 2019 May 9.
4
New Prospect for Cancer Cachexia: Medical Cannabinoid.癌症恶病质的新前景:医用大麻素
J Cancer. 2019 Jan 1;10(3):716-720. doi: 10.7150/jca.28246. eCollection 2019.
5
Pharmacological management of cachexia in adult cancer patients: a systematic review of clinical trials.成人癌症患者恶病质的药物治疗:临床试验的系统评价。
BMC Cancer. 2018 Nov 27;18(1):1174. doi: 10.1186/s12885-018-5080-4.
6
The AMPK agonist 5-aminoimidazole-4-carboxamide ribonucleotide (AICAR), but not metformin, prevents inflammation-associated cachectic muscle wasting.AMPK 激动剂 5-氨基咪唑-4-甲酰胺核苷酸(AICAR),而非二甲双胍,可预防与炎症相关的消耗性肌肉减少症。
EMBO Mol Med. 2018 Jul;10(7). doi: 10.15252/emmm.201708307.
7
Systematic review and meta-analysis of the evidence for oral nutritional intervention on nutritional and clinical outcomes during chemo(radio)therapy: current evidence and guidance for design of future trials.系统评价和荟萃分析口服营养干预在化疗(放化疗)期间营养和临床结局的证据:当前证据和对未来试验设计的指导。
Ann Oncol. 2018 May 1;29(5):1141-1153. doi: 10.1093/annonc/mdy114.
8
Overview of the anti-inflammatory effects, pharmacokinetic properties and clinical efficacies of arctigenin and arctiin from Arctium lappa L.牛蒡子中牛蒡子苷元和牛蒡子苷的抗炎作用、药代动力学特性和临床疗效概述
Acta Pharmacol Sin. 2018 May;39(5):787-801. doi: 10.1038/aps.2018.32. Epub 2018 Apr 26.
9
Inhibition of interleukin-6 decreases atrogene expression and ameliorates tail suspension-induced skeletal muscle atrophy.白细胞介素-6的抑制作用可降低萎缩基因的表达,并改善尾部悬吊诱导的骨骼肌萎缩。
PLoS One. 2018 Jan 19;13(1):e0191318. doi: 10.1371/journal.pone.0191318. eCollection 2018.
10
Cancer-associated cachexia.癌症相关性恶病质。
Nat Rev Dis Primers. 2018 Jan 18;4:17105. doi: 10.1038/nrdp.2017.105.