• 文献检索
  • 文档翻译
  • 深度研究
  • 学术资讯
  • Suppr Zotero 插件Zotero 插件
  • 邀请有礼
  • 套餐&价格
  • 历史记录
应用&插件
Suppr Zotero 插件Zotero 插件浏览器插件Mac 客户端Windows 客户端微信小程序
定价
高级版会员购买积分包购买API积分包
服务
文献检索文档翻译深度研究API 文档MCP 服务
关于我们
关于 Suppr公司介绍联系我们用户协议隐私条款
关注我们

Suppr 超能文献

核心技术专利:CN118964589B侵权必究
粤ICP备2023148730 号-1Suppr @ 2026

文献检索

告别复杂PubMed语法,用中文像聊天一样搜索,搜遍4000万医学文献。AI智能推荐,让科研检索更轻松。

立即免费搜索

文件翻译

保留排版,准确专业,支持PDF/Word/PPT等文件格式,支持 12+语言互译。

免费翻译文档

深度研究

AI帮你快速写综述,25分钟生成高质量综述,智能提取关键信息,辅助科研写作。

立即免费体验

或四氯化碳诱导的小鼠肝纤维化过程中肝脏炎症和免疫反应的差异和动态进展。

The Differential and Dynamic Progression of Hepatic Inflammation and Immune Responses During Liver Fibrosis Induced by or Carbon Tetrachloride in Mice.

机构信息

School of Life Sciences and the State Key Laboratory of Pharmaceutical Biotechnology, Nanjing University, Nanjing, China.

National Health Commission Key Laboratory of Parasitic Disease Control and Prevention, Jiangsu Provincial Key Laboratory on Parasite and Vector Control Technology, Jiangsu Institute of Parasitic Diseases, Wuxi, China.

出版信息

Front Immunol. 2020 Oct 7;11:570524. doi: 10.3389/fimmu.2020.570524. eCollection 2020.

DOI:10.3389/fimmu.2020.570524
PMID:33117360
原文链接:https://pmc.ncbi.nlm.nih.gov/articles/PMC7575768/
Abstract

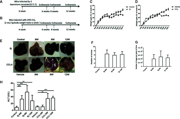
Liver fibrosis can result from various causes and could progress to cirrhosis and cancer; however, there are no effective treatments due to that its molecular mechanism is unclear. liver fibrosis model made by () infection or Carbon tetrachloride (CCl) intraperitoneal injection is a conventional model used in liver fibrosis-related studies for mechanism or pharmaceutical research purposes. But the differences in the pathological progression, immune responses and the underlying mechanism between the two liver fibrosis model have not been carefully compared and characterized, which hinders us from correctly understanding and making better use of the two models. In the present study, the pathological changes to the liver, and the cytokines, inflammatory factors, macrophages, and lymphocytes subsets involved were analyzed in the liver fibrosis model of infection or CCl intraperitoneal injection. Additionally, the pathological progression, immune responses and the underlying injury mechanism in these two models were compared and characterized. The results showed that the changing trend of interleukin-13 (IL-13), transforming growth factor beta (TGF-β), inflammatory factors, and M1, M2 macrophages, were consistent with the development trend of fibrosis regardless of whether liver fibrosis was caused by or CCl. For lymphocyte subsets, the proportions of CD3 T cells and CD4 T cells decreased gradually, while proportion of CD8 T cells peaked at 6 weeks in mice infected with and at 12 weeks in mice injected with CCl. With prolonged . infection time, Th1 (CD4IFN-γ) immunity converted to Th2 (CD4IL-4)/Th17 (CD4IL-17) with weaker regulatory T cell (Treg) (CD4CD25FOXP3) immunity. However, in liver fibrosis caused by CCl, Th1 cells occupied the dominant position, while proportions of Th2, Th17, and Treg cells decreased gradually. In conclusion, liver fibrosis was a complex pathological process that was regulated by a series of cytokines and immune cells. The pathological progressions and immune responses to or CCl induced liver fibrosis were different, possibly because of their different injury mechanisms. The appropriate animal model should be selected according to the needs of different experiments and the pathogenic factors of liver fibrosis in the study.

摘要

肝纤维化可由多种原因引起,并可能进展为肝硬化和肝癌;然而,由于其分子机制尚不清楚,因此尚无有效的治疗方法。 () 感染或四氯化碳 (CCl) 腹腔注射引起的肝纤维化模型是肝纤维化相关研究中用于机制或药物研究目的的常规模型。但是,这两种肝纤维化模型的病理进展、免疫反应和潜在机制之间的差异尚未得到仔细比较和表征,这阻碍了我们正确理解和更好地利用这两种模型。在本研究中,分析了 () 感染或 CCl 腹腔注射引起的肝纤维化模型中肝的病理变化以及涉及的细胞因子、炎症因子、巨噬细胞和淋巴细胞亚群。此外,比较和表征了这两种模型的病理进展、免疫反应和潜在损伤机制。结果表明,白细胞介素-13 (IL-13)、转化生长因子-β (TGF-β)、炎症因子和 M1、M2 巨噬细胞的变化趋势与纤维化的发展趋势一致,无论肝纤维化是由 还是 CCl 引起的。对于淋巴细胞亚群,CD3 T 细胞和 CD4 T 细胞的比例逐渐下降,而 CD8 T 细胞的比例在感染的小鼠中在 6 周时达到峰值,在注射 CCl 的小鼠中在 12 周时达到峰值。随着感染时间的延长,Th1 (CD4IFN-γ) 免疫向 Th2 (CD4IL-4)/Th17 (CD4IL-17) 转化,调节性 T 细胞 (Treg) (CD4CD25FOXP3) 免疫减弱。然而,在 CCl 引起的肝纤维化中,Th1 细胞占据主导地位,而 Th2、Th17 和 Treg 细胞的比例逐渐下降。总之,肝纤维化是一个复杂的病理过程,受一系列细胞因子和免疫细胞的调节。 () 或 CCl 诱导的肝纤维化的病理进展和免疫反应不同,可能是由于它们不同的损伤机制。应根据不同实验的需要和研究中肝纤维化的致病因素选择合适的动物模型。

https://cdn.ncbi.nlm.nih.gov/pmc/blobs/c96d/7575768/c9cacc5b7107/fimmu-11-570524-g006.jpg
https://cdn.ncbi.nlm.nih.gov/pmc/blobs/c96d/7575768/cc0fc45d061a/fimmu-11-570524-g001.jpg
https://cdn.ncbi.nlm.nih.gov/pmc/blobs/c96d/7575768/e92c893cacd9/fimmu-11-570524-g002.jpg
https://cdn.ncbi.nlm.nih.gov/pmc/blobs/c96d/7575768/2933f1f052d4/fimmu-11-570524-g003.jpg
https://cdn.ncbi.nlm.nih.gov/pmc/blobs/c96d/7575768/65bfa0d06664/fimmu-11-570524-g004.jpg
https://cdn.ncbi.nlm.nih.gov/pmc/blobs/c96d/7575768/a0b85e280466/fimmu-11-570524-g005.jpg
https://cdn.ncbi.nlm.nih.gov/pmc/blobs/c96d/7575768/c9cacc5b7107/fimmu-11-570524-g006.jpg
https://cdn.ncbi.nlm.nih.gov/pmc/blobs/c96d/7575768/cc0fc45d061a/fimmu-11-570524-g001.jpg
https://cdn.ncbi.nlm.nih.gov/pmc/blobs/c96d/7575768/e92c893cacd9/fimmu-11-570524-g002.jpg
https://cdn.ncbi.nlm.nih.gov/pmc/blobs/c96d/7575768/2933f1f052d4/fimmu-11-570524-g003.jpg
https://cdn.ncbi.nlm.nih.gov/pmc/blobs/c96d/7575768/65bfa0d06664/fimmu-11-570524-g004.jpg
https://cdn.ncbi.nlm.nih.gov/pmc/blobs/c96d/7575768/a0b85e280466/fimmu-11-570524-g005.jpg
https://cdn.ncbi.nlm.nih.gov/pmc/blobs/c96d/7575768/c9cacc5b7107/fimmu-11-570524-g006.jpg

相似文献

1
The Differential and Dynamic Progression of Hepatic Inflammation and Immune Responses During Liver Fibrosis Induced by or Carbon Tetrachloride in Mice.或四氯化碳诱导的小鼠肝纤维化过程中肝脏炎症和免疫反应的差异和动态进展。
Front Immunol. 2020 Oct 7;11:570524. doi: 10.3389/fimmu.2020.570524. eCollection 2020.
2
Characteristics of IL-17 induction by Schistosoma japonicum infection in C57BL/6 mouse liver.日本血吸虫感染诱导 C57BL/6 鼠肝脏中 IL-17 的特征。
Immunology. 2013 Aug;139(4):523-32. doi: 10.1111/imm.12105.
3
Characteristics of Schistosoma japonicum infection induced IFN-γ and IL-4 co-expressing plasticity Th cells.日本血吸虫感染诱导的IFN-γ和IL-4共表达可塑性Th细胞的特征
Immunology. 2016 Sep;149(1):25-34. doi: 10.1111/imm.12623.
4
T Lymphocyte-Mediated Liver Immunopathology of Schistosomiasis.T 淋巴细胞介导的血吸虫病肝免疫病理学。
Front Immunol. 2020 Feb 18;11:61. doi: 10.3389/fimmu.2020.00061. eCollection 2020.
5
[Dynamic alteration of CD154/CD40 and its effects on Th1/Th2 polarization in inducible co-stimulator ligand knockout mice infected with Schistosoma japonicum].[日本血吸虫感染诱导性共刺激配体敲除小鼠中CD154/CD40的动态变化及其对Th1/Th2极化的影响]
Beijing Da Xue Xue Bao Yi Xue Ban. 2015 Dec 18;47(6):898-904.
6
IL-17A-producing γδ T cells promote liver pathology in acute murine schistosomiasis.IL-17A 产生的 γδ T 细胞促进急性血吸虫病小鼠的肝脏病理学。
Parasit Vectors. 2020 Jul 1;13(1):334. doi: 10.1186/s13071-020-04200-4.
7
Immune modulation of Th1, Th2, and T-reg transcriptional factors differing from cytokine levels in Schistosoma japonicum infection.日本血吸虫感染中不同于细胞因子水平的Th1、Th2和调节性T细胞转录因子的免疫调节
Parasitol Res. 2018 Jan;117(1):115-126. doi: 10.1007/s00436-017-5678-5. Epub 2017 Nov 29.
8
Dynamics of Th17 cells and their role in Schistosoma japonicum infection in C57BL/6 mice.Th17 细胞的动态变化及其在感染日本血吸虫的 C57BL/6 小鼠中的作用。
PLoS Negl Trop Dis. 2011 Nov;5(11):e1399. doi: 10.1371/journal.pntd.0001399. Epub 2011 Nov 15.
9
B cells induced by Schistosoma japonicum infection display diverse regulatory phenotypes and modulate CD4 T cell response.日本血吸虫感染诱导的 B 细胞表现出多种调节表型,并调节 CD4 T 细胞反应。
Parasit Vectors. 2020 Mar 20;13(1):147. doi: 10.1186/s13071-020-04015-3.
10
Some characteristics of IL-5-producing T cells in mouse liver induced by Schistosoma japonicum infection.日本血吸虫感染诱导的小鼠肝内产生白细胞介素-5 的 T 细胞的某些特征。
Parasitol Res. 2013 May;112(5):1945-51. doi: 10.1007/s00436-013-3350-2. Epub 2013 Mar 6.

引用本文的文献

1
M2 Macrophages-Based Immunotherapy: A New Therapeutic Approach in Liver Fibrosis.基于M2巨噬细胞的免疫疗法:肝纤维化的一种新治疗方法。
Adv Pharm Bull. 2025 Jun 2;15(2):314-325. doi: 10.34172/apb.025.43855. eCollection 2025 Jul.
2
Hepatocyte delivery of miR-34b/c reduces hepatic stellate cell activation and improves liver fibrosis.肝细胞递送miR-34b/c可降低肝星状细胞活化并改善肝纤维化。
Mol Ther Nucleic Acids. 2025 Jun 9;36(3):102593. doi: 10.1016/j.omtn.2025.102593. eCollection 2025 Sep 9.
3
Tension-induced directional migration of hepatic stellate cells potentially coordinates liver fibrosis progression.

本文引用的文献

1
microRNA-143-3p attenuated development of hepatic fibrosis in autoimmune hepatitis through regulation of TAK1 phosphorylation.miRNA-143-3p 通过调控 TAK1 磷酸化减轻自身免疫性肝炎肝纤维化的发展。
J Cell Mol Med. 2020 Jan;24(2):1256-1267. doi: 10.1111/jcmm.14750. Epub 2019 Dec 6.
2
Praziquantel ameliorates CCl -induced liver fibrosis in mice by inhibiting TGF-β/Smad signalling via up-regulating Smad7 in hepatic stellate cells.吡喹酮通过上调肝星状细胞中 Smad7 抑制 TGF-β/Smad 信号通路改善 CCl4 诱导的小鼠肝纤维化。
Br J Pharmacol. 2019 Dec;176(24):4666-4680. doi: 10.1111/bph.14831. Epub 2019 Dec 29.
3
张力诱导肝星状细胞的定向迁移可能协调肝纤维化的进展。
Nat Biomed Eng. 2025 May 23. doi: 10.1038/s41551-025-01381-0.
4
Dietary contributions in the genetic variation of liver fibrosis: a genome-wide association study of fibrosis-4 index in the liver fibrosis development.饮食对肝纤维化基因变异的影响:肝纤维化发展过程中纤维化-4指数的全基因组关联研究
Cell Biosci. 2024 Nov 22;14(1):141. doi: 10.1186/s13578-024-01321-6.
5
Schistosoma japonicum infection-mediated downregulation of lncRNA Malat1 contributes to schistosomiasis hepatic fibrosis by the Malat1/miR-96/Smad7 pathway.日本血吸虫感染介导的长链非编码 RNA Malat1 下调通过 Malat1/miR-96/Smad7 通路促进血吸虫病肝纤维化。
Parasit Vectors. 2024 Oct 3;17(1):413. doi: 10.1186/s13071-024-06499-9.
6
Role of Exosomal Modulation of Macrophages in Liver Fibrosis.外泌体对巨噬细胞的调节在肝纤维化中的作用
J Clin Transl Hepatol. 2024 Feb 28;12(2):201-209. doi: 10.14218/JCTH.2023.00381. Epub 2023 Nov 23.
7
Evaluation of the TLR3 involvement during Schistosoma japonicum-induced pathology.评估 TLR3 在日本血吸虫病发病机制中的作用。
BMC Immunol. 2024 Jan 3;25(1):2. doi: 10.1186/s12865-023-00586-9.
8
Sja-Let-7 Attenuates Carbon Tetrachloride-Induced Liver Fibrosis in a Mouse Model via Col1α2.Sja-Let-7 通过 Col1α2 减轻小鼠模型中四氯化碳诱导的肝纤维化。
Biology (Basel). 2023 Nov 24;12(12):1465. doi: 10.3390/biology12121465.
9
Blocking BAFF Alleviates Hepatic Fibrosis in -Infected Mice.阻断B细胞活化因子可减轻感染小鼠的肝纤维化。
Pathogens. 2023 Jun 1;12(6):793. doi: 10.3390/pathogens12060793.
10
An update on animal models of liver fibrosis.肝纤维化动物模型的最新进展。
Front Med (Lausanne). 2023 Mar 23;10:1160053. doi: 10.3389/fmed.2023.1160053. eCollection 2023.
β-Actin: Not a Suitable Internal Control of Hepatic Fibrosis Caused by .
β-肌动蛋白:并非由……引起的肝纤维化的合适内参对照 。 (原文此处不完整,翻译只能到此程度)
Front Microbiol. 2019 Jan 31;10:66. doi: 10.3389/fmicb.2019.00066. eCollection 2019.
4
Host Regulators of Liver Fibrosis During Human Schistosomiasis.宿主调控因子在人类血吸虫病肝纤维化中的作用。
Front Immunol. 2018 Nov 28;9:2781. doi: 10.3389/fimmu.2018.02781. eCollection 2018.
5
Cord blood-derived mesenchymal stem cells with hepatogenic differentiation potential ameliorate chronic liver affection in experimental models.具有肝源性分化潜能的脐血间充质干细胞可改善实验模型中的慢性肝脏病变。
Adv Clin Exp Med. 2018 Oct;27(10):1329-1339. doi: 10.17219/acem/70430.
6
Interleukin (IL)-13, Prostaglandin E2 (PGE2), and Prostacyclin 2 (PGI2) Activate Hepatic Stellate Cells via Protein kinase C (PKC) Pathway in Hepatic Fibrosis.白细胞介素 (IL)-13、前列腺素 E2 (PGE2) 和前列环素 2 (PGI2) 通过蛋白激酶 C (PKC) 通路激活肝星状细胞在肝纤维化中的作用。
Med Sci Monit. 2018 Apr 10;24:2134-2141. doi: 10.12659/msm.906442.
7
Liver fibrosis and hepatic stellate cells: Etiology, pathological hallmarks and therapeutic targets.肝纤维化与肝星状细胞:病因、病理特征及治疗靶点
World J Gastroenterol. 2016 Dec 28;22(48):10512-10522. doi: 10.3748/wjg.v22.i48.10512.
8
Optimized Mouse Models for Liver Fibrosis.肝纤维化的优化小鼠模型
Methods Mol Biol. 2017;1559:279-296. doi: 10.1007/978-1-4939-6786-5_19.
9
Liver inflammation and fibrosis.肝脏炎症和纤维化。
J Clin Invest. 2017 Jan 3;127(1):55-64. doi: 10.1172/JCI88881.
10
Mechanisms of CCl4-induced liver fibrosis with combined transcriptomic and proteomic analysis.通过转录组学和蛋白质组学联合分析探究四氯化碳诱导肝纤维化的机制
J Toxicol Sci. 2016;41(4):561-72. doi: 10.2131/jts.41.561.