• 文献检索
  • 文档翻译
  • 深度研究
  • 学术资讯
  • Suppr Zotero 插件Zotero 插件
  • 邀请有礼
  • 套餐&价格
  • 历史记录
应用&插件
Suppr Zotero 插件Zotero 插件浏览器插件Mac 客户端Windows 客户端微信小程序
定价
高级版会员购买积分包购买API积分包
服务
文献检索文档翻译深度研究API 文档MCP 服务
关于我们
关于 Suppr公司介绍联系我们用户协议隐私条款
关注我们

Suppr 超能文献

核心技术专利:CN118964589B侵权必究
粤ICP备2023148730 号-1Suppr @ 2026

文献检索

告别复杂PubMed语法,用中文像聊天一样搜索,搜遍4000万医学文献。AI智能推荐,让科研检索更轻松。

立即免费搜索

文件翻译

保留排版,准确专业,支持PDF/Word/PPT等文件格式,支持 12+语言互译。

免费翻译文档

深度研究

AI帮你快速写综述,25分钟生成高质量综述,智能提取关键信息,辅助科研写作。

立即免费体验

塞尼卡谷病毒 3C 蛋白酶通过破坏 eIF4GI-G3BP1 相互作用来抑制应激颗粒的形成。

Seneca Valley Virus 3C Protease Inhibits Stress Granule Formation by Disrupting eIF4GI-G3BP1 Interaction.

机构信息

State Key Laboratory of Agricultural Microbiology, College of Veterinary Medicine, Huazhong Agricultural University, Wuhan, China.

Key Laboratory of Preventive Veterinary Medicine in Hubei Province, The Cooperative Innovation Center for Sustainable Pig Production, Wuhan, China.

出版信息

Front Immunol. 2020 Sep 29;11:577838. doi: 10.3389/fimmu.2020.577838. eCollection 2020.

DOI:10.3389/fimmu.2020.577838
PMID:33133097
原文链接:https://pmc.ncbi.nlm.nih.gov/articles/PMC7550656/
Abstract

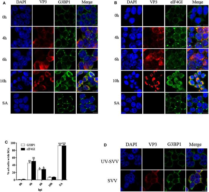
Stress granules (SGs) are the sites of mRNA storage and related to the regulation of mRNA translation, which are dynamic structures in response to various environmental stresses and viral infections. Seneca Valley virus (SVV), an oncolytic RNA virus belonging to Picornaviridae family, can cause vesicular disease (VD) indistinguished from foot-and-mouth disease (FMD) and other pig VDs. In this study, we found that SVV induced SG formation in the early stage of infection in a PKR-eIF2α dependent manner, as demonstrated by the recruitment of marker proteins of G3BP1 and eIF4GI. Surprisingly, we found that downregulating SG marker proteins TIA1 or G3BP1, or expressing an eIF2α non-phosphorylatable mutant inhibited SG formation, but this inhibition of transient SG formation had no significant effect on SVV propagation. Depletion of G3BP1 significantly attenuated the activation of NF-κB signaling pathway. In addition, we found that SVV inhibited SG formation at the late stage of infection and 3C protease was essential for the inhibition depending on its enzyme activity. Furthermore, we also found that 3C protease blocked the SG formation by disrupting eIF4GI-G3BP1 interaction. Overall, our results demonstrate that SVV induces transient SG formation in an eIF2α phosphorylation and PKR-dependent manner, and that 3C protease inhibits SG formation by interfering eIF4GI-G3BP1 interaction.

摘要

应激颗粒(SGs)是 mRNA 储存的场所,与 mRNA 翻译的调节有关,是对各种环境应激和病毒感染的动态结构。塞尼卡谷病毒(SVV)是一种属于小 RNA 病毒科的溶瘤 RNA 病毒,可引起与口蹄疫(FMD)和其他猪 VD 无法区分的水疱病(VD)。在这项研究中,我们发现 SVV 在感染的早期阶段以 PKR-eIF2α 依赖的方式诱导 SG 形成,这由 G3BP1 和 eIF4GI 的标记蛋白的募集证明。令人惊讶的是,我们发现下调 SG 标记蛋白 TIA1 或 G3BP1,或表达一种非磷酸化的 eIF2α 突变体抑制 SG 形成,但这种对瞬时 SG 形成的抑制对 SVV 的增殖没有显著影响。G3BP1 的耗竭显着减弱了 NF-κB 信号通路的激活。此外,我们发现 SVV 在感染后期抑制 SG 形成,3C 蛋白酶依赖其酶活性对抑制至关重要。此外,我们还发现 3C 蛋白酶通过破坏 eIF4GI-G3BP1 相互作用来阻止 SG 形成。总的来说,我们的结果表明,SVV 以 eIF2α 磷酸化和 PKR 依赖的方式诱导瞬时 SG 形成,而 3C 蛋白酶通过干扰 eIF4GI-G3BP1 相互作用抑制 SG 形成。

https://cdn.ncbi.nlm.nih.gov/pmc/blobs/d5d7/7550656/ccfa0f644c90/fimmu-11-577838-g0008.jpg
https://cdn.ncbi.nlm.nih.gov/pmc/blobs/d5d7/7550656/b9b47abb9c5b/fimmu-11-577838-g0001.jpg
https://cdn.ncbi.nlm.nih.gov/pmc/blobs/d5d7/7550656/391ca19d3113/fimmu-11-577838-g0002.jpg
https://cdn.ncbi.nlm.nih.gov/pmc/blobs/d5d7/7550656/6e1e864223fd/fimmu-11-577838-g0003.jpg
https://cdn.ncbi.nlm.nih.gov/pmc/blobs/d5d7/7550656/b2bfff028dc4/fimmu-11-577838-g0004.jpg
https://cdn.ncbi.nlm.nih.gov/pmc/blobs/d5d7/7550656/5de18ff9f62b/fimmu-11-577838-g0005.jpg
https://cdn.ncbi.nlm.nih.gov/pmc/blobs/d5d7/7550656/1af958ae6671/fimmu-11-577838-g0006.jpg
https://cdn.ncbi.nlm.nih.gov/pmc/blobs/d5d7/7550656/9d4a0af0f2dc/fimmu-11-577838-g0007.jpg
https://cdn.ncbi.nlm.nih.gov/pmc/blobs/d5d7/7550656/ccfa0f644c90/fimmu-11-577838-g0008.jpg
https://cdn.ncbi.nlm.nih.gov/pmc/blobs/d5d7/7550656/b9b47abb9c5b/fimmu-11-577838-g0001.jpg
https://cdn.ncbi.nlm.nih.gov/pmc/blobs/d5d7/7550656/391ca19d3113/fimmu-11-577838-g0002.jpg
https://cdn.ncbi.nlm.nih.gov/pmc/blobs/d5d7/7550656/6e1e864223fd/fimmu-11-577838-g0003.jpg
https://cdn.ncbi.nlm.nih.gov/pmc/blobs/d5d7/7550656/b2bfff028dc4/fimmu-11-577838-g0004.jpg
https://cdn.ncbi.nlm.nih.gov/pmc/blobs/d5d7/7550656/5de18ff9f62b/fimmu-11-577838-g0005.jpg
https://cdn.ncbi.nlm.nih.gov/pmc/blobs/d5d7/7550656/1af958ae6671/fimmu-11-577838-g0006.jpg
https://cdn.ncbi.nlm.nih.gov/pmc/blobs/d5d7/7550656/9d4a0af0f2dc/fimmu-11-577838-g0007.jpg
https://cdn.ncbi.nlm.nih.gov/pmc/blobs/d5d7/7550656/ccfa0f644c90/fimmu-11-577838-g0008.jpg

相似文献

1
Seneca Valley Virus 3C Protease Inhibits Stress Granule Formation by Disrupting eIF4GI-G3BP1 Interaction.塞尼卡谷病毒 3C 蛋白酶通过破坏 eIF4GI-G3BP1 相互作用来抑制应激颗粒的形成。
Front Immunol. 2020 Sep 29;11:577838. doi: 10.3389/fimmu.2020.577838. eCollection 2020.
2
Enterovirus 71 inhibits cytoplasmic stress granule formation during the late stage of infection.肠道病毒 71 型在感染后期抑制细胞质应激颗粒的形成。
Virus Res. 2018 Aug 15;255:55-67. doi: 10.1016/j.virusres.2018.07.006. Epub 2018 Jul 10.
3
Typical Stress Granule Proteins Interact with the 3' Untranslated Region of Enterovirus D68 To Inhibit Viral Replication.典型应激颗粒蛋白与肠道病毒D68的3'非翻译区相互作用以抑制病毒复制。
J Virol. 2020 Mar 17;94(7). doi: 10.1128/JVI.02041-19.
4
Mouse Norovirus Infection Arrests Host Cell Translation Uncoupled from the Stress Granule-PKR-eIF2α Axis.鼠诺如病毒感染阻断宿主细胞翻译,与应激颗粒-PKR-eIF2α 轴无关。
mBio. 2019 Jun 18;10(3):e00960-19. doi: 10.1128/mBio.00960-19.
5
The Acetylation of Lysine-376 of G3BP1 Regulates RNA Binding and Stress Granule Dynamics.G3BP1 赖氨酸-376 的乙酰化调节 RNA 结合和应激颗粒动态。
Mol Cell Biol. 2019 Oct 28;39(22). doi: 10.1128/MCB.00052-19. Print 2019 Nov 15.
6
Zika Virus Subverts Stress Granules To Promote and Restrict Viral Gene Expression.寨卡病毒颠覆应激颗粒以促进和限制病毒基因表达。
J Virol. 2019 May 29;93(12). doi: 10.1128/JVI.00520-19. Print 2019 Jun 15.
7
Foot-and-Mouth Disease Virus Leader Protease Cleaves G3BP1 and G3BP2 and Inhibits Stress Granule Formation.口蹄疫病毒 3C 蛋白酶裂解 G3BP1 和 G3BP2 并抑制应激颗粒形成。
J Virol. 2019 Jan 4;93(2). doi: 10.1128/JVI.00922-18. Print 2019 Jan 15.
8
Feline Calicivirus Infection Disrupts Assembly of Cytoplasmic Stress Granules and Induces G3BP1 Cleavage.猫杯状病毒感染破坏细胞质应激颗粒的组装并诱导G3BP1裂解。
J Virol. 2016 Jun 24;90(14):6489-6501. doi: 10.1128/JVI.00647-16. Print 2016 Jul 15.
9
Nsp1 proteins of human coronaviruses HCoV-OC43 and SARS-CoV2 inhibit stress granule formation.人冠状病毒 HCoV-OC43 和 SARS-CoV2 的 Nsp1 蛋白抑制应激颗粒形成。
PLoS Pathog. 2022 Dec 19;18(12):e1011041. doi: 10.1371/journal.ppat.1011041. eCollection 2022 Dec.
10
Stress granules regulate double-stranded RNA-dependent protein kinase activation through a complex containing G3BP1 and Caprin1.应激颗粒通过包含G3BP1和Caprin1的复合物调节双链RNA依赖性蛋白激酶的激活。
mBio. 2015 Mar 17;6(2):e02486. doi: 10.1128/mBio.02486-14.

引用本文的文献

1
Senecavirus a can replicate in apical-out porcine intestinal organoids and induce stress granules and innate immune response.A组赛内卡病毒可在顶端向外的猪肠道类器官中复制,并诱导应激颗粒和先天免疫反应。
Virulence. 2025 Dec;16(1):2548623. doi: 10.1080/21505594.2025.2548623. Epub 2025 Aug 24.
2
Activation of eIF2α-ATF4 by endoplasmic reticulum-mitochondria coupling stress enhances COX2 expression and MSC-based therapeutic efficacy for rheumatoid arthritis.内质网-线粒体偶联应激激活eIF2α-ATF4可增强COX2表达及间充质干细胞对类风湿关节炎的治疗效果。
Stem Cell Res Ther. 2025 May 28;16(1):260. doi: 10.1186/s13287-025-04362-x.
3

本文引用的文献

1
The Leader Protein of Theiler's Virus Prevents the Activation of PKR.西尼罗河病毒的主要结构蛋白可抑制 PKR 的激活。
J Virol. 2019 Sep 12;93(19). doi: 10.1128/JVI.01010-19. Print 2019 Oct 1.
2
Mouse Norovirus Infection Arrests Host Cell Translation Uncoupled from the Stress Granule-PKR-eIF2α Axis.鼠诺如病毒感染阻断宿主细胞翻译,与应激颗粒-PKR-eIF2α 轴无关。
mBio. 2019 Jun 18;10(3):e00960-19. doi: 10.1128/mBio.00960-19.
3
Correction: The stress granule protein G3BP1 binds viral dsRNA and RIG-I to enhance interferon-β response.
Two Birds With One Stone: RNA Virus Strategies to Manipulate G3BP1 and Other Stress Granule Components.
一石二鸟:RNA病毒操纵G3BP1及其他应激颗粒成分的策略
Wiley Interdiscip Rev RNA. 2025 Mar-Apr;16(2):e70005. doi: 10.1002/wrna.70005.
4
Stress granules: Guardians of cellular health and triggers of disease.应激颗粒:细胞健康的守护者与疾病的触发因素
Neural Regen Res. 2026 Feb 1;21(2):588-597. doi: 10.4103/NRR.NRR-D-24-01196. Epub 2025 Feb 24.
5
Seneca Valley virus 3C antagonizes host innate immune responses and programmed cell death.塞内卡山谷病毒3C拮抗宿主固有免疫反应和程序性细胞死亡。
Front Microbiol. 2023 Oct 6;14:1235620. doi: 10.3389/fmicb.2023.1235620. eCollection 2023.
6
Role(s) of G3BPs in Human Pathogenesis.G3BPs 在人类发病机制中的作用。
J Pharmacol Exp Ther. 2023 Oct;387(1):100-110. doi: 10.1124/jpet.122.001538. Epub 2023 Jul 19.
7
Allosteric regulation of Senecavirus A 3Cpro proteolytic activity by an endogenous phospholipid.内源性磷脂对塞尼卡病毒 A 3Cpro 蛋白水解活性的变构调节。
PLoS Pathog. 2023 May 30;19(5):e1011411. doi: 10.1371/journal.ppat.1011411. eCollection 2023 May.
8
The game between host antiviral innate immunity and immune evasion strategies of senecavirus A - A cell biological perspective.宿主抗病毒先天免疫与塞尼卡病毒 A 免疫逃逸策略的博弈——一种细胞生物学视角。
Front Immunol. 2022 Dec 22;13:1107173. doi: 10.3389/fimmu.2022.1107173. eCollection 2022.
9
Porcine Epidemic Diarrhea Virus: An Updated Overview of Virus Epidemiology, Virulence Variation Patterns and Virus-Host Interactions.猪流行性腹泻病毒:病毒流行病学、毒力变异模式和病毒-宿主相互作用的最新概述。
Viruses. 2022 Nov 2;14(11):2434. doi: 10.3390/v14112434.
10
Pan-cancer analysis of LncRNA XIST and its potential mechanisms in human cancers.长链非编码RNA XIST在人类癌症中的泛癌分析及其潜在机制
Heliyon. 2022 Sep 28;8(10):e10786. doi: 10.1016/j.heliyon.2022.e10786. eCollection 2022 Oct.
更正:应激颗粒蛋白G3BP1与病毒双链RNA和RIG-I结合,以增强干扰素-β反应。
J Biol Chem. 2019 Jun 14;294(24):9655. doi: 10.1074/jbc.AAC119.009397.
4
Senecavirus A 3C Protease Mediates Host Cell Apoptosis Late in Infection.塞内卡病毒 A 3C 蛋白酶介导宿主细胞凋亡在感染晚期。
Front Immunol. 2019 Mar 13;10:363. doi: 10.3389/fimmu.2019.00363. eCollection 2019.
5
SG formation relies on eIF4GI-G3BP interaction which is targeted by picornavirus stress antagonists.应激颗粒(SG)的形成依赖于真核翻译起始因子4GI(eIF4GI)与G3BP的相互作用,而微小核糖核酸病毒应激拮抗剂可作用于这种相互作用。
Cell Discov. 2019 Jan 1;5:1. doi: 10.1038/s41421-018-0068-4. eCollection 2019.
6
Foot-and-Mouth Disease Virus Leader Protease Cleaves G3BP1 and G3BP2 and Inhibits Stress Granule Formation.口蹄疫病毒 3C 蛋白酶裂解 G3BP1 和 G3BP2 并抑制应激颗粒形成。
J Virol. 2019 Jan 4;93(2). doi: 10.1128/JVI.00922-18. Print 2019 Jan 15.
7
Inclusion bodies of human parainfluenza virus type 3 inhibit antiviral stress granule formation by shielding viral RNAs.人副流感病毒 3 型包含体通过屏蔽病毒 RNA 来抑制抗病毒应激颗粒的形成。
PLoS Pathog. 2018 Mar 8;14(3):e1006948. doi: 10.1371/journal.ppat.1006948. eCollection 2018 Mar.
8
Seneca Valley Virus 3C abrogates the IRF3- and IRF7-mediated innate immune response by degrading IRF3 and IRF7.塞尼卡谷病毒 3C 通过降解 IRF3 和 IRF7 来阻断 IRF3 和 IRF7 介导的固有免疫反应。
Virology. 2018 May;518:1-7. doi: 10.1016/j.virol.2018.01.028. Epub 2018 Feb 7.
9
KSHV inhibits stress granule formation by viral ORF57 blocking PKR activation.卡波西肉瘤相关疱疹病毒通过病毒开放阅读框57阻断蛋白激酶R的激活来抑制应激颗粒的形成。
PLoS Pathog. 2017 Oct 30;13(10):e1006677. doi: 10.1371/journal.ppat.1006677. eCollection 2017 Oct.
10
Longitudinal study of Senecavirus a shedding in sows and piglets on a single United States farm during an outbreak of vesicular disease.美国一个农场爆发水疱病期间,母猪和仔猪中A组赛尼卡病毒排毒情况的纵向研究。
BMC Vet Res. 2017 Aug 31;13(1):277. doi: 10.1186/s12917-017-1172-7.