Suppr超能文献

软脂酸诱导的 miR-96-5p 通过靶向 FHL1 抑制 C2C12 成肌细胞的肌生成分化。

MiR-96-5p Induced by Palmitic Acid Suppresses the Myogenic Differentiation of C2C12 Myoblasts by Targeting FHL1.

机构信息

Department of Biochemistry, Dongguk University College of Medicine, 123 Dongdae-ro, Gyeongju 38066, Korea.

Channelopathy Research Center (CRC), Dongguk University College of Medicine, 32 Dongguk-ro, Ilsan Dong-gu, 10326 Goyang, Korea.

出版信息

Int J Mol Sci. 2020 Dec 11;21(24):9445. doi: 10.3390/ijms21249445.

Abstract

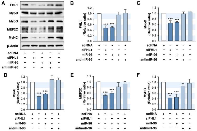
Skeletal myogenesis is a multi-stage process that includes the cell cycle exit, myogenic transcriptional activation, and morphological changes to form multinucleated myofibers. Recent studies have shown that saturated fatty acids (SFA) and miRNAs play crucial roles in myogenesis and muscle homeostasis. Nevertheless, the target molecules and myogenic regulatory mechanisms of miRNAs are largely unknown, particularly when myogenesis is dysregulated by SFA deposition. This study investigated the critical role played by miR-96-5p on the myogenic differentiation in C2C12 myoblasts. Long-chain SFA palmitic acid (PA) significantly reduced FHL1 expression and inhibited the myogenic differentiation of C2C12 myoblasts but induced miR-96-5p expression. The knockdown of FHL1 by siRNA stimulated cell proliferation and inhibited myogenic differentiation of myoblasts. Interestingly, miR-96-5p suppressed FHL1 expression by directly targeting the 3'UTR of mRNA. The transfection of an miR-96-5p mimic upregulated the expressions of cell cycle-related genes, such as PCNA, CCNB1, and CCND1, and increased myoblast proliferation. Moreover, the miR-96-5p mimic inhibited the expressions of myogenic factors, such as myoblast determination protein (MyoD), myogenin (MyoG), myocyte enhancer factor 2C (MEF2C), and myosin heavy chain (MyHC), and dramatically impeded differentiation and fusion of myoblasts. Overall, this study highlights the role of miR-96-5p in myogenesis via FHL1 suppression and suggests a novel regulatory mechanism for myogenesis mediated by miRNA in a background of obesity.

摘要

成肌骨骼发生是一个多阶段的过程,包括细胞周期退出、成肌转录激活和形态变化,形成多核肌纤维。最近的研究表明,饱和脂肪酸(SFA)和 miRNA 在成肌发生和肌肉动态平衡中起着关键作用。然而,miRNA 的靶分子和成肌调节机制在很大程度上是未知的,特别是当 SFA 沉积使成肌发生失调时。本研究探讨了 miR-96-5p 在 C2C12 成肌细胞中的成肌分化中的关键作用。长链 SFA 棕榈酸(PA)显著降低 FHL1 的表达并抑制 C2C12 成肌细胞的成肌分化,但诱导 miR-96-5p 的表达。siRNA 下调 FHL1 刺激细胞增殖并抑制成肌细胞的成肌分化。有趣的是,miR-96-5p 通过直接靶向 3'UTR 的 mRNA 抑制 FHL1 的表达。miR-96-5p 模拟物的转染上调了细胞周期相关基因的表达,如 PCNA、CCNB1 和 CCND1,并增加了成肌细胞的增殖。此外,miR-96-5p 模拟物抑制了成肌因子的表达,如成肌决定蛋白(MyoD)、成肌细胞(MyoG)、肌细胞增强因子 2C(MEF2C)和肌球蛋白重链(MyHC),并显著抑制了成肌细胞的分化和融合。总之,本研究通过 FHL1 抑制强调了 miR-96-5p 在成肌发生中的作用,并提出了肥胖背景下 miRNA 介导的成肌发生的新调节机制。

https://cdn.ncbi.nlm.nih.gov/pmc/blobs/f16b/7764195/5a00317b554a/ijms-21-09445-g001.jpg

文献AI研究员

20分钟写一篇综述,助力文献阅读效率提升50倍。

立即体验

用中文搜PubMed

大模型驱动的PubMed中文搜索引擎

马上搜索

文档翻译

学术文献翻译模型,支持多种主流文档格式。

立即体验