Suppr超能文献

沉积物宏基因组如同湖泊微生物组的时间胶囊。

Sediment Metagenomes as Time Capsules of Lake Microbiomes.

机构信息

Department of Biology, Concordia University, Montreal, Quebec, Canada.

Groupe de Recherche Interuniversitaire en Limnologie, Montreal, Quebec, Canada.

出版信息

mSphere. 2020 Nov 4;5(6):e00512-20. doi: 10.1128/mSphere.00512-20.

Abstract

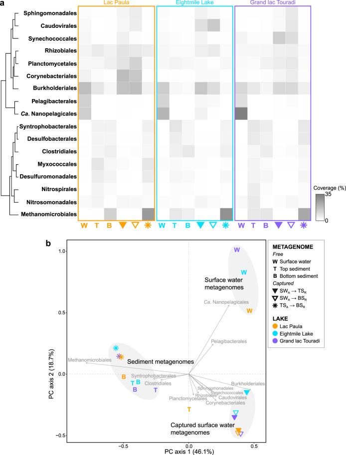
The reconstruction of ecological time series from lake sediment archives can retrace the environmental impact of human activities. Molecular genetic approaches in paleolimnology have provided unprecedented access to DNA time series, which record evidence of the microbial ecologies that underlaid historical lake ecosystems. Such studies often rely on single-gene surveys, and consequently, the full diversity of preserved microorganisms remains unexplored. In this study, we probed the diversity archived in contemporary and preindustrial sediments by comparative shotgun metagenomic analysis of surface water and sediment samples from three eastern Canadian lakes. In a strategy that was aimed at disentangling historical DNA from the indigenous sediment background, microbial preservation signals were captured by mapping sequence similarities between sediment metagenome reads and reference surface water metagenome assemblies. We detected preserved , diverse bacterioplankton, microeukaryotes, and viruses in sediment metagenomes. Among the preserved microorganisms were important groups never before reported in paleolimnological reconstructions, including bacteriophages () and ubiquitous freshwater ( and ). In contrast, ultramicroscopic (" Nanopelagicales") and () were apparently not well preserved in sediment metagenomes even though they were numerically dominant in surface water metagenomes. Overall, our study explored a novel application of whole-metagenome shotgun sequencing for discovering the DNA remains of a broad diversity of microorganisms preserved in lake sediments. The recovery of diverse microbial time series supports the taxonomic expansion of microbiome reconstructions and the development of novel microbial paleoindicators. Lakes are critical freshwater resources under mounting pressure from climate change and other anthropogenic stressors. The reconstruction of ecological time series from sediment archives with paleolimnological techniques has been shown to be an effective means of understanding how humans are modifying lake ecosystems over extended timescales. In this study, we combined shotgun DNA sequencing with a novel comparative analysis of surface water and sediment metagenomes to expose the diversity of microorganisms preserved in lake sediments. The detection of DNA from a broad diversity of preserved microbes serves to more fully reconstruct historical microbiomes and describe preimpact lake conditions.

摘要

从湖泊沉积物记录中重建生态时间序列可以追溯人类活动对环境的影响。古湖沼学中的分子遗传学方法为 DNA 时间序列提供了前所未有的获取途径,这些时间序列记录了构成历史湖泊生态系统的微生物生态的证据。此类研究通常依赖于单基因调查,因此,保存微生物的全部多样性仍未得到探索。在这项研究中,我们通过对来自加拿大东部三个湖泊的地表水和沉积物样本进行比较 shotgun 宏基因组分析,探测了当代和前工业化沉积物中存档的多样性。在一种旨在将历史 DNA 与本土沉积物背景区分开来的策略中,通过将沉积物宏基因组读数与参考地表水宏基因组组装之间的序列相似性进行映射,捕获了微生物保存信号。我们在沉积物宏基因组中检测到了保存下来的、多样化的细菌浮游生物、微型真核生物和病毒。在保存下来的微生物中,包括以前从未在古湖沼学重建中报道过的重要群体,包括噬菌体()和普遍存在的淡水(和)。相比之下,超微观(“Nanopelagales”)和()在沉积物宏基因组中显然没有很好地保存下来,尽管它们在地表水宏基因组中数量上占优势。总体而言,我们的研究探索了全宏基因组 shotgun 测序的一种新应用,用于发现保存在湖泊沉积物中的广泛微生物多样性的 DNA 痕迹。多样化微生物时间序列的恢复支持了宏基因组重建的分类扩展和新型微生物古生物指标的发展。湖泊是受到气候变化和其他人为胁迫压力的关键淡水资源。利用古湖沼学技术从沉积物档案中重建生态时间序列已被证明是一种有效的手段,可以了解人类在多长时间尺度上改变湖泊生态系统。在这项研究中,我们将 shotgun DNA 测序与地表水和沉积物宏基因组的新型比较分析相结合,揭示了保存在湖泊沉积物中的微生物多样性。检测到广泛保存的微生物的 DNA 有助于更全面地重建历史微生物组并描述未受影响的湖泊条件。

https://cdn.ncbi.nlm.nih.gov/pmc/blobs/3faa/7643826/55aa6f8c0af5/mSphere.00512-20-f0001.jpg

文献AI研究员

20分钟写一篇综述,助力文献阅读效率提升50倍。

立即体验

用中文搜PubMed

大模型驱动的PubMed中文搜索引擎

马上搜索

文档翻译

学术文献翻译模型,支持多种主流文档格式。

立即体验