Suppr超能文献

负载二甲基草酰甘氨酸/纳米硅酸盐的成骨/血管生成双功能纤维结构用于功能性牙周组织再生

Dimethyloxallyl glycine/nanosilicates-loaded osteogenic/angiogenic difunctional fibrous structure for functional periodontal tissue regeneration.

作者信息

Shang Lingling, Liu Ziqi, Ma Baojin, Shao Jinlong, Wang Bing, Ma Chenxi, Ge Shaohua

机构信息

Department of Periodontology, School and Hospital of Stomatology, Cheeloo College of Medicine, Shandong University & Shandong Key Laboratory of Oral Tissue Regeneration & Shandong Engineering Laboratory for Dental Materials and Oral Tissue Regeneration, Jinan, Shandong, 250012, China.

出版信息

Bioact Mater. 2020 Oct 26;6(4):1175-1188. doi: 10.1016/j.bioactmat.2020.10.010. eCollection 2021 Apr.

Abstract

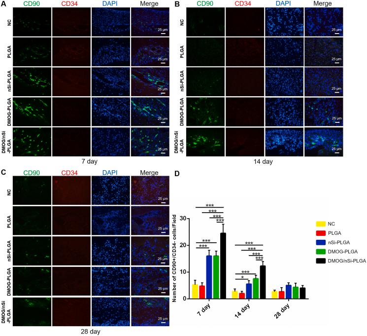
The coupled process of osteogenesis-angiogenesis plays a crucial role in periodontal tissue regeneration. Although various cytokines or chemokines have been widely applied in periodontal tissue engineering, most of them are macromolecular proteins with the drawbacks of short effective half-life, poor stability and high cost, which constrain their clinical translation. Our study aimed to develop a difunctional structure for periodontal tissue regeneration by incorporating an angiogenic small molecule, dimethyloxalylglycine (DMOG), and an osteoinductive inorganic nanomaterial, nanosilicate (nSi) into poly (lactic-co-glycolic acid) (PLGA) fibers by electrospinning. The physiochemical properties of DMOG/nSi-PLGA fibrous membranes were characterized. Thereafter, the effect of DMOG/nSi-PLGA membranes on periodontal tissue regeneration was evaluated by detecting osteogenic and angiogenic differentiation potential of periodontal ligament stem cells (PDLSCs) . Additionally, the fibrous membranes were transplanted into rat periodontal defects, and tissue regeneration was assessed with histological evaluation, micro-computed tomography (micro-CT), and immunohistochemical analysis. DMOG/nSi-PLGA membranes possessed preferable mechanical property and biocompatibility. PDLSCs seeded on the DMOG/nSi-PLGA membranes showed up-regulated expression of osteogenic and angiogenic markers, higher alkaline phosphatase (ALP) activity, and more tube formation in comparison with single application. Further, study showed that the DMOG/nSi-PLGA membranes promoted recruitment of CD90+/CD34- stromal cells, induced angiogenesis and osteogenesis, and regenerated cementum-ligament-bone complex in periodontal defects. Consequently, the combination of DMOG and nSi exerted admirable effects on periodontal tissue regeneration. DMOG/nSi-PLGA fibrous membranes could enhance and orchestrate osteogenesis-angiogenesis, and may have the potential to be translated as an effective scaffold in periodontal tissue engineering.

摘要

成骨-血管生成的偶联过程在牙周组织再生中起着关键作用。尽管各种细胞因子或趋化因子已广泛应用于牙周组织工程,但它们大多是大分子蛋白质,存在有效半衰期短、稳定性差和成本高的缺点,这限制了它们的临床转化。我们的研究旨在通过静电纺丝将血管生成小分子二甲基草酰甘氨酸(DMOG)和骨诱导无机纳米材料纳米硅酸盐(nSi)掺入聚乳酸-乙醇酸共聚物(PLGA)纤维中,开发一种用于牙周组织再生的双功能结构。对DMOG/nSi-PLGA纤维膜的理化性质进行了表征。此后,通过检测牙周膜干细胞(PDLSCs)的成骨和血管生成分化潜能,评估了DMOG/nSi-PLGA膜对牙周组织再生的影响。此外,将纤维膜移植到大鼠牙周缺损处,通过组织学评估、显微计算机断层扫描(micro-CT)和免疫组织化学分析评估组织再生情况。DMOG/nSi-PLGA膜具有较好的力学性能和生物相容性。与单一应用相比,接种在DMOG/nSi-PLGA膜上的PDLSCs成骨和血管生成标志物的表达上调,碱性磷酸酶(ALP)活性更高,形成的管腔更多。此外,研究表明DMOG/nSi-PLGA膜促进了CD90+/CD34-基质细胞的募集,诱导了血管生成和成骨,并在牙周缺损处再生了牙骨质-韧带-骨复合体。因此,DMOG和nSi的组合对牙周组织再生产生了良好的效果。DMOG/nSi-PLGA纤维膜可以增强并协调成骨-血管生成,可能有潜力作为牙周组织工程中的一种有效支架进行转化应用。

https://cdn.ncbi.nlm.nih.gov/pmc/blobs/63b4/7593348/206d02beeba8/fx1.jpg

文献检索

告别复杂PubMed语法,用中文像聊天一样搜索,搜遍4000万医学文献。AI智能推荐,让科研检索更轻松。

立即免费搜索

文件翻译

保留排版,准确专业,支持PDF/Word/PPT等文件格式,支持 12+语言互译。

免费翻译文档

深度研究

AI帮你快速写综述,25分钟生成高质量综述,智能提取关键信息,辅助科研写作。

立即免费体验