State Key Laboratory of Genetic Engineering, Collaborative Innovation Center of Genetics and Development, International Associated Laboratory of CNRS-Fudan-HUNAU on Plant Epigenome Research, Department of Biochemistry, Institute of Plant Biology, School of Life Sciences, Fudan University, Shanghai, 200438, China.
Department of Physiology and Biophysics, School of Life Sciences, Fudan University, Shanghai, 200438, China.
Nat Commun. 2020 Nov 11;11(1):5717. doi: 10.1038/s41467-020-19586-z.
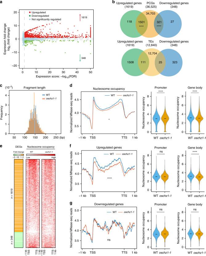
While the yeast Chz1 acts as a specific histone-chaperone for H2A.Z, functions of CHZ-domain proteins in multicellular eukaryotes remain obscure. Here, we report on the functional characterization of OsChz1, a sole CHZ-domain protein identified in rice. OsChz1 interacts with both the canonical H2A-H2B dimer and the variant H2A.Z-H2B dimer. Within crystal structure the C-terminal region of OsChz1 binds H2A-H2B via an acidic region, pointing to a previously unknown recognition mechanism. Knockout of OsChz1 leads to multiple plant developmental defects. At genome-wide level, loss of OsChz1 causes mis-regulations of thousands of genes and broad alterations of nucleosome occupancy as well as reductions of H2A.Z-enrichment. While OsChz1 associates with chromatin regions enriched of repressive histone marks (H3K27me3 and H3K4me2), its loss does not affect the genome landscape of DNA methylation. Taken together, it is emerging that OsChz1 functions as an important H2A/H2A.Z-H2B chaperone in dynamic regulation of chromatin for higher eukaryote development.
酵母 Chz1 作为特定的组蛋白伴侣,可特异性结合 H2A.Z,但多细胞真核生物中 CHZ 结构域蛋白的功能仍然未知。本文报道了水稻中唯一的 CHZ 结构域蛋白 OsChz1 的功能特征。OsChz1 与经典的 H2A-H2B 二聚体和变体 H2A.Z-H2B 二聚体都相互作用。在晶体结构中,OsChz1 的 C 末端区域通过酸性区域与 H2A-H2B 结合,这指向了一个以前未知的识别机制。OsChz1 的敲除导致多种植物发育缺陷。在全基因组水平上,OsChz1 的缺失导致数千个基因的调控异常,核小体占有率广泛改变以及 H2A.Z 富集减少。虽然 OsChz1 与富含抑制性组蛋白标记(H3K27me3 和 H3K4me2)的染色质区域相关联,但它的缺失并不影响 DNA 甲基化的基因组景观。总之,OsChz1 作为一种重要的 H2A/H2A.Z-H2B 伴侣蛋白,在真核生物发育过程中对染色质的动态调控中发挥着重要作用。