Suppr超能文献

氙气治疗严重创伤性脑损伤可改善运动功能,减少急性神经元丢失,增强早期有益的神经炎症:一项随机、盲法、对照动物研究。

Xenon treatment after severe traumatic brain injury improves locomotor outcome, reduces acute neuronal loss and enhances early beneficial neuroinflammation: a randomized, blinded, controlled animal study.

机构信息

Anaesthetics, Pain Medicine and Intensive Care Section, Department of Surgery and Cancer, Imperial College London, Sir Ernst Chain Building, South Kensington, London, SW7 2AZ, UK.

Royal British Legion Centre for Blast Injury Studies, Department of Bioengineering, Imperial College London, Bessemer Building, South Kensington, London, SW7 2AZ, UK.

出版信息

Crit Care. 2020 Nov 27;24(1):667. doi: 10.1186/s13054-020-03373-9.

Abstract

BACKGROUND

Traumatic brain injury (TBI) is a major cause of morbidity and mortality, but there are no clinically proven treatments that specifically target neuronal loss and secondary injury development following TBI. In this study, we evaluate the effect of xenon treatment on functional outcome, lesion volume, neuronal loss and neuroinflammation after severe TBI in rats.

METHODS

Young adult male Sprague Dawley rats were subjected to controlled cortical impact (CCI) brain trauma or sham surgery followed by treatment with either 50% xenon:25% oxygen balance nitrogen, or control gas 75% nitrogen:25% oxygen. Locomotor function was assessed using Catwalk-XT automated gait analysis at baseline and 24 h after injury. Histological outcomes were assessed following perfusion fixation at 15 min or 24 h after injury or sham procedure.

RESULTS

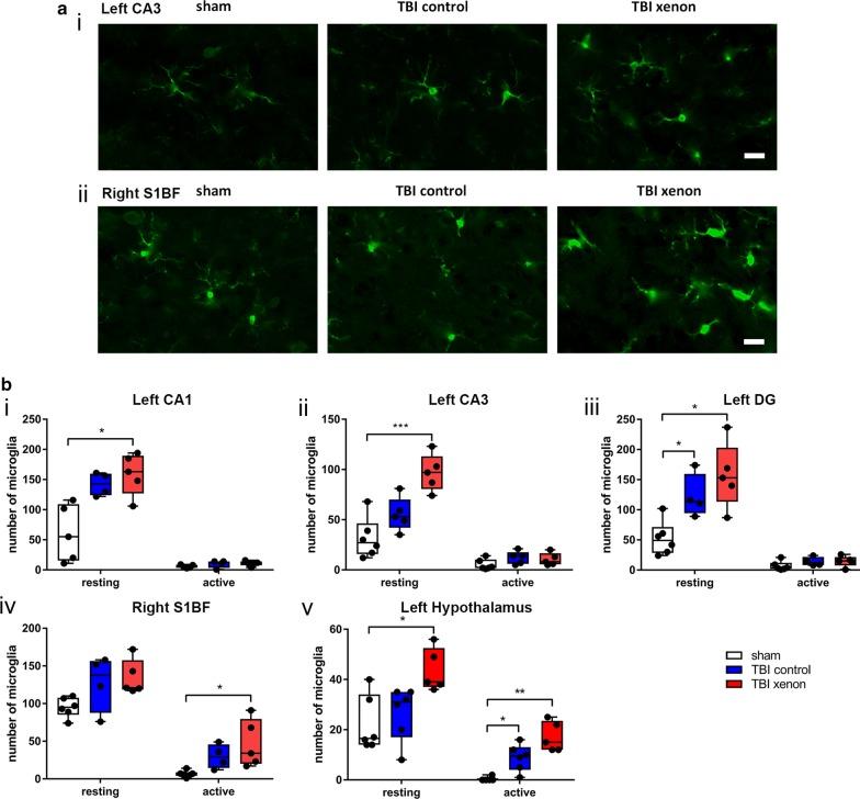
Xenon treatment reduced lesion volume, reduced early locomotor deficits, and attenuated neuronal loss in clinically relevant cortical and subcortical areas. Xenon treatment resulted in significant increases in Iba1-positive microglia and GFAP-positive reactive astrocytes that was associated with neuronal preservation.

CONCLUSIONS

Our findings demonstrate that xenon improves functional outcome and reduces neuronal loss after brain trauma in rats. Neuronal preservation was associated with a xenon-induced enhancement of microglial cell numbers and astrocyte activation, consistent with a role for early beneficial neuroinflammation in xenon's neuroprotective effect. These findings suggest that xenon may be a first-line clinical treatment for brain trauma.

摘要

背景

创伤性脑损伤(TBI)是发病率和死亡率的主要原因,但目前尚无经过临床验证的治疗方法专门针对 TBI 后神经元丢失和继发性损伤的发展。在这项研究中,我们评估了氙气治疗对大鼠严重 TBI 后功能结果、损伤体积、神经元丢失和神经炎症的影响。

方法

年轻成年雄性 Sprague Dawley 大鼠接受皮质撞击(CCI)脑外伤或假手术,然后接受 50%氙气:25%氧气平衡氮气或对照气体 75%氮气:25%氧气治疗。在损伤后 24 小时使用 Catwalk-XT 自动步态分析评估运动功能。在损伤后 15 分钟或 24 小时或假手术时进行灌注固定以评估组织学结果。

结果

氙气治疗减少了损伤体积,减少了早期运动缺陷,并减轻了临床相关皮质和皮质下区域的神经元丢失。氙气治疗导致 Iba1 阳性小胶质细胞和 GFAP 阳性反应性星形胶质细胞的数量显著增加,与神经元的保存有关。

结论

我们的研究结果表明,氙气可改善大鼠脑外伤后的功能结果并减少神经元丢失。神经元的保存与氙气诱导的小胶质细胞数量增加和星形胶质细胞激活有关,这与早期有益的神经炎症在氙气的神经保护作用中起作用一致。这些发现表明,氙气可能是脑外伤的一线临床治疗方法。

https://cdn.ncbi.nlm.nih.gov/pmc/blobs/8d57/7694936/fbe05234e25c/13054_2020_3373_Fig1_HTML.jpg

文献检索

告别复杂PubMed语法,用中文像聊天一样搜索,搜遍4000万医学文献。AI智能推荐,让科研检索更轻松。

立即免费搜索

文件翻译

保留排版,准确专业,支持PDF/Word/PPT等文件格式,支持 12+语言互译。

免费翻译文档

深度研究

AI帮你快速写综述,25分钟生成高质量综述,智能提取关键信息,辅助科研写作。

立即免费体验