Suppr超能文献

高灵敏度和特异性定量纯化的内源性 miRNAs。

Quantification of purified endogenous miRNAs with high sensitivity and specificity.

机构信息

Department of Physics and Astronomy, and Institute of Applied Physics, Seoul National University, Seoul, Republic of Korea.

Center for RNA Research, Institute for Basic Science (IBS), Seoul, Republic of Korea.

出版信息

Nat Commun. 2020 Nov 27;11(1):6033. doi: 10.1038/s41467-020-19865-9.

Abstract

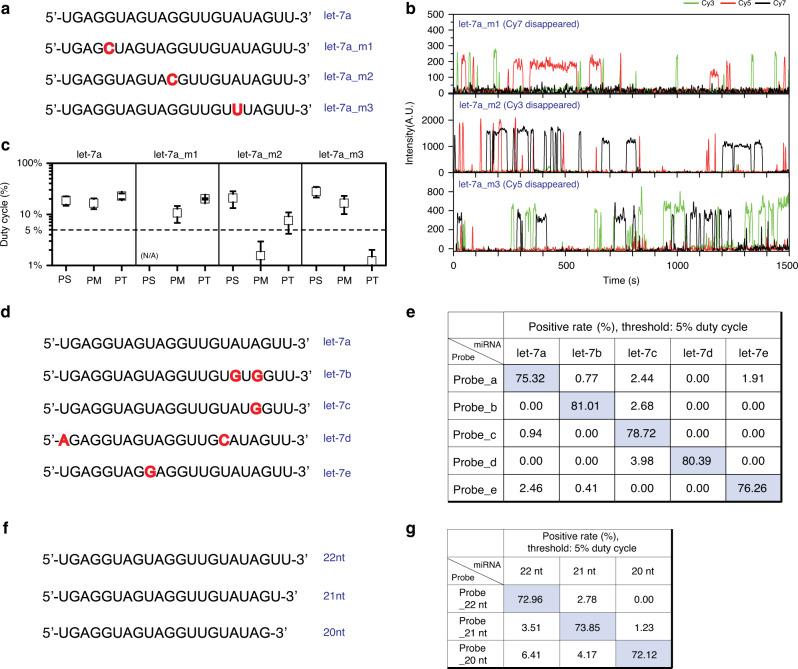
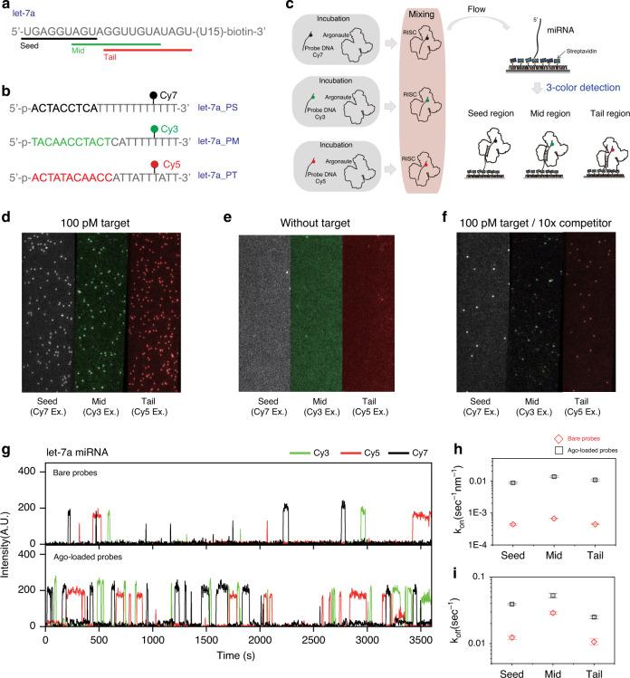
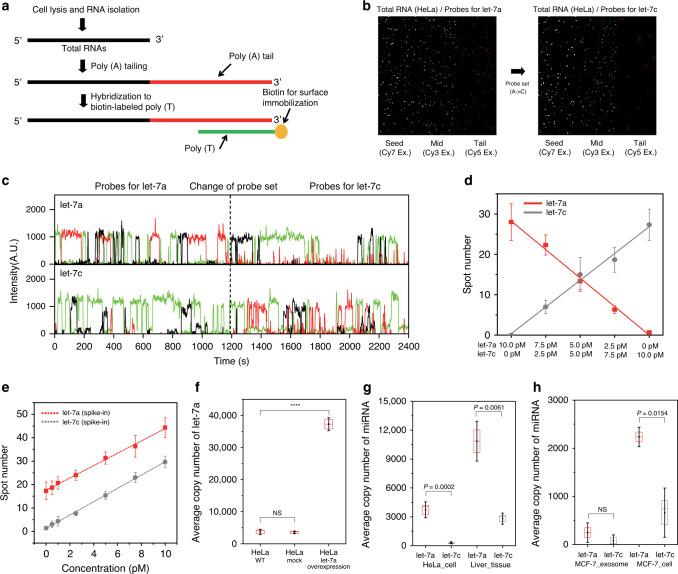
MicroRNAs (miRNAs) are short (19-24 nt) non-coding RNAs that suppress the expression of protein coding genes at the post-transcriptional level. Differential expression profiles of miRNAs across a range of diseases have emerged as powerful biomarkers, making a reliable yet rapid profiling technique for miRNAs potentially essential in clinics. Here, we report an amplification-free multi-color single-molecule imaging technique that can profile purified endogenous miRNAs with high sensitivity, specificity, and reliability. Compared to previously reported techniques, our technique can discriminate single base mismatches and single-nucleotide 3'-tailing with low false positive rates regardless of their positions on miRNA. By preloading probes in Thermus thermophilus Argonaute (TtAgo), miRNAs detection speed is accelerated by more than 20 times. Finally, by utilizing the well-conserved linearity between single-molecule spot numbers and the target miRNA concentrations, the absolute average copy numbers of endogenous miRNA species in a single cell can be estimated. Thus our technique, Ago-FISH (Argonaute-based Fluorescence In Situ Hybridization), provides a reliable way to accurately profile various endogenous miRNAs on a single miRNA sensing chip.

摘要

微小 RNA(miRNAs)是短链(19-24nt)非编码 RNA,可以在转录后水平抑制蛋白质编码基因的表达。在各种疾病中,miRNAs 的差异表达谱已成为强有力的生物标志物,因此开发一种可靠且快速的 miRNA 分析技术可能对临床应用至关重要。在这里,我们报告了一种无需扩增的多色单分子成像技术,该技术可以高灵敏度、特异性和可靠性地对纯化的内源性 miRNAs 进行分析。与之前报道的技术相比,我们的技术可以区分单碱基错配和单核苷酸 3'-尾,而不管其在 miRNA 上的位置如何,假阳性率都很低。通过在嗜热栖热菌 Argonaute(TtAgo)中预加载探针,可以将 miRNA 的检测速度提高 20 多倍。最后,通过利用单分子斑点数量与目标 miRNA 浓度之间的良好线性关系,可以估计单个细胞中内源性 miRNA 种类的绝对平均拷贝数。因此,我们的技术,Ago-FISH(基于 Argonaute 的荧光原位杂交),为在单个 miRNA 感应芯片上准确分析各种内源性 miRNAs 提供了一种可靠的方法。

https://cdn.ncbi.nlm.nih.gov/pmc/blobs/97fe/7699633/eb29d7f3e052/41467_2020_19865_Fig1_HTML.jpg

文献检索

告别复杂PubMed语法,用中文像聊天一样搜索,搜遍4000万医学文献。AI智能推荐,让科研检索更轻松。

立即免费搜索

文件翻译

保留排版,准确专业,支持PDF/Word/PPT等文件格式,支持 12+语言互译。

免费翻译文档

深度研究

AI帮你快速写综述,25分钟生成高质量综述,智能提取关键信息,辅助科研写作。

立即免费体验