• 文献检索
  • 文档翻译
  • 深度研究
  • 学术资讯
  • Suppr Zotero 插件Zotero 插件
  • 邀请有礼
  • 套餐&价格
  • 历史记录
应用&插件
Suppr Zotero 插件Zotero 插件浏览器插件Mac 客户端Windows 客户端微信小程序
定价
高级版会员购买积分包购买API积分包
服务
文献检索文档翻译深度研究API 文档MCP 服务
关于我们
关于 Suppr公司介绍联系我们用户协议隐私条款
关注我们

Suppr 超能文献

核心技术专利:CN118964589B侵权必究
粤ICP备2023148730 号-1Suppr @ 2026

文献检索

告别复杂PubMed语法,用中文像聊天一样搜索,搜遍4000万医学文献。AI智能推荐,让科研检索更轻松。

立即免费搜索

文件翻译

保留排版,准确专业,支持PDF/Word/PPT等文件格式,支持 12+语言互译。

免费翻译文档

深度研究

AI帮你快速写综述,25分钟生成高质量综述,智能提取关键信息,辅助科研写作。

立即免费体验

解释骑摩托车者行为中的性别差异:多群组结构方程模型的应用。

Explaining Sex Differences in Motorcyclist Riding Behavior: An Application of Multi-Group Structural Equation Modeling.

机构信息

School of Transportation Engineering, Institute of Engineering, Suranaree University of Technology, Nakhon Ratchasima 30000, Thailand.

出版信息

Int J Environ Res Public Health. 2020 Nov 26;17(23):8797. doi: 10.3390/ijerph17238797.

DOI:10.3390/ijerph17238797
PMID:33256183
原文链接:https://pmc.ncbi.nlm.nih.gov/articles/PMC7729442/
Abstract

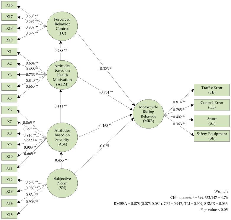
Road accidents are caused by humans, vehicles, and road environments. Human attitudes affect behavioral changes and can lead to unsafe riding behavior. The sex of an individual is a key factor that affects their riding behavior. We aimed to use structural equation modeling (SEM) by analyzing the multi-group SEM between men and women and applying the theory of planned behavior (TPB) and the locus of control (LC) theory. The data used in the research were collected from all over Thailand, consisting of 1516 motorcycle riders (903 men and 613 women) aged over 20 years. A self-administered questionnaire was designed for data collection of the riding behavior using the Motorcycle Rider Behavior Questionnaire (MRBQ), including traffic errors, control errors, stunt frequency, and safety equipment. We found that riding behaviors between men and women were significantly different in both theories. For men, TPB showed that the main factors that highly influenced motorcycle riding behavior (MRB) were the attitudes based on health motivation (AHM) and perceived behavior control (PC); for women, AHM produced a stronger effect than in men. However, for the subjective norms (SN) factor, we found no direct effect on MRB, but did find an indirect effect through the attitudes based on severity (ASE) in both sexes. Particularly for women, the indirect influence value of the SN factor was higher. For women, the LC showed that internal factors had more influence than external factors. The same was found for men, but the effect in women was significantly stronger. We found that sex significantly affected the MRB. Therefore, policies must be implemented that address each group specifically as their attitudes and behaviors are different.

摘要

道路交通事故是由人、车和道路环境等因素造成的。人的态度会影响行为的改变,并可能导致不安全的骑行行为。个体的性别是影响其骑行行为的关键因素之一。我们旨在通过分析男女之间的多群组结构方程模型(SEM),应用计划行为理论(TPB)和控制源理论(LC),使用结构方程建模(SEM)来研究这个问题。研究中使用的数据来自泰国各地,共包括 1516 名 20 岁以上的摩托车骑手(903 名男性和 613 名女性)。我们设计了一份自我管理的问卷,用于收集骑行行为的数据,使用摩托车骑手行为问卷(MRBQ),包括交通违规、控制失误、特技频率和安全设备。我们发现,男女之间的骑行行为在两个理论中都存在显著差异。对于男性,TPB 表明,高度影响摩托车骑行行为(MRB)的主要因素是基于健康动机的态度(AHM)和感知行为控制(PC);对于女性,AHM 的影响比男性更强。然而,对于主观规范(SN)因素,我们发现它对 MRB 没有直接影响,但在两性中都通过严重性态度(ASE)产生了间接影响。特别是对于女性,SN 因素的间接影响值更高。对于女性,LC 表明内部因素比外部因素更有影响力。对于男性也是如此,但女性的影响明显更强。我们发现,性别显著影响了 MRB。因此,必须针对每个群体实施政策,因为他们的态度和行为是不同的。

https://cdn.ncbi.nlm.nih.gov/pmc/blobs/5213/7729442/27a0af7c89f7/ijerph-17-08797-g004.jpg
https://cdn.ncbi.nlm.nih.gov/pmc/blobs/5213/7729442/aa91266d726c/ijerph-17-08797-g001.jpg
https://cdn.ncbi.nlm.nih.gov/pmc/blobs/5213/7729442/245d5aef832e/ijerph-17-08797-g002.jpg
https://cdn.ncbi.nlm.nih.gov/pmc/blobs/5213/7729442/251f52d5309e/ijerph-17-08797-g003.jpg
https://cdn.ncbi.nlm.nih.gov/pmc/blobs/5213/7729442/27a0af7c89f7/ijerph-17-08797-g004.jpg
https://cdn.ncbi.nlm.nih.gov/pmc/blobs/5213/7729442/aa91266d726c/ijerph-17-08797-g001.jpg
https://cdn.ncbi.nlm.nih.gov/pmc/blobs/5213/7729442/245d5aef832e/ijerph-17-08797-g002.jpg
https://cdn.ncbi.nlm.nih.gov/pmc/blobs/5213/7729442/251f52d5309e/ijerph-17-08797-g003.jpg
https://cdn.ncbi.nlm.nih.gov/pmc/blobs/5213/7729442/27a0af7c89f7/ijerph-17-08797-g004.jpg

相似文献

1
Explaining Sex Differences in Motorcyclist Riding Behavior: An Application of Multi-Group Structural Equation Modeling.解释骑摩托车者行为中的性别差异:多群组结构方程模型的应用。
Int J Environ Res Public Health. 2020 Nov 26;17(23):8797. doi: 10.3390/ijerph17238797.
2
Examining risky riding behavior in India using Motorcycle rider behavior questionnaire.利用摩托车骑行者行为问卷研究印度的危险骑行行为。
Accid Anal Prev. 2021 Sep;160:106312. doi: 10.1016/j.aap.2021.106312. Epub 2021 Jul 30.
3
Risky motorcycle riding behaviour among young riders in Manipal, India.印度曼尼帕尔的年轻骑手危险的摩托车骑行行为。
BMC Public Health. 2021 Oct 28;21(1):1954. doi: 10.1186/s12889-021-11899-y.
4
Motorcycle accidents, rider behaviour, and psychological models.摩托车事故、骑手行为与心理模型。
Accid Anal Prev. 2012 Nov;49:124-32. doi: 10.1016/j.aap.2011.03.009. Epub 2011 Apr 2.
5
The rider behavior questionnaire to explore associations of motorcycle taxi crashes in Cartagena (Colombia).用于探究卡塔赫纳(哥伦比亚)摩的事故关联的骑手行为调查问卷。
Traffic Inj Prev. 2021;22(sup1):S99-S103. doi: 10.1080/15389588.2021.1970749. Epub 2021 Sep 8.
6
The social context of motorcycle riding and the key determinants influencing rider behavior: a qualitative investigation.摩托车骑行的社会背景和影响骑手行为的关键决定因素:一项定性研究。
Traffic Inj Prev. 2011 Aug;12(4):363-76. doi: 10.1080/15389588.2011.577653.
7
Analyzing E-Bikers' Risky Riding Behaviors, Safety Attitudes, Risk Perception, and Riding Confidence with the Structural Equation Model.运用结构方程模型分析电动自行车骑手的危险骑行行为、安全态度、风险感知和骑行信心。
Int J Environ Res Public Health. 2020 Jul 2;17(13):4763. doi: 10.3390/ijerph17134763.
8
Understanding the factors influencing safe and unsafe motorcycle rider intentions.理解影响摩托车驾驶员安全和不安全意图的因素。
Accid Anal Prev. 2012 Nov;49:133-41. doi: 10.1016/j.aap.2011.03.012. Epub 2011 Apr 9.
9
Evaluating the relationship between adult attention-deficit/hyperactivity disorder and riding behavior of motorcyclists.评估成人注意力缺陷多动障碍与摩托车骑行者骑行行为之间的关系。
J Inj Violence Res. 2019 Jan;11(1):45-52. doi: 10.5249/jivr.v11i1.1098. Epub 2018 Jul 21.
10
Risky behaviors and helmet use among young adolescent motorcyclists in Southern Thailand.泰国南部年轻青少年摩托车骑手的危险行为与头盔使用情况
Traffic Inj Prev. 2016;17(1):80-5. doi: 10.1080/15389588.2015.1045062. Epub 2015 Jun 11.

引用本文的文献

1
Effects of the source of information and knowledge of dengue fever on the mosquito control behavior of residents of border areas of Yunnan, China.信息来源和登革热知识对中国云南边境地区居民蚊虫控制行为的影响。
Parasit Vectors. 2023 Sep 1;16(1):311. doi: 10.1186/s13071-023-05916-9.
2
Fractures of the Lower Extremity after E-Bike, Bicycle, and Motorcycle Accidents: A Retrospective Cohort Study of 624 Patients.电动自行车、自行车和摩托车事故后下肢骨折:624 例患者的回顾性队列研究。
Int J Environ Res Public Health. 2023 Feb 10;20(4):3162. doi: 10.3390/ijerph20043162.
3
Applying multilevel analysis and the Driver Behavior Questionnaire (DBQ) on unsafe actions under a road safety policy.

本文引用的文献

1
Analysis of the influencing factors of the unsafe driving behaviors of online car-hailing drivers in china.分析中国网约车司机不安全驾驶行为的影响因素。
PLoS One. 2020 Apr 2;15(4):e0231175. doi: 10.1371/journal.pone.0231175. eCollection 2020.
2
Interconnection Between Driving Style, Traffic Locus of Control, and Impulsivity in Bulgarian Drivers.保加利亚驾驶员的驾驶风格、交通控制点与冲动性之间的相互关系
Behav Sci (Basel). 2020 Feb 11;10(2):58. doi: 10.3390/bs10020058.
3
Prediction of taxi drivers' safe-driving behaviors based on the theory of planned behavior: The role of habit.
应用多层次分析和驾驶员行为问卷(DBQ)研究道路安全政策下的不安全行为。
PLoS One. 2022 Nov 16;17(11):e0277750. doi: 10.1371/journal.pone.0277750. eCollection 2022.
4
Influence of Psychological Perspectives and Demographics on Drivers' Valuation of Road Accidents: A Combination of Confirmatory Factor Analysis and Preference Heterogeneity Model.心理视角和人口统计学因素对驾驶员道路交通事故估值的影响:验证性因素分析与偏好异质性模型的结合
Behav Sci (Basel). 2022 Sep 15;12(9):336. doi: 10.3390/bs12090336.
5
A Comprehensive Review on the Behaviour of Motorcyclists: Motivations, Issues, Challenges, Substantial Analysis and Recommendations.《关于摩托车手行为的全面综述:动机、问题、挑战、实质性分析及建议》
Int J Environ Res Public Health. 2022 Mar 17;19(6):3552. doi: 10.3390/ijerph19063552.
基于计划行为理论对出租车司机安全驾驶行为的预测:习惯的作用。
J Educ Health Promot. 2018 Nov 27;7:139. doi: 10.4103/jehp.jehp_61_18. eCollection 2018.
4
Does gender really matter? A structural equation model to explain risky and positive cycling behaviors.性别真的重要吗?一个解释风险和积极循环行为的结构方程模型。
Accid Anal Prev. 2018 Sep;118:86-95. doi: 10.1016/j.aap.2018.05.022. Epub 2018 Jun 14.
5
Description of Various Factors Contributing to Traffic Accidents in Youth and Measures Proposed to Alleviate Recurrence.青少年交通事故各种成因描述及为减轻事故复发所提议的措施
Front Psychiatry. 2017 Jun 1;8:94. doi: 10.3389/fpsyt.2017.00094. eCollection 2017.
6
The theory of planned behavior (TPB) and texting while driving behavior in college students.大学生的计划行为理论(TPB)与边开车边发短信行为
Traffic Inj Prev. 2017 Jan 2;18(1):56-62. doi: 10.1080/15389588.2016.1172703. Epub 2016 Apr 18.
7
Burden of disease caused by local transport in Warsaw, Poland.波兰华沙本地交通造成的疾病负担。
J Transp Health. 2015 Sep;2(3):423-433. doi: 10.1016/j.jth.2015.06.005.
8
Age, gender, mileage and the DBQ: the validity of the Driver Behavior Questionnaire in different driver groups.年龄、性别、里程和驾驶员行为问卷:驾驶员行为问卷在不同驾驶员群体中的有效性。
Accid Anal Prev. 2013 Mar;52:228-36. doi: 10.1016/j.aap.2012.12.036. Epub 2013 Feb 7.
9
Motorcycle accidents, rider behaviour, and psychological models.摩托车事故、骑手行为与心理模型。
Accid Anal Prev. 2012 Nov;49:124-32. doi: 10.1016/j.aap.2011.03.009. Epub 2011 Apr 2.
10
The social cognitive determinants of offending drivers' speeding behaviour.违法驾驶员超速行为的社会认知决定因素。
Accid Anal Prev. 2010 Nov;42(6):1595-605. doi: 10.1016/j.aap.2010.03.018.