• 文献检索
  • 文档翻译
  • 深度研究
  • 学术资讯
  • Suppr Zotero 插件Zotero 插件
  • 邀请有礼
  • 套餐&价格
  • 历史记录
应用&插件
Suppr Zotero 插件Zotero 插件浏览器插件Mac 客户端Windows 客户端微信小程序
定价
高级版会员购买积分包购买API积分包
服务
文献检索文档翻译深度研究API 文档MCP 服务
关于我们
关于 Suppr公司介绍联系我们用户协议隐私条款
关注我们

Suppr 超能文献

核心技术专利:CN118964589B侵权必究
粤ICP备2023148730 号-1Suppr @ 2026

文献检索

告别复杂PubMed语法,用中文像聊天一样搜索,搜遍4000万医学文献。AI智能推荐,让科研检索更轻松。

立即免费搜索

文件翻译

保留排版,准确专业,支持PDF/Word/PPT等文件格式,支持 12+语言互译。

免费翻译文档

深度研究

AI帮你快速写综述,25分钟生成高质量综述,智能提取关键信息,辅助科研写作。

立即免费体验

对极端缺水的卤适应性反应:NaCl饱和状态下的形态、相容性溶质与氧化应激

Haloadaptative Responses of to Extreme Water Deprivation: Morphology, Compatible Solutes, and Oxidative Stress at NaCl Saturation.

作者信息

Jiménez-Gómez Irina, Valdés-Muñoz Gisell, Moreno-Perlin Tonatiuh, Mouriño-Pérez Rosa R, Sánchez-Carbente María Del Rayo, Folch-Mallol Jorge Luis, Pérez-Llano Yordanis, Gunde-Cimerman Nina, Sánchez Nilda Del C, Batista-García Ramón Alberto

机构信息

Centro de Investigación en Dinámica Celular, Instituto de Investigación en Ciencias Básicas y Aplicadas, Universidad Autónoma del Estado de Morelos, Cuernavaca 62209, Morelos, Mexico.

Centro de Investigación Científica y de Educación Superior de Ensenada, Ensenada 22860, Baja California, Mexico.

出版信息

J Fungi (Basel). 2020 Nov 27;6(4):316. doi: 10.3390/jof6040316.

DOI:10.3390/jof6040316
PMID:33260894
原文链接:https://pmc.ncbi.nlm.nih.gov/articles/PMC7711451/
Abstract

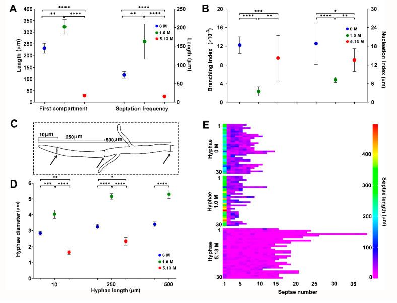
Water activity (a) is critical for microbial growth, as it is severely restricted at a < 0.90. Saturating NaCl concentrations (~5.0 M) induce extreme water deprivation (a ≅ 0.75) and cellular stress responses. Halophilic fungi have cellular adaptations that enable osmotic balance and ionic/oxidative stress prevention to grow at high salinity. Here we studied the morphology, osmolyte synthesis, and oxidative stress defenses of the halophile EXF-12860 at 1.0 M and 5.13 M NaCl. Colony growth, pigmentation, exudate, and spore production were inhibited at NaCl-saturated media. Additionally, hyphae showed unpolarized growth, lower diameter, and increased septation, multicellularity and branching compared to optimal NaCl concentration. Trehalose, mannitol, arabitol, erythritol, and glycerol were produced in the presence of both 1.0 M and 5.13 M NaCl. Exposing cells to 5.13 M NaCl resulted in oxidative stress evidenced by an increase in antioxidant enzymes and lipid peroxidation biomarkers. Also, genes involved in cellular antioxidant defense systems were upregulated. This is the most comprehensive study that investigates the micromorphology and the adaptative cellular response of different non-enzymatic and enzymatic oxidative stress biomarkers in halophilic filamentous fungi.

摘要

水分活度(a)对微生物生长至关重要,因为在a < 0.90时其生长会受到严重限制。饱和NaCl浓度(约5.0 M)会导致极端的水分缺失(a ≅ 0.75)和细胞应激反应。嗜盐真菌具有细胞适应性,能够实现渗透平衡并预防离子/氧化应激,从而在高盐度环境中生长。在此,我们研究了嗜盐菌EXF-12860在1.0 M和5.13 M NaCl条件下的形态、渗透溶质合成及氧化应激防御机制。在NaCl饱和培养基中,菌落生长、色素沉着、渗出物及孢子产生均受到抑制。此外,与最佳NaCl浓度相比,菌丝表现出无极性生长、直径减小,且隔膜、多细胞性及分支增加。在1.0 M和5.13 M NaCl条件下均产生了海藻糖、甘露醇、阿拉伯糖醇、赤藓糖醇和甘油。将细胞暴露于5.13 M NaCl会导致氧化应激,这可通过抗氧化酶和脂质过氧化生物标志物的增加得以证明。此外,参与细胞抗氧化防御系统的基因被上调。这是一项最全面的研究,调查了嗜盐丝状真菌中不同非酶和酶促氧化应激生物标志物的微观形态及适应性细胞反应。

https://cdn.ncbi.nlm.nih.gov/pmc/blobs/0be3/7711451/8d8d86c6e426/jof-06-00316-g006.jpg
https://cdn.ncbi.nlm.nih.gov/pmc/blobs/0be3/7711451/7adb08048bfd/jof-06-00316-g001.jpg
https://cdn.ncbi.nlm.nih.gov/pmc/blobs/0be3/7711451/90ad42e878e9/jof-06-00316-g002.jpg
https://cdn.ncbi.nlm.nih.gov/pmc/blobs/0be3/7711451/d098afbf0718/jof-06-00316-g003.jpg
https://cdn.ncbi.nlm.nih.gov/pmc/blobs/0be3/7711451/7125d919603f/jof-06-00316-g004.jpg
https://cdn.ncbi.nlm.nih.gov/pmc/blobs/0be3/7711451/fcfaa9eab8c7/jof-06-00316-g005.jpg
https://cdn.ncbi.nlm.nih.gov/pmc/blobs/0be3/7711451/8d8d86c6e426/jof-06-00316-g006.jpg
https://cdn.ncbi.nlm.nih.gov/pmc/blobs/0be3/7711451/7adb08048bfd/jof-06-00316-g001.jpg
https://cdn.ncbi.nlm.nih.gov/pmc/blobs/0be3/7711451/90ad42e878e9/jof-06-00316-g002.jpg
https://cdn.ncbi.nlm.nih.gov/pmc/blobs/0be3/7711451/d098afbf0718/jof-06-00316-g003.jpg
https://cdn.ncbi.nlm.nih.gov/pmc/blobs/0be3/7711451/7125d919603f/jof-06-00316-g004.jpg
https://cdn.ncbi.nlm.nih.gov/pmc/blobs/0be3/7711451/fcfaa9eab8c7/jof-06-00316-g005.jpg
https://cdn.ncbi.nlm.nih.gov/pmc/blobs/0be3/7711451/8d8d86c6e426/jof-06-00316-g006.jpg

相似文献

1
Haloadaptative Responses of to Extreme Water Deprivation: Morphology, Compatible Solutes, and Oxidative Stress at NaCl Saturation.对极端缺水的卤适应性反应:NaCl饱和状态下的形态、相容性溶质与氧化应激
J Fungi (Basel). 2020 Nov 27;6(4):316. doi: 10.3390/jof6040316.
2
Surviving in the Brine: A Multi-Omics Approach for Understanding the Physiology of the Halophile Fungus at Saturated NaCl Concentration.在盐卤中生存:一种多组学方法用于理解嗜盐真菌在饱和氯化钠浓度下的生理学
Front Microbiol. 2022 May 2;13:840408. doi: 10.3389/fmicb.2022.840408. eCollection 2022.
3
Osmolyte Signatures for the Protection of Cells under Halophilic Conditions and Osmotic Shock.嗜盐条件和渗透休克下细胞保护的渗透剂特征
J Fungi (Basel). 2021 May 26;7(6):414. doi: 10.3390/jof7060414.
4
Concomitant osmotic and chaotropicity-induced stresses in Aspergillus wentii: compatible solutes determine the biotic window.构巢曲霉中渗透压和离液序列高的变性剂诱导的应激并存:相容性溶质决定生物窗口。
Curr Genet. 2015 Aug;61(3):457-77. doi: 10.1007/s00294-015-0496-8. Epub 2015 Jun 9.
5
Stress Reshapes the Physiological Response of Halophile Fungi to Salinity.压力重塑嗜盐真菌对盐度的生理响应。
Cells. 2020 Feb 25;9(3):525. doi: 10.3390/cells9030525.
6
Solute stresses affect growth patterns, endogenous water potentials and accumulation of sugars and sugar alcohols in cells of the biocontrol yeast Candida sake.溶质胁迫会影响生防酵母清酒假丝酵母细胞的生长模式、内源水势以及糖类和糖醇的积累。
J Appl Microbiol. 2000 Dec;89(6):1009-17. doi: 10.1046/j.1365-2672.2000.01207.x.
7
Water relations of Paecilomyces variotii, Eurotium amstelodami, Aspergillus candidus and Aspergillus sydowii, xerophilic fungi isolated from Indonesian dried fish.从印度尼西亚干鱼中分离出的嗜旱真菌——拟青霉、阿姆斯特丹散囊菌、亮白曲霉和西多曲霉的水分关系
Int J Food Microbiol. 1988 Aug;7(1):73-8. doi: 10.1016/0168-1605(88)90074-8.
8
Glycerol dehydrogenase, encoded by gldB is essential for osmotolerance in Aspergillus nidulans.由gldB编码的甘油脱氢酶对于构巢曲霉的渗透压耐受性至关重要。
Mol Microbiol. 2003 Jul;49(1):131-41. doi: 10.1046/j.1365-2958.2003.03554.x.
9
Extremely chaotolerant and kosmotolerant - a metabolically versatile fungus suitable for recalcitrant biosolid treatment.具有极强的耐混沌性和耐宇宙性——一种代谢多样的真菌,适用于难处理的生物固体处理。
Front Microbiol. 2023 Jun 28;14:1191312. doi: 10.3389/fmicb.2023.1191312. eCollection 2023.
10
Osmoadaptation strategy of the most halophilic fungus, Wallemia ichthyophaga, growing optimally at salinities above 15% NaCl.最适盐度高于 15%NaCl 生长的嗜盐真菌——海壶菌的渗透适应策略。
Appl Environ Microbiol. 2014 Jan;80(1):247-56. doi: 10.1128/AEM.02702-13. Epub 2013 Oct 25.

引用本文的文献

1
Cell-supporting cytoskeletons and phagocytic acquisition of compatible solutes emerge as common strategies for high-salt adaptation in different ciliates.细胞支持性细胞骨架和兼容溶质的吞噬摄取成为不同纤毛虫适应高盐环境的常见策略。
Sci China Life Sci. 2025 Aug 15. doi: 10.1007/s11427-024-2701-2.
2
Fungal Community Complexity and Stability in Clay Loam and Sandy Soils in Mangrove Ecosystems.红树林生态系统中黏壤土和砂土的真菌群落复杂性与稳定性
J Fungi (Basel). 2025 Mar 28;11(4):262. doi: 10.3390/jof11040262.
3
Genome Sequencing and Comparative Transcriptomic Analysis of Rice Brown Spot Pathogen Adaptation to Osmotic Stress.

本文引用的文献

1
Salinity Stress Enhances the Antioxidant Capacity of and Species Isolated From Saline Lake Environment.盐胁迫增强了从盐湖环境中分离出的物种的抗氧化能力。 (你提供的原文中“and Species”表述有误,可能是“and Some Species”之类的,这里按照纠正后的意思翻译了。)
Front Microbiol. 2020 Sep 14;11:561816. doi: 10.3389/fmicb.2020.561816. eCollection 2020.
2
Aromatic Hydrocarbon Removal by Novel Extremotolerant and Spp. from an Oil Polluted Site in Mexico.来自墨西哥一个石油污染场地的新型极端耐受菌及其他物种对芳烃的去除
J Fungi (Basel). 2020 Aug 14;6(3):135. doi: 10.3390/jof6030135.
3
Alternative oxidase: an inter-kingdom perspective on the function and regulation of this broadly distributed 'cyanide-resistant' terminal oxidase.
水稻稻瘟病菌对渗透胁迫适应性的基因组测序与比较转录组分析
J Fungi (Basel). 2025 Mar 17;11(3):227. doi: 10.3390/jof11030227.
4
Biotechnological potential of salt tolerant and xerophilic species of Aspergillus.耐盐和耐旱曲霉属物种的生物技术潜力。
Appl Microbiol Biotechnol. 2024 Nov 19;108(1):521. doi: 10.1007/s00253-024-13338-5.
5
Material Composition Characteristics of under High Salt Stress through LC-MS Metabolomics.通过 LC-MS 代谢组学研究高盐胁迫下 的物质组成特征。
Molecules. 2024 May 26;29(11):2513. doi: 10.3390/molecules29112513.
6
Fungal biodeterioration and preservation of cultural heritage, artwork, and historical artifacts: extremophily and adaptation.真菌对文化遗产、艺术品和历史文物的生物降解作用及保护:嗜极生物和适应性。
Microbiol Mol Biol Rev. 2024 Mar 27;88(1):e0020022. doi: 10.1128/mmbr.00200-22. Epub 2024 Jan 5.
7
Insight into the adaptation mechanisms of high hydrostatic pressure in physiology and metabolism of hadal fungi from the deepest ocean sediment.深入了解深海沉积物中极端深海真菌生理学和新陈代谢中高压适应机制。
mSystems. 2024 Jan 23;9(1):e0108523. doi: 10.1128/msystems.01085-23. Epub 2023 Dec 20.
8
Structural adaptation of fungal cell wall in hypersaline environment.真菌细胞壁在高盐环境下的结构适应。
Nat Commun. 2023 Nov 4;14(1):7082. doi: 10.1038/s41467-023-42693-6.
9
Extremely chaotolerant and kosmotolerant - a metabolically versatile fungus suitable for recalcitrant biosolid treatment.具有极强的耐混沌性和耐宇宙性——一种代谢多样的真菌,适用于难处理的生物固体处理。
Front Microbiol. 2023 Jun 28;14:1191312. doi: 10.3389/fmicb.2023.1191312. eCollection 2023.
10
Metabolites Facilitating Adaptation of Desert Cyanobacteria to Extremely Arid Environments.促进沙漠蓝细菌适应极端干旱环境的代谢产物
Plants (Basel). 2022 Nov 24;11(23):3225. doi: 10.3390/plants11233225.
交替氧化酶:关于这种广泛分布的“抗氰化物”末端氧化酶的功能与调控的跨领域视角
Funct Plant Biol. 2008 Sep;35(7):535-552. doi: 10.1071/FP08025.
4
Molecular characterization and gene expression modulation of the alternative oxidase in a scuticociliate parasite by hypoxia and mitochondrial respiration inhibitors.缺氧和线粒体呼吸抑制剂对旋口虫寄生生物交替氧化酶的分子特征和基因表达调控。
Sci Rep. 2020 Jul 17;10(1):11880. doi: 10.1038/s41598-020-68791-9.
5
Biochemical characterization and inhibition of the alternative oxidase enzyme from the fungal phytopathogen Moniliophthora perniciosa.真菌性植物病原菌蜜环菌交替氧化酶的生化特性及抑制作用研究。
Commun Biol. 2020 May 25;3(1):263. doi: 10.1038/s42003-020-0981-6.
6
Stress Reshapes the Physiological Response of Halophile Fungi to Salinity.压力重塑嗜盐真菌对盐度的生理响应。
Cells. 2020 Feb 25;9(3):525. doi: 10.3390/cells9030525.
7
Alternative Oxidase Is Involved in the Pathogenicity, Development, and Oxygen Stress Response of .交替氧化酶参与 的致病性、发育和氧胁迫反应。
Phytopathology. 2019 Oct;109(10):1679-1688. doi: 10.1094/PHYTO-01-19-0012-R. Epub 2019 Sep 3.
8
Back to the Salt Mines: Genome and Transcriptome Comparisons of the Halophilic Fungus and Its Halotolerant Relative .重回盐矿:嗜盐真菌与其耐盐相关菌的基因组和转录组比较
Genes (Basel). 2019 May 20;10(5):381. doi: 10.3390/genes10050381.
9
Morphological, transcriptional, and metabolic analyses of osmotic-adapted mechanisms of the halophilic Aspergillus montevidensis ZYD4 under hypersaline conditions.在高盐条件下,嗜盐曲霉 ZYD4 适应机制的形态学、转录和代谢分析。
Appl Microbiol Biotechnol. 2019 May;103(9):3829-3846. doi: 10.1007/s00253-019-09705-2. Epub 2019 Mar 11.
10
The Contribution of Homocysteine Metabolism Disruption to Endothelial Dysfunction: State-of-the-Art.同型半胱氨酸代谢紊乱对血管内皮功能障碍的影响:最新研究进展。
Int J Mol Sci. 2019 Feb 17;20(4):867. doi: 10.3390/ijms20040867.