Department of Proteomics and Signal Transduction, Max Planck Institute of Biochemistry, 82152 Martinsried, Germany.
Department of Proteomics and Signal Transduction, Max Planck Institute of Biochemistry, 82152 Martinsried, Germany;
Proc Natl Acad Sci U S A. 2020 Dec 22;117(51):32806-32815. doi: 10.1073/pnas.2020197117. Epub 2020 Dec 7.
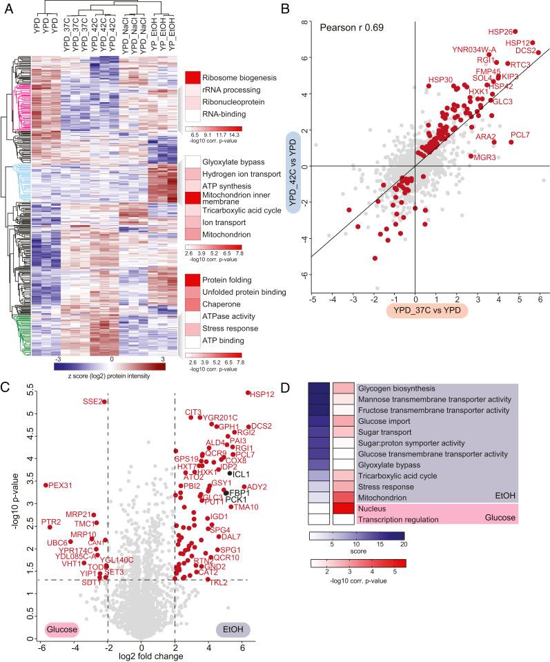
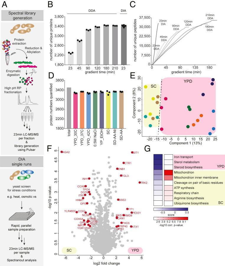
The yeast is a powerful model system for systems-wide biology screens and large-scale proteomics methods. Nearly complete proteomics coverage has been achieved owing to advances in mass spectrometry. However, it remains challenging to scale this technology for rapid and high-throughput analysis of the yeast proteome to investigate biological pathways on a global scale. Here we describe a systems biology workflow employing plate-based sample preparation and rapid, single-run, data-independent mass spectrometry analysis (DIA). Our approach is straightforward, easy to implement, and enables quantitative profiling and comparisons of hundreds of nearly complete yeast proteomes in only a few days. We evaluate its capability by characterizing changes in the yeast proteome in response to environmental perturbations, identifying distinct responses to each of them and providing a comprehensive resource of these responses. Apart from rapidly recapitulating previously observed responses, we characterized carbon source-dependent regulation of the GID E3 ligase, an important regulator of cellular metabolism during the switch between gluconeogenic and glycolytic growth conditions. This unveiled regulatory targets of the GID ligase during a metabolic switch. Our comprehensive yeast system readout pinpointed effects of a single deletion or point mutation in the GID complex on the global proteome, allowing the identification and validation of targets of the GID E3 ligase. Moreover, this approach allowed the identification of targets from multiple cellular pathways that display distinct patterns of regulation. Although developed in yeast, rapid whole-proteome-based readouts can serve as comprehensive systems-level assays in all cellular systems.
酵母是系统生物学筛选和大规模蛋白质组学方法的强大模型系统。由于质谱技术的进步,几乎实现了完整的蛋白质组学覆盖。然而,将这项技术扩展为快速、高通量的酵母蛋白质组分析,以全面研究生物途径仍然具有挑战性。在这里,我们描述了一种系统生物学工作流程,该流程采用基于平板的样品制备和快速、单次运行、数据独立的质谱分析(DIA)。我们的方法简单易行,易于实施,并能够在短短几天内对数百个几乎完整的酵母蛋白质组进行定量分析和比较。我们通过描述酵母蛋白质组对环境扰动的响应变化来评估其能力,确定对每种环境扰动的不同响应,并提供这些响应的综合资源。除了快速再现以前观察到的响应外,我们还描述了碳源依赖性调节 GID E3 连接酶的情况,GID E3 连接酶是糖异生和糖酵解生长条件转换过程中细胞代谢的重要调节剂。这揭示了代谢转换过程中 GID 连接酶的调节靶标。我们全面的酵母系统读数确定了 GID 复合物中单个缺失或点突变对整个蛋白质组的影响,从而能够鉴定和验证 GID E3 连接酶的靶标。此外,这种方法还能够鉴定来自多个细胞途径的靶标,这些靶标显示出不同的调节模式。尽管是在酵母中开发的,但快速的全蛋白质组读数可以作为所有细胞系统的全面系统水平测定。