Suppr超能文献

DGCR8/miR-106轴通过下调RUNX3增强头颈部鳞状细胞癌的放射敏感性。

DGCR8/miR-106 Axis Enhances Radiosensitivity of Head and Neck Squamous Cell Carcinomas by Downregulating RUNX3.

作者信息

Zhang Chunlin, Chen Hangqi, Deng Zeyi, Long Dan, Xu Li, Liu Zhaohui

机构信息

Department of Otorhinolaryngology, Head and Neck Surgery, Affiliated Hospital of Zunyi Medical University, Zunyi, China.

Department of Otorhinolaryngology, Head and Neck Surgery, Zhujiang Hospital, Southern Medical University, Guangzhou, China.

出版信息

Front Med (Lausanne). 2020 Dec 15;7:582097. doi: 10.3389/fmed.2020.582097. eCollection 2020.

Abstract

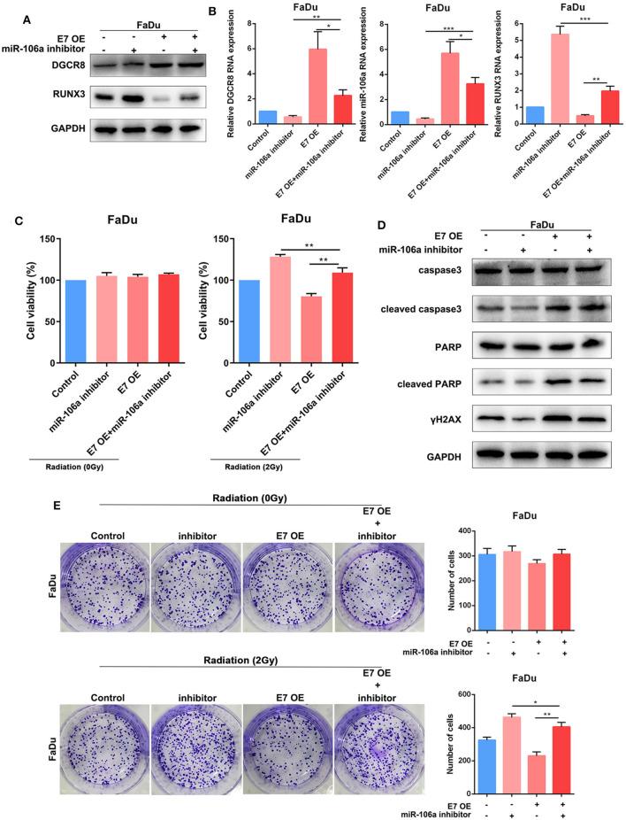
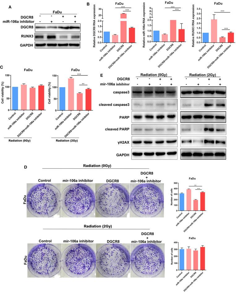
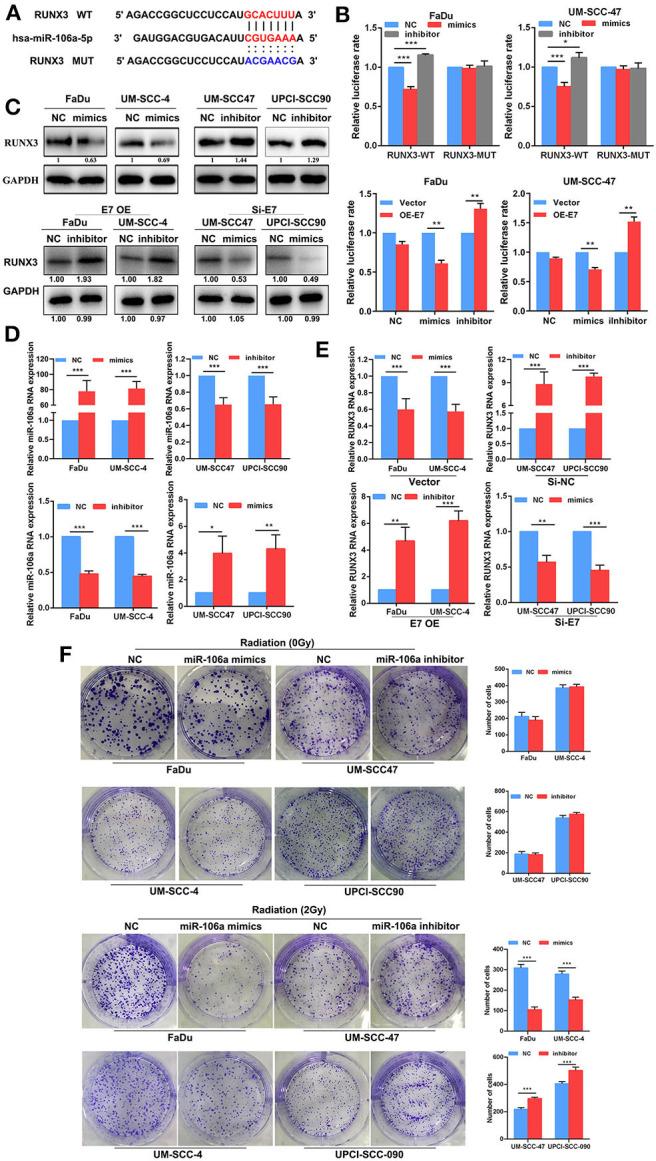
Head and neck squamous cell carcinoma (HNSCC) is the sixth most prevalent malignant tumor worldwide, and the radiotherapy effect is strongly associated with human papillomavirus (HPV) infection. Therefore, the aim of our study was to analyze the mechanism of HPV E7 and its effects on radiosensitivity in HNSCC cells. The mRNA expression of DiGeorge syndrome critical region gene 8 (DGCR8), has-miR-106a, and Runt-related transcription factor 3 (RUNX3) was examined by quantitative real-time PCR (RT-qPCR). The protein expression of DGCR8, E7, RUNX3, caspase-3/cleaved caspase-3, poly(ADP-ribose) polymerase (PARP)/cleaved PARP, and γH2AX was measured by Western blot. The expression level of DGCR8 was measured by immunofluorescence assay. Starbase database (http://starbase.sysu.edu.cn/) was used to analyze the correlation between has-miR-106a-5p and DGCR8. TargetScan database (http://www.targetscan.org/vert_72/) was adopted to calculate the prediction of binding sites. Radiosensitivity was evaluated through clone formation assays and Cell Counting Kit-8 (CCK-8) assays. In our study, we found that the mRNA and protein expression levels of HPV E7 and DGCR8 in HPV-positive HNSCC cells were higher than those in HPV-negative cells. The expression of DGCR8 was increased in FaDu and UM-SCC-4 with E7 overexpression, while the expression of DGCR8 was decreased in UM-SCC-47 and UPCI-SCC-090 with E7 silence. The miR-106a expression was increased after DGCR8 overexpression in FaDu and UM-SCC-4. However, the miR-106a expression was decreased in UM-SCC-47 and UPCI-SCC-090 with E7 silence. In radiation conditions, clone formation assays found that less clones formed in FaDu and UM-SCC-4 cells subsequent to silencing DGCR8 or miR-106a than that in the control group, and more clones were formed in UM-SCC-47 and UPCI-SCC-090 cells overexpressing DGCR8 or miR-106a than that in the control group. Luciferase reporter gene assays verified that miR-106a targeted the 3' untranslated region (UTR) of RUNX3 mRNA. MiR-106a overexpression resulted in a decrease in RUNX3 expression, and miR-106a silence increased RUNX3 expression. Rescue experiments conducted with miR-106a inhibitor restored radiation resistance and reduced DNA damage in radiation condition. Our study indicated that HPV E7 activated DGCR8/miR-106a/RUNX3 axis to enhance radiation sensitivity and provided directions for targeted therapeutic interventions.

摘要

头颈部鳞状细胞癌(HNSCC)是全球第六大常见恶性肿瘤,放疗效果与人类乳头瘤病毒(HPV)感染密切相关。因此,我们研究的目的是分析HPV E7的机制及其对HNSCC细胞放射敏感性的影响。通过定量实时PCR(RT-qPCR)检测狄乔治综合征关键区域基因8(DGCR8)、has-miR-106a和 runt相关转录因子3(RUNX3)的mRNA表达。通过蛋白质印迹法检测DGCR8、E7、RUNX3、半胱天冬酶-3/裂解的半胱天冬酶-3、聚(ADP-核糖)聚合酶(PARP)/裂解的PARP和γH2AX的蛋白表达。通过免疫荧光测定法检测DGCR8的表达水平。使用星基数据库(http://starbase.sysu.edu.cn/)分析has-miR-106a-5p与DGCR8之间的相关性。采用TargetScan数据库(http://www.targetscan.org/vert_72/)计算结合位点的预测结果。通过克隆形成试验和细胞计数试剂盒-8(CCK-8)试验评估放射敏感性。在我们的研究中,我们发现HPV阳性HNSCC细胞中HPV E7和DGCR8的mRNA和蛋白表达水平高于HPV阴性细胞。在E7过表达的FaDu和UM-SCC-4细胞中,DGCR8的表达增加,而在E7沉默的UM-SCC-47和UPCI-SCC-090细胞中,DGCR8的表达降低。在FaDu和UM-SCC-4细胞中,DGCR8过表达后miR-106a表达增加。然而,在E7沉默的UM-SCC-47和UPCI-SCC-090细胞中,miR-106a表达降低。在辐射条件下,克隆形成试验发现,与对照组相比,沉默DGCR8或miR-106a后,FaDu和UM-SCC-4细胞中形成的克隆较少,而在过表达DGCR8或miR-106a的UM-SCC-47和UPCI-SCC-090细胞中形成的克隆比对照组更多。荧光素酶报告基因试验证实miR-106a靶向RUNX3 mRNA的3'非翻译区(UTR)。miR-106a过表达导致RUNX3表达降低,miR-106a沉默则增加RUNX3表达。用miR-106a抑制剂进行的挽救实验恢复了辐射抗性,并减少了辐射条件下的DNA损伤。我们的研究表明,HPV E7激活DGCR8/miR-106a/RUNX3轴以增强放射敏感性,并为靶向治疗干预提供了方向。

https://cdn.ncbi.nlm.nih.gov/pmc/blobs/b4ab/7770216/d241f799e568/fmed-07-582097-g0001.jpg

文献检索

告别复杂PubMed语法,用中文像聊天一样搜索,搜遍4000万医学文献。AI智能推荐,让科研检索更轻松。

立即免费搜索

文件翻译

保留排版,准确专业,支持PDF/Word/PPT等文件格式,支持 12+语言互译。

免费翻译文档

深度研究

AI帮你快速写综述,25分钟生成高质量综述,智能提取关键信息,辅助科研写作。

立即免费体验